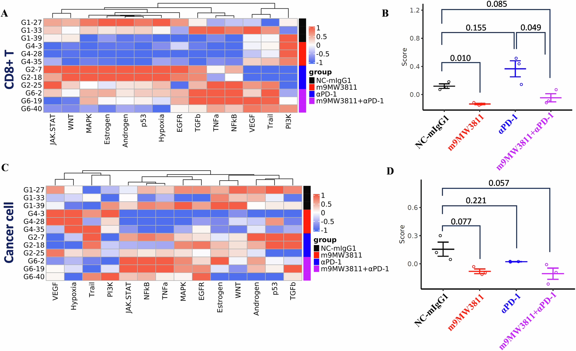
Fig. 5: Enrichment analysis of signaling pathways.

The Hepa 1-6 syngeneic model was used for analysis. A, C Heatmaps showing the activity of 14 signaling pathways in CD8+ T cells (A) and cancer cells (C) across different treatment groups. Colors represent the PROGENy scores, with red indicating higher activity and blue indicating lower activity. B, D Scatter plots showing the PROGENy scores for specific signaling pathways in CD8+ T cells (B) and cancer cells (D), comparing the four treatment groups. The p-values were calculated by the two-sided Student’s t-test. A–D Different colors indicate different treatment groups: black, NC-mIgG1; red, m9MW3811; Blue, anti-PD-1; purple, a combination of m9MW3811 and anti-PD-1.