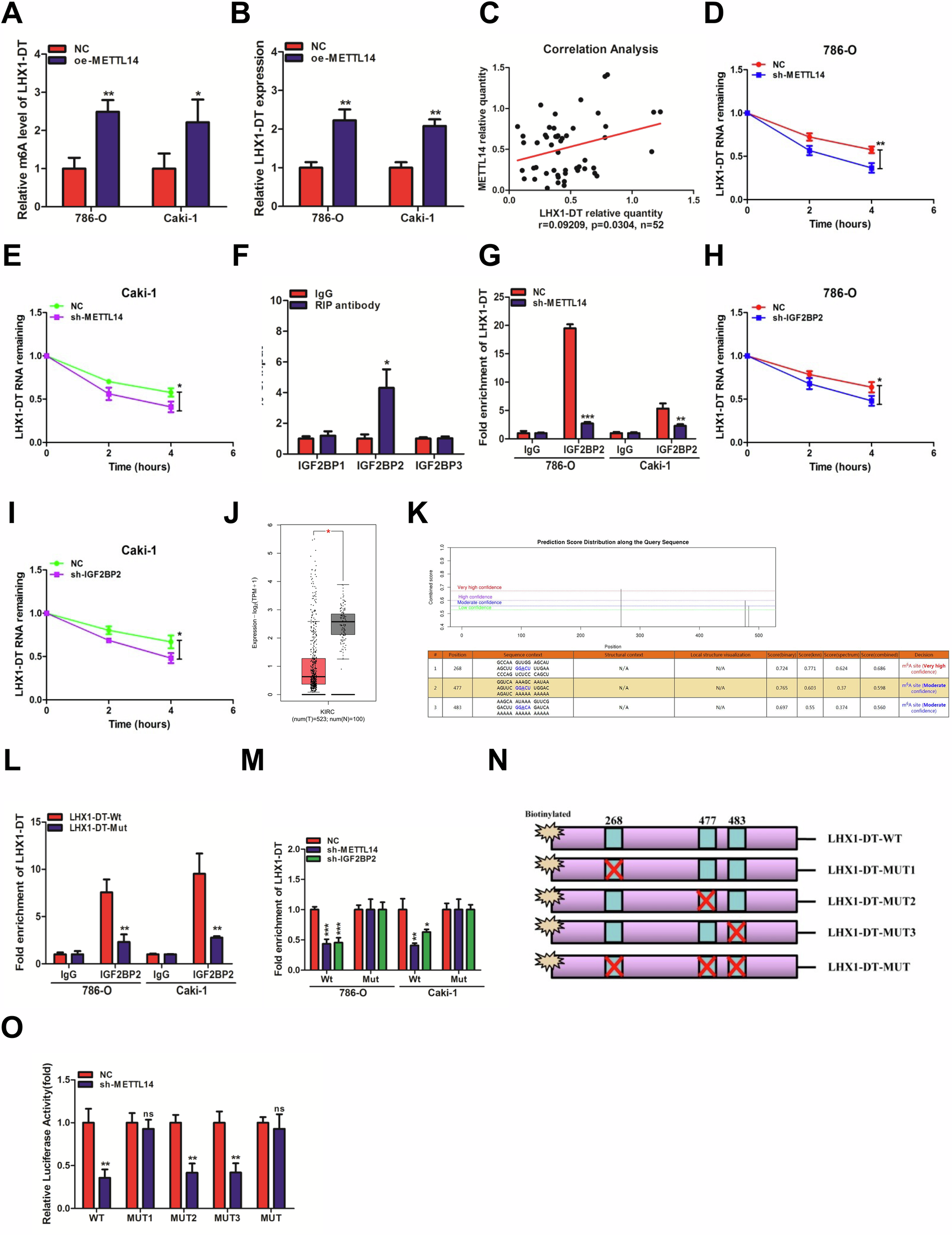
Fig. 5: IGF2BP2 binds to LHX1-DT and regulates its expression in a m6A-dependent manner.

A, B The m6A (A) and expression of LHX1-DT (B) were detected after METTL14 overexpression by qRT-PCR. C The correlation between METTL14 and LHX1-DT was evaluated, and regression analysis was applied (r = 0.09209, P = 0.0304). D, E Reduction of LHX1-DT RNA stability in METTL14 knockdown 786-O (D) and Caki-1 (E) cells as compared to control. Cells were treated with 5 μg/mL actinomycin-D and RNA was isolated at 0 h, 2 h and 4 h. F Relative expression of LHX1-DT was detected by RIP assay. G RIP analysis showing the enrichment of LHX1-DT on IGF2BP2 in the indicated cells. H, I Reduction of LHX1-DT RNA stability in IGF2BP2 knockdown 786-O (H) and Caki-1 (I) cells as compared to control. Cells were treated with 5 μg/mL actinomycin-D and RNA was isolated at 0 h, 2 h and 4 h. J Relative expression of IGF2BP2 in 523 RCC tissues compared with 100 adjacent normal renal tissues in the GEPIA2 dataset. K The putative wild-type m6A sites and designed mutant m6A sites in LHX1-DT. L The RIP analysis shows the enrichment of LHX1-DT on IgG and IGF2BP2 in the LHX1-DT-Wt or LHX1-DT-Mut RCC cells. M The qRT-PCR analysis of LHX1-DT expression in the LHX1-DT-Wt or LHX1-DT-Mut RCC cells with or without METTL14 or IGF2BP2 knockdown. N Schematic representation of mutated LHX1-DT of pmirGLO vector to investigate the m6A roles on LHX1-DT expression. O The luciferase activities of different mutated LHX1-DT reporters in the indicated groups.