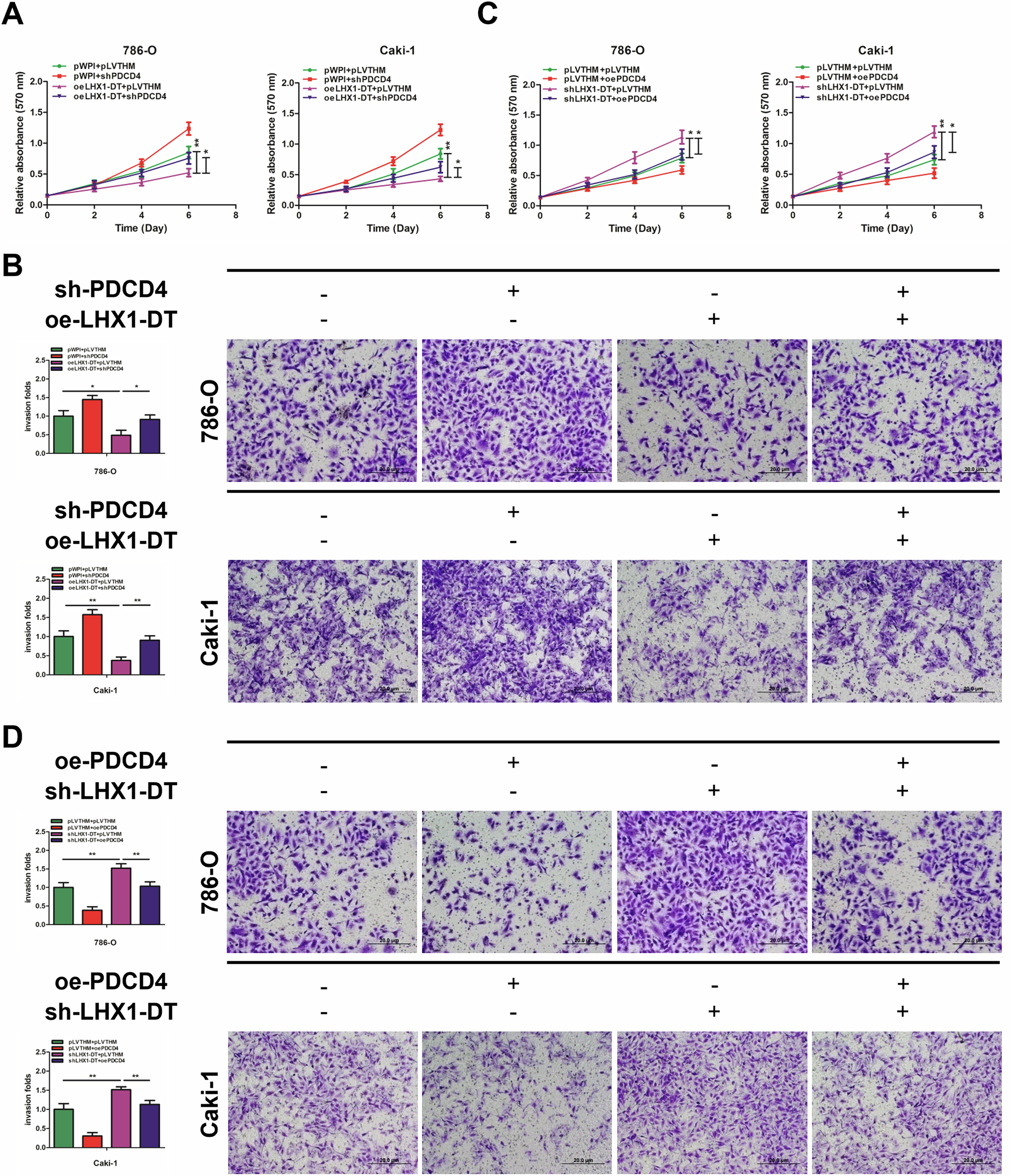
Fig. 7: PDCD4 is responsible for LHX1-DT-mediated inhibition of cell proliferation and invasion.

A, B The addition of PDCD4-shRNA partially rescued the growth (A) and invasion (B) of 786-O and Caki-1 cells transfected with functional LHX1-DT-cDNA. C, D The addition of functional PDCD4-cDNA partially rescued the growth (C) and invasion (D) of 786-O and Caki-1 cells transfected with LHX1-DT-shRNA.