Fig. 5: Temporal changes in the CH mutation landscape.
From: Clonal hematopoiesis in metastatic urothelial and renal cell carcinoma

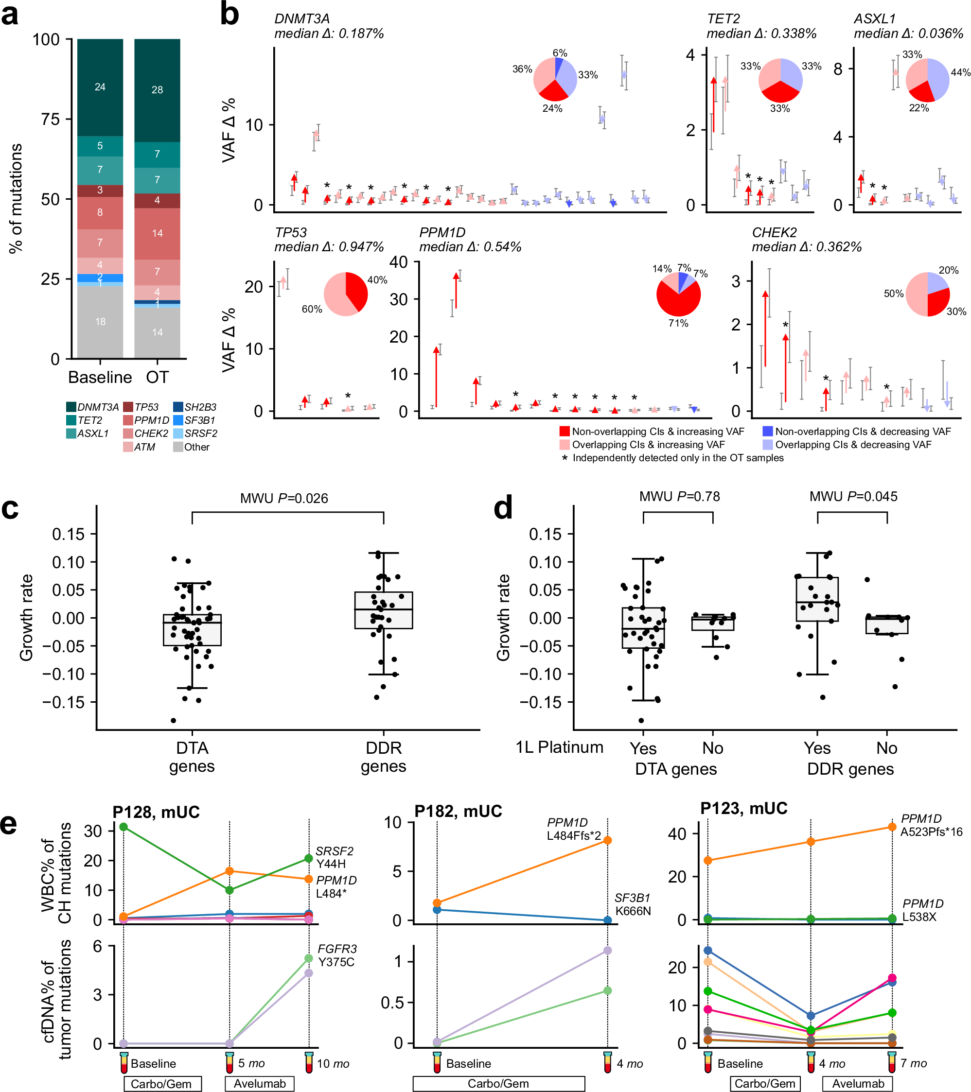
a Number of mutations detected per gene in blood samples collected at baseline and follow-up during treatment for mUC. b Temporal changes in variant allele frequency (VAF) for mutations detected in DTA genes (DNMT3A, TET2, ASXL1) or DNA damage response (DDR) genes (TP53, PPM1D, CHEK2). c Comparing growth rates in CH mutations in DTA genes versus DDR genes and d between treatment groups within each gene category. e VAF changes for PPM1D mutations across the course of systemic treatment in three patients with mUC. Carbo/Gem Carboplatin/Gemcitabine.