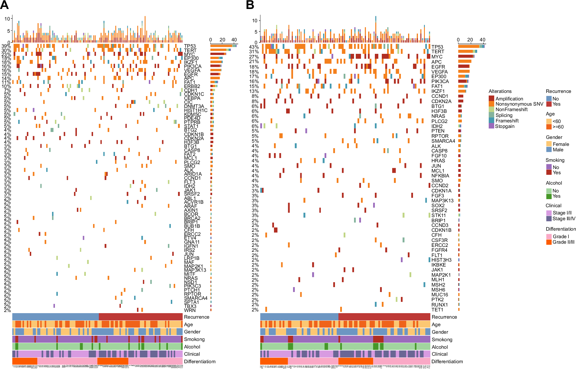
Fig. 2: Comprehensive mutational profiling of cell-free DNA from oral rinse and plasma samples.

Heatmap illustrating the mutational profile of 116 oral rinse-derived cfDNA samples (A) and 99 plasma cfDNA samples (B). Each column represents a tumour sample, and each row represents a gene. Only genes mutated in more than two cases are shown. The upper bar indicates the number of mutations per patient, and the right bars show gene mutation frequencies across the cohort. Samples are clustered by pathological subtype. cfDNA cell-free DNA.