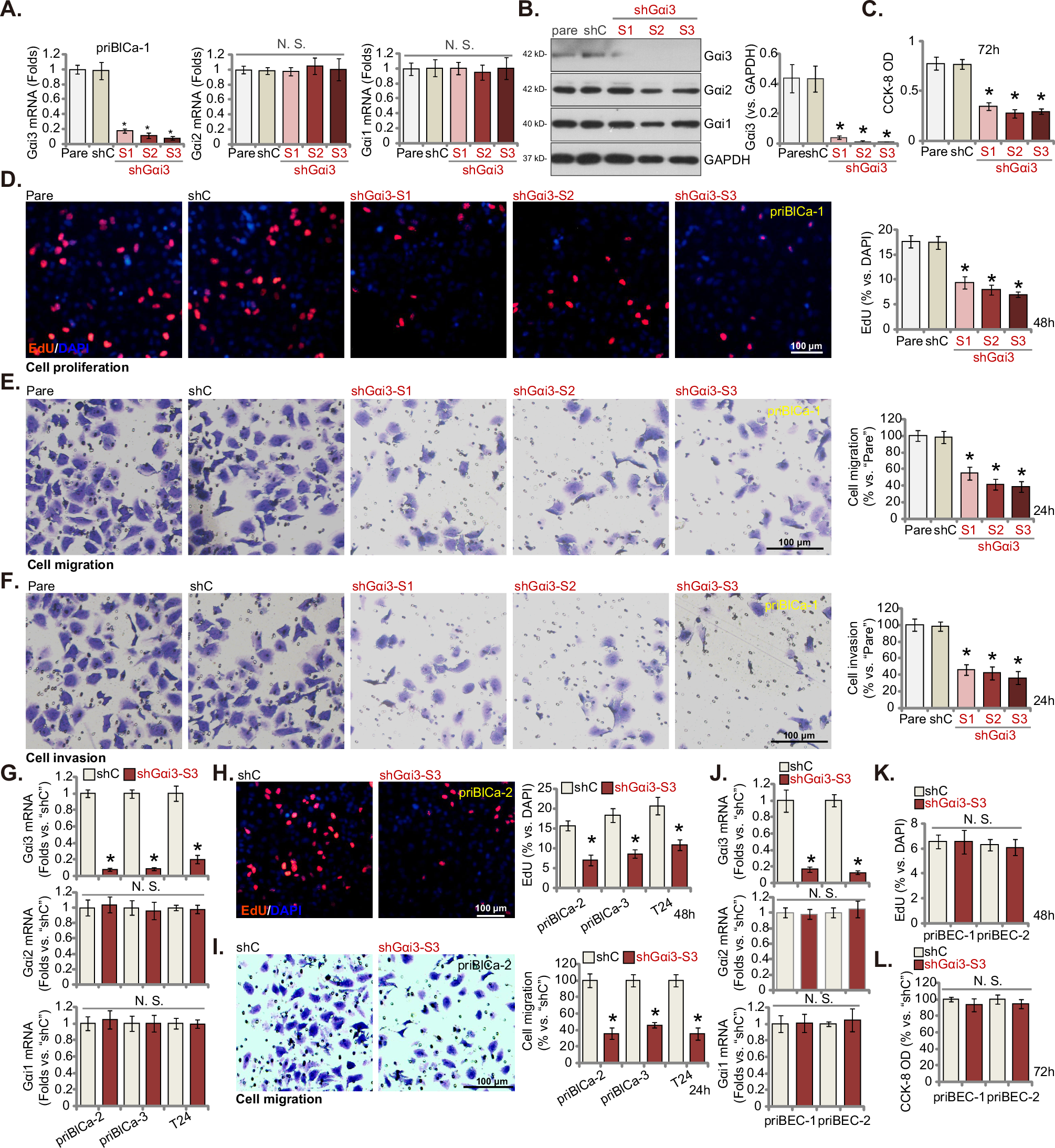
Fig. 4: Gαi3 shRNA induces significant antitumor effects in bladder cancer cells.
From: Gαi3: a crucial biomarker and therapeutic target in bladder cancer

Primary (priBlCa-1, priBlCa-2, priBlCa-3) and established (T24) human bladder cancer cells, as well as bladder epithelial cells (priBEC-1 and priBEC-2), were subjected to stable transduction with Gαi3-specific lentiviral shRNAs (shGαi3-S1, shGαi3-S2, or shGαi3-S3, representing different sequences) or a scramble control shRNA (“shC”). The expression levels of targeted mRNAs and proteins were subsequently measured using qPCR (A, G, J) and western blotting (B), respectively. Following a specified culture period, cell viability (C, L), cell proliferation (assessed by the ratio of EdU-positive nuclei; D, H, K), cell migration, and invasion (“Transwell” assays; E, F, I) were evaluated. Parental control cells were denoted as “Pare.” Data were presented as mean ± standard deviation (SD). n = 5 stands for five biological repeats. Statistical significance was indicated by *P < 0.05 compared to the “shC” group, while “N.S.” denoted non-significant differences (P > 0.05). Each experiment was repeated five times, yielding consistent results. Scale bar = 100 μm.