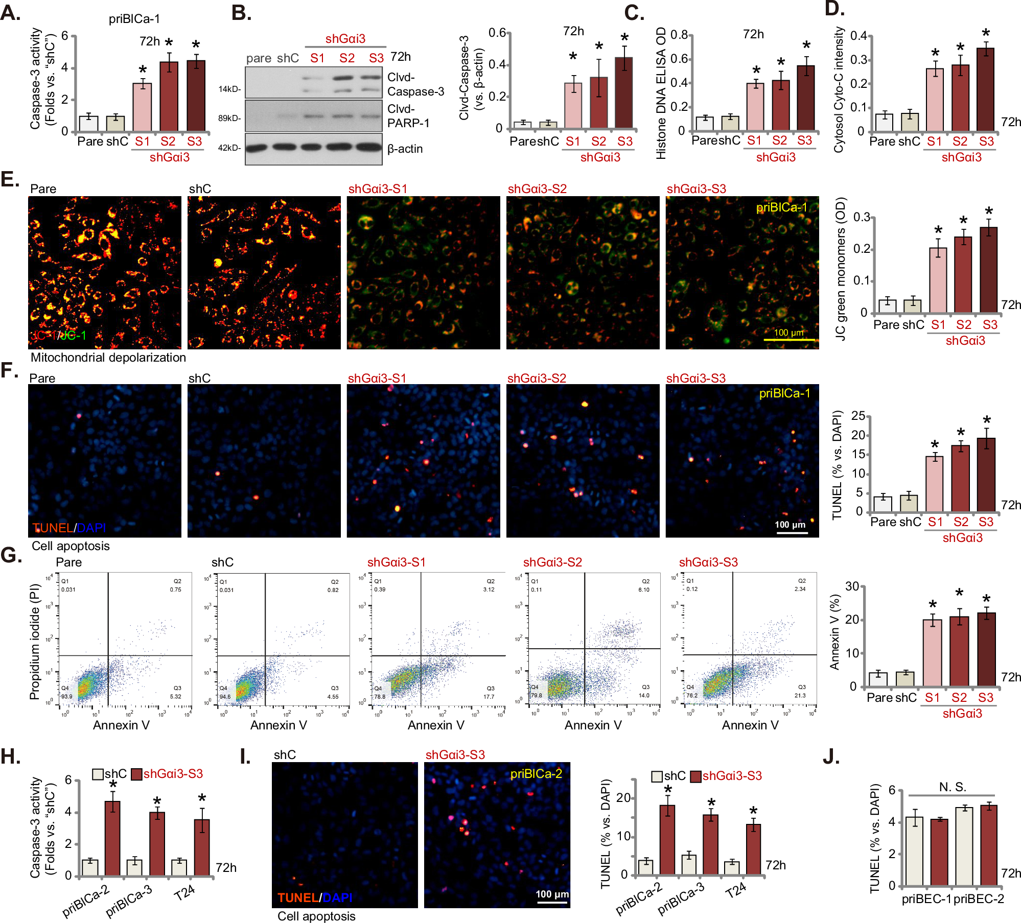
Fig. 5: Gαi3 shRNA induces apoptosis activation in bladder cancer cells.
From: Gαi3: a crucial biomarker and therapeutic target in bladder cancer

Primary (priBlCa-1, priBlCa-2, priBlCa-3) and established (T24) human bladder cancer cells, as well as the bladder epithelial cells (priBEC-1 and priBEC-2), were subjected to stable transduction with Gαi3-specific lentiviral shRNAs (shGαi3-S1, shGαi3-S2, or shGαi3-S3, representing different sequences) or a scramble control shRNA (“shC”), following 72 h, the activity of caspase-3 (A, H), the expression levels of apoptosis-related proteins (B), the content of histone-bound DNA (measured by ELISA assay, C), cytosolic cytochrome C levels (measured by ELISA assay, D), and mitochondrial depolarization (assessed by JC-1 staining assay, E) were evaluated. Cell apoptosis was quantified using nuclear TUNEL staining (F, I, J) and Annexin V FACS assays (G). Parental control cells were denoted as “Pare.” Data were presented as mean ± standard deviation (SD). n = 5 stands for five biological repeats. Statistical significance was indicated by *P < 0.05 compared to the “shC” group, while “N.S.” denoted non-significant differences (P > 0.05). Each experiment was repeated five times, yielding consistent results. Scale bar = 100 μm.