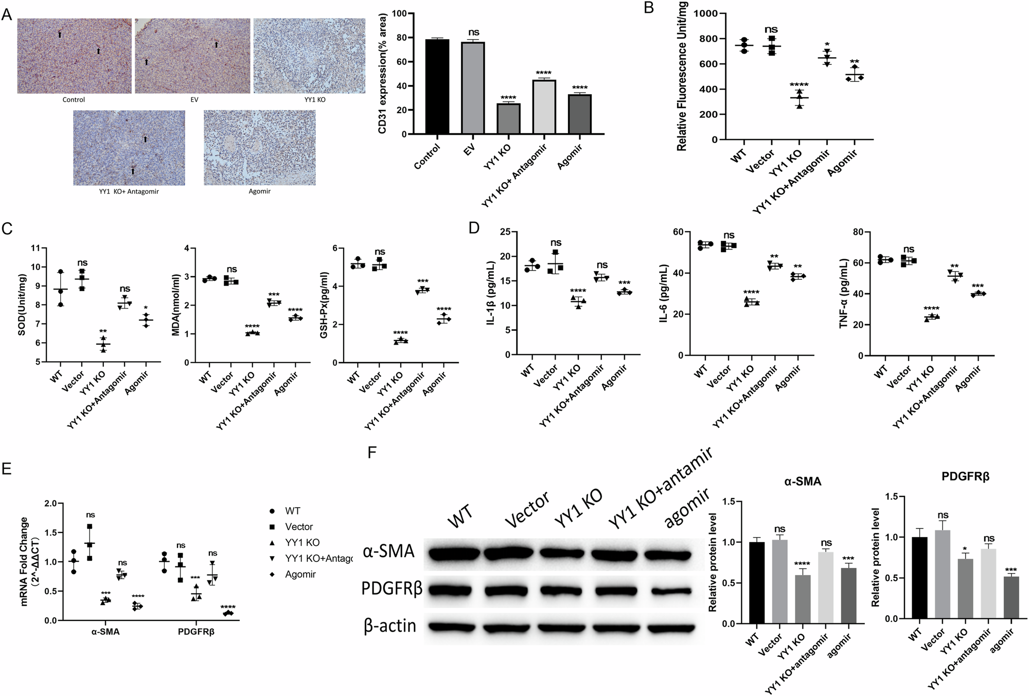
Fig. 6: Glioblastoma tumor microenvironment: insights into angiogenesis, oxidative stress, inflammation, and fibrosis.
From: Deciphering the YY1/ lncRNA BLACAT1/miR-605-3p axis in glioblastoma: implications for therapy

A Immunohistochemical analysis of CD31 expression in tumor tissues from various treatment groups. B Evaluation of ROS levels in tumor tissue. C Assessment of oxidative markers (SOD, MDA, GSH-Px). D Analysis of inflammation markers (IL-1β, IL-6, TNF-α) in serum. E RT-qPCR results of fibrotic markers (α-SMA, PDGFRβ). F Western blot results supporting changes in α-SMA and PDGFRβ expression levels in response to YY1 knockout and miR-605-3p modulation. ns p > 0.05, *p < 0.05, **p < 0.01, ***p < 0.001, ****p < 0.0001. Each experiment was performed with three independent biological replicates.