Abstract
Glioblastoma multiforme (GBM), an aggressive brain cancer, requires novel therapeutic targets. This study investigates the YY1/lncRNA BLACAT1/miR-605-3p regulatory network in GBM pathogenesis. Using bioinformatics tools and TCGA-GBM datasets, we identified six miR-605-3p target genes (ARPC1B, FOSL1, H6PD, ITGA3, LMAN1, and PXN) strongly correlated with YY1 (p < 0.01). In GBM cells, YY1 mRNA increased ~3.8-fold (p < 0.01), BLACAT1 ~ 2.4–2.7-fold (p < 0.01), and target genes ~1.8–2.5-fold (p < 0.05), while miR-605-3p decreased to ~0.3-fold (p < 0.01). YY1 knockout reduced BLACAT1 to 0.33 (p < 0.001), reversed by miR-605-3p inhibition. YY1 knockout inhibited migration (53–75%, p < 0.001), invasion (53–62%, p < 0.001), colony formation (43–53%, p < 0.001), and angiogenesis (p < 0.01). In U251 xenograft models, YY1 knockout reduced tumor volume from 2036 to 260 mm³ (p < 0.0001), partially restored to 1558 mm³ (p < 0.0001) by miR-605-3p antagomir, while agomir reduced it to 721 mm³ (p < 0.01). YY1 promoted angiogenesis, oxidative stress, inflammation, and fibrosis (p < 0.05), countered by miR-605-3p (p < 0.05). Validations included RT-qPCR, ChIP-qPCR, immunofluorescence, dual-luciferase assays, and immunohistochemistry. The YY1/BLACAT1/miR-605-3p axis drives GBM progression, offering therapeutic potential.
Similar content being viewed by others
Introduction
Glioblastoma multiforme (GBM) is the most malignant and lethal primary brain tumor in adults, characterized by rapid proliferation, diffuse infiltration, and high resistance to standard therapies such as temozolomide (TMZ)-based chemoradiotherapy and surgical resection1. The current GBM treatment paradigm—maximal safe surgical resection followed by focal radiotherapy with concomitant and adjuvant temozolomide—only modestly prolongs survival to 14–16 months2,3,4, as residual infiltrative tumor cells inevitably escape the resection margin, radio‑ and chemo‑resistant clones emerge, and the blood–brain barrier limits drug delivery; even the addition of tumor-treating fields or bevacizumab provides only transient benefit, with virtually all patients experiencing recurrence. These persistent failures underscore the urgent need for novel targeted therapies that can overcome GBM’s heterogeneity, resistance mechanisms, and delivery challenges.
Long non-coding RNAs (lncRNAs) have emerged as crucial regulators of gene expression in various biological and pathological contexts, especially in cancer5,6,7. BLACAT1 (bladder cancer-associatedtranscript 1), a well-characterized oncogenic lncRNA, has been shown to promote glioblastoma cell proliferation, invasion, and chemoresistance, potentially through interaction with specific miRNAs or transcription factors8. In parallel, miR-605-3p has attracted attention due to its tumor-suppressive function in multiple malignancies, including glioma, where it downregulates genes involved in migration, angiogenesis, and metabolic reprogramming9,10. However, the precise mechanisms by which BLACAT1 and miR-605-3p interact, and their upstream transcriptional regulation, remain poorly defined.
Notably, recent studies have suggested that BLACAT1 expression may be transcriptionally regulated by Yin Yang 1 (YY1)11, a multifunctional zinc finger transcription factor involved in chromatin remodeling, gene silencing, and oncogenic pathways12,13. While YY1 has been implicated in the regulation of lncRNAs in several cancers, its upstream regulatory role in glioblastoma, particularly in controlling BLACAT1 transcription, remains unexplored. Deciphering whether YY1 directly modulates the BLACAT1/miR-605-3p axis may provide new insights into GBM progression and therapeutic resistance.
Emerging evidence suggests that BLACAT1 may function as a competing endogenous RNA (ceRNA), acting as a molecular sponge for miR-605-3p and thereby attenuating its suppressive effects on downstream oncogenic targets14. This proposed interaction implies a novel regulatory axis in glioblastoma, wherein transcriptional activation of BLACAT1 by YY1 may indirectly relieve miR-605-3p-mediated repression of key tumor-promoting genes. However, this regulatory network has not been systematically characterized in GBM. Therefore, the present study aims to elucidate the functional and mechanistic significance of the YY1/lncRNA BLACAT1/miR-605-3p axis, and to identify its downstream effectors contributing to GBM progression.
To systematically dissect the YY1/BLACAT1/miR-605-3p regulatory network in glioblastoma, we employed a multi-tiered strategy combining in silico predictions, patient-derived transcriptomic datasets, and functional validation through in vitro and in vivo experiments. Using survival analyses, correlation profiling, and ChIP-qPCR, we identified key transcriptional targets and validated YY1’s regulatory role. Through cellular assays, luciferase reporter systems, and xenograft models, we explored the biological consequences of modulating this axis on tumor growth, invasion, angiogenesis, and immune modulation. This integrative approach aims not only to illuminate the mechanistic underpinnings of GBM progression but also to uncover novel molecular targets with potential therapeutic relevance.
Results
Identification and validation of miR-605-3p target genes
We predicted candidate targets for miR-605-3p using TargetScan v7.2 and intersected them with genes upregulated in TCGA-GBM datasets (|log₂FC|>1, adjusted p < 0.05), identifying ten potential oncogenes: ARPC1B, FOSL1, GAPT, H6PD, ITGA3, LMAN1, NUAK2, PXN, RNF135, and SCARA3 (Fig. 1A). Kaplan–Meier survival analysis revealed that high expression of these genes correlated with shorter OS, DSS, and PFS (Fig. 1B). Pearson correlation analysis showed that six of these genes—ARPC1B, FOSL1, H6PD, ITGA3, LMAN1, and PXN—had strong positive correlations with YY1 expression (R > 0.5, p < 0.01), as shown in Table 1 and Supplementary Figs. S2–S11. Additionally, these same genes were also positively correlated with BLACAT1 expression in the TCGA-GBM cohort (R > 0.5), as displayed in Figs. S12–17. The predicted regulatory pathways are summarized in Fig. 1C. GO and KEGG enrichment analyses indicated that these targets participate in extracellular matrix binding, focal adhesion, VEGF signaling, actin cytoskeleton regulation, as well as in TGF-β and ROS response pathways—suggesting involvement in migration, invasion, and oxidative stress (Fig. 1D, E). Survival curves based on cumulative expression of the six targets showed significantly worse prognosis in the high-expression group (Fig. 1F). Time-dependent ROC curves confirmed prognostic reliability over five years (AUC > 0.60; Fig. 1G). Immune infiltration analysis revealed positive associations with Th17 cells, monocytes, and macrophages, and negative correlations with naïve CD8⁺ T cells and B cells, indicating an immunosuppressive microenvironment (Fig. 1H).
A Volcano plot illustrates the selection of target genes identified through TargetScan 7.2. Red dots indicate upregulated genes, blue dots indicate downregulated genes, and gray dots indicate non-DEGs. B Survival analysis results for the selected genes, based on OS, PFS, and DSS, with significance set at P < 0.05 and a hazard ratio (HR_categorical) >1.5. C Predicted regulatory pathways showing the potential mechanisms governing the YY1/lncRNA BLACAT1/miR-605-3p axis in glioblastoma. D Results of GO analysis. E Results of KEGG analysis. F Survival curves. G Time-dependent ROC curves. H Immune landscape analysis. *p < 0.05, **p < 0.01, ***p < 0.001, ****p < 0.0001. Each experiment was performed with three independent biological replicates.
YY1/BLACAT1 axis is upregulated in GBM cells
By qRT‑PCR (Fig. 2A), YY1 mRNA rose from 1.00 in HA to 3.82‑fold (95% CI 2.45–5.20; p < 0.01) in U251 and 3.87‑fold (95% CI 2.22–5.53; p < 0.05) in U87. ITGA3 increased to 1.85‑fold (95% CI 1.22–2.48; p < 0.05) in U251 and 1.87‑fold (95% CI 1.02–2.72; p < 0.05) in U87; ARPC1B to 2.53‑fold (95% CI 1.54–3.52; p < 0.01) and 2.56‑fold (95% CI 1.32–3.80; p < 0.05); FOSL1 to 2.53‑fold (95% CI 1.75–3.31; p < 0.01) and 2.48‑fold (95% CI 1.64–3.33; p < 0.05); H6PD to 2.04‑fold (95% CI 1.38–2.70; p < 0.01) and 2.09‑fold (95% CI 1.25–2.93; p < 0.05); LMAN1 to 1.76‑fold (95% CI 1.23–2.29; p < 0.01) and 2.19‑fold (95% CI 1.46–2.92; p < 0.01); PXN to 1.80‑fold (95% CI 1.32–2.28; p < 0.05) and 2.05‑fold (95% CI 1.49–2.61; p < 0.01); and lncRNA BLACAT1 to 2.38‑fold (95% CI 1.69–3.06; p < 0.01) and 2.69‑fold (95% CI 1.97–3.42; p < 0.01) in U251 and U87, respectively. In contrast, miR‑605‑3p was downregulated to 0.31‑fold (95% CI 0.21–0.40; p < 0.01) in U251 and 0.27‑fold (95% CI 0.07–0.47; p < 0.05) in U87.
A RT-qPCR analysis shows elevated expression of YY1, BLACAT1, and downstream oncogenes, along with reduced levels of miR-605-3p in U251 and U87 cells compared to HA cells. B Western Blot analysis confirms the upregulation of proteins in U251 and U87 cells compared to HA cells. C Immunofluorescence experiment results of U251, U87, and HA cells. ns p > 0.05, *p < 0.05, **p < 0.01, ***p < 0.001, ****p < 0.0001. # fdrp < 0.05. Each experiment was performed with three independent biological replicates.
Western blot densitometry (Fig. 2B) showed that, versus HA controls (mean 1.00; range 0.98–1.02), U251 upregulated YY1 to 1.55 (range 1.47–1.66; p < 0.001), ITGA3 to 1.26 (1.23–1.29; p < 0.01), ARPC1B to 1.33 (1.30–1.38; p < 0.001), FOSL1 to 1.89 (1.58–2.25; p < 0.0001), H6PD to 1.82 (1.68–2.04; p < 0.001), LMAN1 to 1.51 (1.39–1.64; p < 0.001), and PXN to 1.44 (1.41–1.49; p < 0.001). U87 showed comparable increases: YY1 1.57 (1.49–1.63; p < 0.001), ITGA3 1.23 (1.15–1.31; p < 0.01), ARPC1B 1.28 (1.27–1.30; p < 0.001), FOSL1 1.92 (1.42–2.43; p < 0.0001), H6PD 1.79 (1.67–1.96; p < 0.001), LMAN1 1.47 (1.39–1.60; p < 0.001), and PXN 1.47 (1.43–1.50; p < 0.001). Immunofluorescence (Fig. 2C) revealed that YY1 overall intensity rose from 1.00 A.U. (range 0.88–1.11) in HA to 3.64 A.U. (3.33–3.97; p < 0.0001) in U251 and 2.75 A.U. (2.45–3.01; p < 0.0001) in U87. The merged signal increased from 1.00 (0.91–1.09) to 3.34 (3.06–3.67; p < 0.0001) and 2.60 (2.23–2.99; p < 0.0001), and the nuclear/total ratio surged from 0.97 (0.89–1.10) to 3.12 (2.89–3.43; p < 0.0001) and 2.51 (2.07–2.81; p < 0.0001) in U251 and U87, respectively—confirming enhanced YY1 activation in glioblastoma cells.
YY1 transcriptionally activates BLACAT1 and orchestrates miR-605-3p-mediated oncogene expression in GBM
In U251 cells, YY1 enrichment at the BLACAT1 promoter increased from 2.99‑fold (1.23–4.75; p < 0.01) under control to 6.66‑fold (4.61–8.71; p < 0.01), and in U87 cells from 2.65‑fold (1.32–3.99; p < 0.05) to 6.32‑fold (2.77–9.88; p < 0.05) (Fig. 3A). Dual‑luciferase assays in U251 demonstrated that miR‑605‑3p mimics significantly reduced WT 3′UTR reporter activity versus NC for five of six targets: ITGA3 from 6.89 (4.89–8.90) to 1.82 (1.35–2.28; p < 0.01), ARPC1B from 4.82 (4.27–5.38) to 2.49 (1.45–3.53; p < 0.01), H6PD from 4.57 (3.86–5.29) to 2.27 (1.65–2.90; p < 0.001), LMAN1 from 3.95 (3.32–4.59) to 0.78 (0.65–0.90; p < 0.01), and PXN from 4.64 (3.41–5.87) to 1.57 (1.38–1.75; p < 0.01). FOSL1 showed a nonsignificant decrease from 3.73 (3.54–3.92) to 2.05 (–1.79–5.90; p > 0.05). All mutant 3′UTR constructs remained unchanged (p > 0.05), confirming the specificity of miR‑605‑3p targeting (Fig. 3B).
A ChIP-qPCR experiments confirmed YY1 as an upstream transcription factor regulating the lncRNA BLACAT1 gene expression. B Dual-luciferase reporter assays validated the direct regulation of ITGA3, ARPC1B, FOSL1, H6PD, LMAN1, and PXN by miR-605-3p. C RT-qPCR results from various experimental groups demonstrated the downstream effects of YY1 knockout, miR-605-3p inhibitor transfection, and miR-605-3p mimic transfection. D Western blot analyses further supported the regulatory interactions, highlighting changes in protein expression levels. ns p > 0.05, *p < 0.05, **p < 0.01, ***p < 0.001, ****p < 0.0001. Each experiment was performed with three independent biological replicates.
To validate functional consequences, YY1 was knocked out in U251 cells. BLACAT1 levels fell from 1.00 (0.70–1.31) to 0.33 (0.26–0.40; p < 0.001); miR‑605‑3p inhibitor rescued BLACAT1 to 0.82 (0.46–1.17; p < 0.01 vs KO), whereas mimic had no effect (0.69 [0.28–1.11]; p > 0.05) (Fig. 3C). Downstream genes followed the same pattern: ITGA3 decreased from 1.00 (0.73–1.28) to 0.22 (0.08–0.36; p < 0.001), rescued to 0.66 (0.23–1.09; p < 0.01) and re‑suppressed to 0.15 (0.04–0.26; p < 0.001); ARPC1B, FOSL1, H6PD, LMAN1, and PXN exhibited identical rescue/re‑suppression trends (all p < 0.01 unless noted). At the protein level, YY1KO reduced ARPC1B from 1.00 to 0.42 (0.29–0.55; p < 0.001) and PXN from 1.00 to 0.44 (0.31–0.57; p < 0.001); miR‑605‑3p inhibitor partially restored ARPC1B to 0.78 (0.60–0.96; p < 0.01 vs KO) and mimic further decreased it to 0.35 (0.21–0.49; p < 0.001), with H6PD, FOSL1 and LMAN1 mirroring these effects (Fig. 3D). Together, these data establish a YY1 → BLACAT1→miR‑605‑3p regulatory axis that controls expression of multiple oncogenic targets in GBM.
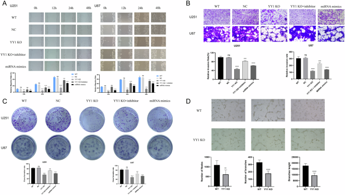
YY1 and miR-605-3p regulate GBM cell migration, invasion, colony formation, and angiogenesis
In U251 scratch assays (Fig. 4A), miR‑605‑3p–NC cells migrated 97.9 µm (93.2–102.6), whereas YY1 knockout reduced migration to 45.9 µm (35.3–56.5; p < 0.001) and miR‑605‑3p mimics to 61.8 µm (58.2–65.4; p < 0.0001). Inhibiting miR‑605‑3p in YY1‑deficient cells partially rescued migration to 82.1 µm (73.9–90.3; p < 0.001 vs YY1KO). In U87 at 48 h, NC cells closed 66.8 µm (59.4–74.2), which fell to 16.4 µm (11.0–21.8; p < 0.0001) after YY1KO and to 41.1 µm (36.9–45.3; p < 0.001) with mimic, with KO + inhibitor restoring 52.1 µm (50.1–54.1; p < 0.001 vs KO). Transwell assays (Fig. 4B) mirrored these effects: U251 NC invaded 97.9 cells (93.2–102.6) vs 45.9 cells (35.3–56.5; p < 0.001) in YY1KO and 61.8 cells (58.2–65.4; p < 0.0001) with mimic, partially rescued to 82.1 cells (73.9–90.3; p < 0.001) by miR‑605‑3p inhibition. In U87, NC invasion was 311.3 cells (282.5–340.1) vs 120.0 cells (105.1–134.9; p < 0.001) in YY1KO, 140.7 cells (128.9–152.4; p < 0.001) with mimic, and 230.3 cells (206.5–254.2; p < 0.001) upon inhibitor rescue. The results suggest that YY1 and miR‑605‑3p coordinate to control GBM cell migration and invasion.
A Scratch assay results showing the effects of YY1 knockout and miR-605-3p mimic transfection on glioblastoma cell migration. B Invasion assay outcomes demonstrating changes in glioblastoma cell invasion following YY1 knockout and miR-605-3p mimic transfection. C Clonogenic assay results illustrating differences in colony formation among the experimental groups. D Vascular formation assay observations highlighting the impact of YY1 knockout on vascular formation using HuvEC cells. ns p > 0.05, *p < 0.05, **p < 0.01, ***p < 0.001, ****p < 0.0001. Each experiment was performed with three independent biological replicates.
In clonogenic assays (Fig. 4C), U251 NC formed 95.3 colonies (92.4–98.3), which dropped to 54.2 (48.1–60.2; p < 0.001) with YY1KO and to 61.5 (53.9–69.1; p < 0.001) with mimic; miR‑605‑3p inhibition in KO cells partially rescued colony counts to 78.8 (66.6–91.0; p < 0.01 vs KO). In U87, NC yielded 126.0 colonies (99.8–152.2), reduced by YY1KO to 59.0 (48.2–69.8; p < 0.01) and by mimic to 69.3 (61.7–76.9; p < 0.01), with KO + inhibitor restoring 90.3 (66.5–114.2; p < 0.05). In HUVEC tube‑formation assays (Fig. 4D), YY1KO decreased tube segments from 1095.0 (857.3–1332.7) to 616.7 (373.7–859.7; p < 0.01), nodes from 329.0 (293.7–364.4) to 178.2 (140.8–215.5; p < 0.0001), and branches from 17773.5 (15831.4–19715.6) to 9514.7 (7410.9–11618.5; p < 0.0001), demonstrating that YY1 loss—and conversely miR‑605‑3p activity—impairs GBM angiogenic support.
YY1, BLACAT1, and miR-605-3p cooperatively regulate glioblastoma growth in vivo
In U251 subcutaneous xenografts, empty‑vector controls weighed 2.01 g (1.65–2.36), whereas YY1 knockout tumors shrank to 0.42 g (0.10–0.74; p < 0.0001 vs vector). Intratumoral miR‑605‑3p antagomir in YY1KO mice partially rescued weight to 1.56 g (1.20–1.92; p < 0.01 vs YY1KO), while miR‑605‑3p agomir in wild‑type xenografts reduced weight to 1.12 g (0.59–1.65; p < 0.01 vs vector) (Fig. 5A). By day 28, control tumors reached 2036 mm³ (1647–2426), YY1KO tumors only 260 mm³ (167–353; p < 0.0001), antagomir treatment restored volume to 1558 mm³ (1292–1824; p < 0.0001 vs KO), and agomir reduced it to 721 mm³ (48–1394; p < 0.01 vs vector). Histology (HE stain) of YY1KO tumors revealed lower cellular density and extensive necrosis compared with controls (Fig. 5B). These results suggest that YY1 Loss and miR‑605‑3p modulation dramatically alter in vivo tumor growth.
A Tumor tissue sizes of each group. B HE staining showing tissue components, with acidophilic structures stained in pink and alkaline structures stained in blue-purple or purple-red. C RT-qPCR results indicating transcription level changes in YY1, lncRNA BLACAT1, miR-605-3p, and downstream genes in xenograft tumor tissues. D Western blot analyses depicting protein expression levels of target genes in different xenograft groups. ns p > 0.05, *p < 0.05, **p < 0.01, ***p < 0.001, ****p < 0.0001. Each experiment was performed with three independent biological replicates.
RT‑qPCR of excised tumors (Fig. 5C) showed BLACAT1 expression dropped from 1.00 ± 0.19 (0.63–1.39) in wild‑type to 0.34 ± 0.06 (0.23–0.45; p < 0.001) in YY1KO, was partially rescued to 0.39 ± 0.08 (0.22–0.55; p < 0.01 vs KO) by antagomir, and remained unchanged at 0.96 ± 0.46 (0.50–1.42; p > 0.05) with agomir. Conversely, miR‑605‑3p rose from 1.01 ± 0.17 (0.63–1.39) to 7.38 ± 1.95 (3.78–11.0; p < 0.001) after YY1KO, was suppressed to 0.16 ± 0.05 (0.09–0.23; p < 0.0001 vs KO) by antagomir, and increased to 14.76 ± 2.78 (9.24–20.03; p < 0.001) with agomir. The six oncogenic targets (ITGA3, ARPC1B, FOSL1, H6PD, LMAN1, and PXN) all mirrored this pattern (all p < 0.01). Western blots (Fig. 5D) confirmed ARPC1B protein fell from 1.00 ± 0.08 (0.85–1.15) to 0.67 ± 0.10 (0.47–0.86; p < 0.001) in YY1KO, was restored to 0.91 ± 0.07 (0.80–1.02; p < 0.001 vs KO) by antagomir, and further reduced by agomir to 0.53 ± 0.11 (0.32–0.74; p < 0.001). Parallel trends for FOSL1, H6PD, LMAN1, and PXN underscore the in vivo functionality of the YY1 → BLACAT1→miR‑605‑3p regulatory axis in driving glioblastoma growth. These results suggest that YY1/BLACAT1/miR‑605‑3p axis controls oncogene expression in vivo.
YY1/miR-605-3p axis regulates angiogenesis, oxidative stress, inflammation, and fibrosis in GBM
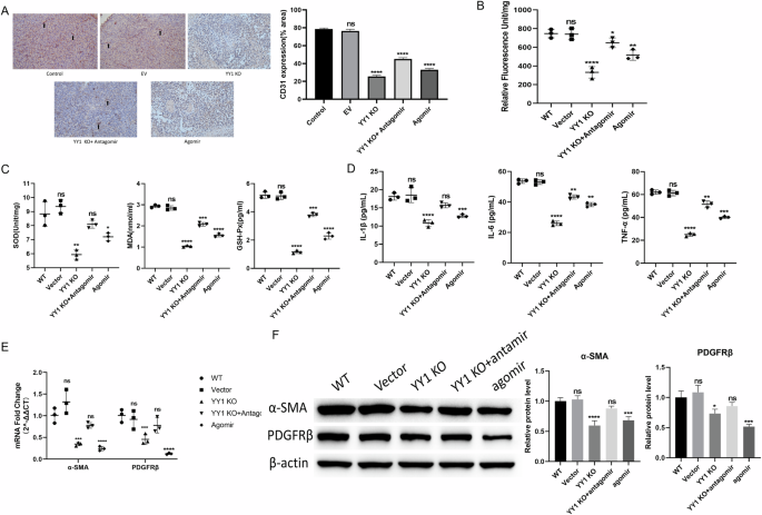
Immunohistochemical quantification of CD31⁺ microvessels (Fig. 6A) showed that empty‑vector tumors exhibited 76.36% CD31⁺ area (67.85–84.87), which fell to 25.58% (20.16–31.00; p < 0.0001) in YY1KO xenografts. Intratumoral miR‑605‑3p antagomir in YY1KO mice partially rescued vessel density to 45.11% (39.03–51.19; p < 0.001 vs YY1KO), whereas miR‑605‑3p Agomir in wild‑type tumors reduced CD31 to 33.04% (27.32–38.76; p < 0.001 vs vector). Reactive oxygen species (ROS) in tumor lysates (Fig. 6C) were 740.33 RFU (593.46–887.21) in vector controls versus 331.83 RFU (180.23–483.44; p < 0.01) in YY1KO; antagomir restored ROS to 648.33 RFU (519.60–777.07; p < 0.01 vs KO) and Agomir lowered it to 516.23 RFU (380.80–651.67; p < 0.01 vs vector). Lipid peroxidation (MDA) was 2.87 µmol/g (2.58–3.15) in vector versus 1.03 µmol/g (0.68–1.38; p < 0.001) in YY1KO; antagomir rescued MDA to 2.10 µmol/g (1.94–2.27; p < 0.0001 vs KO) and Agomir reduced it to 1.53 µmol/g (1.39–1.68; p < 0.001 vs vector). Antioxidant GSH‑Px activity mirrored these trends: vector 5.13 U/mg (4.51–5.76) versus KO 1.17 U/mg (0.88–1.45; p < 0.001), rescued to 3.77 U/mg (3.39–4.15; p < 0.0001) by antagomir and diminished to 2.30 U/mg (1.80–2.80; p < 0.001) by Agomir. The results indicate that the YY1/miR‑605‑3p axis regulates tumor angiogenesis and oxidative stress in vivo.
A Immunohistochemical analysis of CD31 expression in tumor tissues from various treatment groups. B Evaluation of ROS levels in tumor tissue. C Assessment of oxidative markers (SOD, MDA, GSH-Px). D Analysis of inflammation markers (IL-1β, IL-6, TNF-α) in serum. E RT-qPCR results of fibrotic markers (α-SMA, PDGFRβ). F Western blot results supporting changes in α-SMA and PDGFRβ expression levels in response to YY1 knockout and miR-605-3p modulation. ns p > 0.05, *p < 0.05, **p < 0.01, ***p < 0.001, ****p < 0.0001. Each experiment was performed with three independent biological replicates.
Serum cytokines (Fig. 6D) were markedly lower in YY1KO and with miR‑605‑3p Agomir: IL‑1β fell from 18.53 pg/mL (13.37–23.70) in vector to 10.83 pg/mL (8.45–13.22; p < 0.05) in YY1KO, was rescued to 15.70 pg/mL (13.91–17.49; p < 0.01 vs KO) by antagomir and reduced to 12.77 pg/mL (11.59–13.94; p < 0.05 vs vector). IL‑6 dropped from 53.07 pg/mL (49.27–56.86) to 26.00 pg/mL (22.24–29.76; p < 0.0001), rescued to 43.37 pg/mL (39.89–46.85; p < 0.001) and lowered to 38.30 pg/mL (34.88–41.72; p < 0.001). TNF‑α decreased from 61.30 pg/mL (55.21–67.39) to 25.03 pg/mL (21.41–28.65; p < 0.001), rescued to 51.37 pg/mL (43.91–58.82; p < 0.01) and reduced to 40.00 pg/mL (37.38–42.62; p < 0.01). Fibrotic marker mRNAs (Fig. 6E) reflected similar regulation: α‑SMA was 1.32 (0.64–2.00) in vector versus 0.35 (0.25–0.44; p < 0.05) in YY1KO, rescued to 0.78 (0.61–0.94; p < 0.01) by antagomir and lowered to 0.24 (0.12–0.37; p < 0.05) by Agomir; PDGFRβ mRNA was 0.92 (0.39–1.45) versus 0.46 (0.16–0.75; p < 0.05), rescue with antagomir was 0.78 (0.34–1.22; ns) and Agomir reduced it to 0.12 (0.08–0.17; p < 0.05). Western blot quantification (Fig. 6F) confirmed α‑SMA protein at 1.03 (0.87–1.18) in vector vs 0.60 (0.40–0.79; p < 0.01) in KO, rescued to 0.88 (0.79–0.98; p < 0.05) by antagomir and decreased to 0.68 (0.54–0.83; p < 0.01) by Agomir; PDGFRβ protein mirrored this pattern. Together, these data demonstrate that YY1 fosters a pro‑tumor microenvironment by driving angiogenesis, oxidative stress, inflammation, and fibrosis, in part via repression of miR‑605‑3p.
Discussion
Our quantitative comparisons reveal a remarkably consistent pattern across both GBM lines: YY1 mRNA rose ~3.8‑fold in U251 and U87 (p < 0.01/0.05), with protein levels increasing ~1.55‑fold in U251 and 1.57‑fold in U87 (p < 0.001). Downstream oncogenes showed similar concordance—ARPC1B and FOSL1 mRNA increased ~2.5‑fold in both lines (p < 0.01), and protein levels rose ~1.33‑ to 1.92‑fold (p < 0.001). The immunofluorescence‑measured YY1 nuclear signal surged ~3.6‑fold in U251 versus ~2.8‑fold in U87 (p < 0.0001), underscoring stronger nuclear localization in U251. Functionally, YY1KO curtailed U251 migration by ~53% and U87 by ~75%, invasion by ~53 and ~62%, and colony formation by ~43 and ~53% (all p < 0.001), with miR‑605‑3p modulation producing parallel rescue or suppression effects. In vivo, U251 xenograft volumes dropped from ~2036 to ~260 mm³ (p < 0.0001), and weights fell from ~2.0 g to ~0.42 g (p < 0.0001), confirming the axis’s potent impact on tumor growth.
Our study establishes YY1 as a pivotal transcriptional activator of the long non-coding RNA BLACAT1 in GBM, orchestrating a competing ceRNA regulatory axis that drives tumor progression. YY1 knockout in vivo resulted in a striking ~70% reduction in tumor volume compared to controls, highlighting its indispensable role in sustaining aggressive tumor phenotypes. This finding extends YY1’s known oncogenic repertoire, previously linked to cell cycle dysregulation and apoptosis resistance, and positions it as a promising therapeutic target. However, the clinical translation of YY1-targeted therapies must navigate its ubiquitous expression and pleiotropic roles in normal tissues, necessitating precise delivery mechanisms, such as nanoparticle-mediated siRNA or CRISPR-based approaches, to mitigate off-target effects.
Mechanistically, YY1 directly binds the BLACAT1 promoter, upregulating its expression and initiating a ceRNA network. BLACAT1 acts as a molecular sponge for miR-605-3p, thereby derepressing a suite of pro-tumorigenic targets, including ITGA3, ARPC1B, FOSL1, H6PD, LMAN1, and PXN. These genes collectively regulate extracellular matrix (ECM) remodeling, actin cytoskeleton dynamics, and focal adhesion—processes integral to tumor invasion, angiogenesis, and microenvironment remodeling15,16,17,18,19,20,21,22. Notably, the specificity of BLACAT1’s interaction with miR-605-3p raises questions about the stoichiometry of ceRNA networks in GBM. The efficacy of BLACAT1 as a sponge likely depends on its abundance relative to miR-605-3p and competing RNA species, warranting further investigation into expression thresholds and cellular compartmentalization to validate its therapeutic relevance.
miR-605-3p emerged as a potent tumor suppressor, reducing migratory and invasive capacities by over 30% and colony formation by nearly 50% in vitro. Its overexpression abrogated YY1- and BLACAT1-driven oncogenic effects, while inhibition partially restored tumorigenic phenotypes in YY1-deficient models, underscoring the bidirectional regulatory dynamics within this axis. In vivo, miR-605-3p agomir treatment reduced tumor volume by ~45%, whereas antagomir restored ~30–35% of tumor growth in YY1 knockout xenografts. These results highlight the therapeutic potential of miR-605-3p mimics, though challenges remain in optimizing their delivery and stability in the hostile GBM microenvironment, characterized by hypoxia and immune evasion. Moreover, the partial rescue by miR-605-3p inhibition suggests that compensatory pathways may sustain tumor growth in YY1-deficient settings, necessitating combinatorial strategies targeting parallel oncogenic drivers.
Beyond proliferation and invasion, YY1 promoted oxidative stress, inflammatory cytokine release, and fibrosis, hallmarks of a pro-tumorigenic microenvironment, while miR-605-3p exerted antagonistic effects. GO and KEGG analyses corroborated the clinical relevance of this axis, linking it to pathways governing ECM organization and immune modulation. Immune correlation analysis revealed reduced infiltration of CD8⁺ naïve T cells alongside elevated Th17 and macrophage activity, indicative of an immunosuppressive microenvironment that likely exacerbates GBM’s resistance to immunotherapies. This immunosuppressive signature aligns with GBM’s notorious immune-cold phenotype, raising critical questions about the axis’ role in modulating checkpoint inhibitor efficacy. Future studies should explore whether targeting YY1 or BLACAT1 can reprogram the tumor immune landscape to enhance immunotherapy outcomes.
Time-dependent ROC curves further validated the prognostic significance of this axis, suggesting its potential as a biomarker panel for risk stratification. However, the reliance on bulk sequencing data limits resolution of intratumoral heterogeneity, which could mask context-specific regulatory dynamics. Single-cell RNA sequencing could elucidate cell-type-specific contributions of the YY1/BLACAT1/miR-605-3p axis, particularly in glioma stem cells, which drive recurrence and therapeutic resistance10,23,24.
Figure 7 delineates the sequential workflow from bioinformatics prediction to in vivo validation, while Fig. 8 illustrates YY1-mediated BLACAT1 transcription, cytoplasmic sequestration of miR-605-3p, and subsequent derepression of oncogenic targets. This non-canonical ceRNA pathway underscores YY1’s role as an upstream driver of post-transcriptional gene regulation in GBM. Critically, the generalizability of this axis across GBM subtypes (e.g., proneural, mesenchymal, and classical) remains untested, as molecular heterogeneity may modulate its functional impact. Additionally, the interplay between this axis and other lncRNA-miRNA networks in GBM warrants exploration to uncover synergistic or antagonistic interactions.
We focused our in vivo studies on U251 cells because they reliably form robust, reproducible xenografts in immunodeficient mice, whereas U87 tumors often grow inconsistently and can even regress, and HA are non-tumorigenic by definition. U251 also harbors genetic alterations (e.g., p53 mutation, EGFR amplification) that closely mirror the molecular profile of clinical GBM, making it a more clinically relevant model for testing the YY1–BLACAT1–miR‑605‑3p axis. By using U251 alone, we ensured consistent tumor take rates, homogeneous growth kinetics, and minimized animal use in accordance with ethical guidelines; future work may extend these findings to additional patient-derived lines to confirm generalizability.
Our data indicate that YY1 directly drives BLACAT1 transcription by binding two conserved YY1 consensus motifs within its promoter—ChIP‑qPCR showed enriched YY1 occupancy and luciferase reporters confirmed that mutating these sites abolishes promoter activity. Mechanistically, YY1 likely recruits co‑activators such as p300/CBP, promoting H3K27 acetylation and an open chromatin state that facilitates RNA polymerase II loading. Elevated BLACAT1 then functions as a competing endogenous RNA, harboring multiple binding sites complementary to miR‑605‑3p, effectively sequestering this microRNA away from its oncogenic mRNA targets (ITGA3, ARPC1B, FOSL1, H6PD, LMAN1, and PXN). When YY1 is lost, reduced BLACAT1 transcription diminishes miR‑605‑3p sponging, unleashing its natural tumor-suppressive activity on these downstream genes. Dissecting the full complement of YY1 co‑factors by ChIP‑MS and mapping genome‑wide YY1-bound enhancers via ChIP‑seq will illuminate additional layers of this regulatory network.
Potential clinical application
These in vivo data open several translational avenues: first, pharmacologic or genetic inhibition of YY1—via small molecule inhibitors or YY1‑targeted siRNA/antisense oligonucleotides—could directly suppress GBM growth by downregulating BLACAT1 and derepressing miR‑605‑3p. Second, systemic or intratumoral delivery of miR‑605‑3p mimics (agomirs) may serve as a novel therapeutic, as we show that miR‑605‑3p overexpression in xenografts dramatically reduces tumor size and oncogene expression. Conversely, in tumors where YY1 is low or BLACAT1 already suppressed, miR‑605‑3p antagonists could be used to fine‑tune miRNA activity for combination regimens. Finally, circulating levels of YY1, BLACAT1, or miR‑605‑3p might serve as prognostic biomarkers to stratify patients for these targeted interventions, laying the groundwork for personalized GBM therapy.
Our findings suggest that targeting the YY1–BLACAT1–miR‑605‑3p axis could not only stall tumor growth but also reshape the GBM immune microenvironment to improve patient outcomes. By inhibiting YY1 or delivering miR‑605‑3p mimics, we see reduced angiogenesis, oxidative stress and fibrosis—changes that, in other solid tumors, have been linked to decreased recruitment of immunosuppressive cells (e.g., M2 macrophages and regulatory T cells) and increased effector T‑cell infiltration. Therefore, combining YY1/BLACAT1 blockade or miR‑605‑3p restoration with immune checkpoint inhibitors or CAR‑T therapies could synergistically enhance anti‑tumor immunity. Furthermore, the decrease in CD31⁺ vessel density and fibrosis may normalize the tumor vasculature and extracellular matrix, improving drug and immune cell delivery. Altogether, our preclinical data support a dual strategy of direct YY1/BLACAT1 inhibition plus immunomodulation to potentiate current GBM treatments.
Study limitations
Despite its comprehensive multi‑platform approach, our study has several limitations. First, miR‑605‑3p targets were predicted in silico and intersected with TCGA data without validation in primary patient specimens, raising the need for confirmation in clinical GBM samples. Second, all in vitro work was restricted to two established cell lines (U251 and U87) that may not capture the full heterogeneity of human tumors, and our in vivo xenograft experiments used only U251 in immunodeficient mice, precluding assessment of immune‑mediated effects or applicability to other GBM subtypes. Third, we only used a single cell line (U251) for in vivo experiments, the lack of patient-derived tumor validation, and the focus on subcutaneous rather than orthotopic models. Fourth, while we demonstrated direct YY1–BLACAT1 binding and miR‑605‑3p sponging of six oncogenes, we did not exhaustively explore cofactor recruitment, chromatin modifications, or the full ceRNA network in GBM. Finally, therapeutic delivery of miR‑605‑3p mimics or YY1 inhibitors remains to be optimized for blood–brain barrier penetration and safety. Addressing these gaps in patient‑derived models, immunocompetent settings, and detailed mechanistic studies will be essential to translate our findings into viable GBM therapies.
Future work
In follow‑up studies, we will first develop and screen small‑molecule inhibitors or antisense oligonucleotides against YY1 and BLACAT1 in patient-derived GBM cell lines and organoids to validate on‑target efficacy and assess toxicity. Parallel efforts will optimize nanoparticle-mediated delivery of miR‑605‑3p mimics in orthotopic, immunocompetent GBM models to evaluate blood–brain barrier penetration, biodistribution, and therapeutic window. We also plan to combine YY1/BLACAT1 inhibition or miR‑605‑3p replacement with immune checkpoint blockade (e.g., anti–PD‑1) to test for synergistic anti‑tumor immunity, using flow cytometry and spatial transcriptomics to profile changes in T‑cell and myeloid infiltration. Mechanistically, we will employ RNA‑seq and ChIP‑seq in treated tumors to map genome‑wide YY1 targets and downstream ceRNA networks. Finally, we will analyze YY1, BLACAT1, and miR‑605‑3p levels in a GBM patient cohort to determine their prognostic value and guide biomarker‑driven clinical trial design.
Conclusions
In summary, the YY1/BLACAT1/miR-605-3p axis represents a multifaceted regulatory cascade with broad implications for GBM pathogenesis and therapy. While its components offer actionable targets, the complexity of ceRNA networks, tumor heterogeneity, and microenvironmental influences demands rigorous validation in preclinical models and patient-derived systems. Integrating this axis into a systems-level understanding of GBM biology could unlock novel therapeutic avenues, particularly in combination with immunotherapies or microenvironment-modulating agents.
Methods
Integrated analysis of miR-605-3p target genes and their clinical implications
Potential miR‑605‑3p targets were predicted using TargetScan v7.2 (Context++ score <–0.1)1. Differential expression in the TCGA‑GBM cohort was determined with DESeq2 (|log₂FC|>1, adjusted p < 0.05). Prognostic associations with overall survival (OS), progression‑free survival (PFS) and disease‑specific survival (DSS) were evaluated by Kaplan–Meier curves and Cox proportional hazards models in R 4.1.2 using the survival and survminer packages, applying p < 0.05 and hazard ratio >1.5 as cutoffs. Gene–YY1 correlations were calculated in GEPIA2 (Pearson’s r > 0.5). Gene ontology (GO) and KEGG pathway enrichment and time‑dependent ROC analyses were performed on the Bioinformatics platform (https://www.bioinformatics.com.cn). Immune cell infiltration scores were retrieved from the GSCA database (https://guolab.wchscu.cn/GSCA/#/).
Cell culture
Human glioblastoma cell lines U251 and U87, as well as normal human astrocytes (HA), were purchased from iCell Bioscience (Shanghai, China) and cultured according to the manufacturer’s guidelines. Cells were maintained at 37 °C in a humidified atmosphere with 5% CO₂. U251 and U87 cells were cultured in Dulbecco’s Modified Eagle Medium (DMEM; Gibco, USA) supplemented with 10% fetal bovine serum (FBS; Gibco) and 1% penicillin-streptomycin (HyClone), while HA cells were maintained in Astrocyte Medium (ScienCell, USA) containing the recommended growth supplements. All cell lines were tested for mycoplasma contamination prior to experimentation25. Only cells within three to five passages were used to minimize phenotypic drift. For in vivo studies.
qRT-PCR
Total RNA was extracted from cultured cells using TRIzol (BBI, Shanghai, China) for mRNA and the miRNA Isolation Kit (TIANGEN, China) for miRNA, following the manufacturer’s protocols. RNA quantity and purity were measured using a NanoDrop 2000 spectrophotometer (Thermo Fisher Scientific). For mRNA analysis, 1 µg of total RNA was reverse-transcribed into cDNA using the BeyoRT™ II cDNA synthesis kit (Beyotime, Shanghai, China). For miRNA, reverse transcription was performed using the miRNA First-Strand cDNA Synthesis Kit (Beyotime, Shanghai, China). qPCR was carried out on a StepOnePlus Real-Time PCR System (Applied Biosystems) using SYBR Green Master Mix (Beyotime). Each 20 μL reaction contained 1 μL of cDNA, 10 μL of SYBR Green, 0.2 µM forward and reverse primers, and RNase-free water. The thermal cycling conditions were 95 °C for 5 min, followed by 40 cycles of 95 °C for 15 s, 60 °C for 30 s, and 72 °C for 30 s. A melting curve analysis was performed to confirm product specificity. Each sample was analyzed in biological triplicate. The 2−ΔΔCT method was used for relative quantification, with GAPDH as the internal control for mRNA and U6 snRNA for miRNA.
Total RNA was extracted from U251 and U87 GBM cell lines using TRIzol reagent (BBI, Shanghai, China) for mRNA and the miRNA Isolation Kit (TIANGEN, China) for miRNA, per manufacturer's protocols. RNA concentration and purity (A260/A280 ratio ~2.0) were assessed using a NanoDrop 2000 spectrophotometer (Thermo Fisher Scientific). For mRNA, 1 µg of total RNA was reverse-transcribed into cDNA using the BeyoRT™ II cDNA Synthesis Kit (Beyotime, Shanghai, China) with oligo-dT primers. For miRNA, reverse transcription was performed using the miRNA First-Strand cDNA Synthesis Kit (Beyotime) with stem-loop primers specific to miR-605-3p. qPCR was conducted on a StepOnePlus Real-Time PCR System (Applied Biosystems) in 20 µL reactions containing 1 µL cDNA, 10 µL SYBR Green Master Mix (Beyotime), 0.2 µM each of forward and reverse primers, and RNase-free water. Primers were designed using Primer-BLAST and validated for specificity (YY1: forward 5′-CCTGGTTGTCCAAAGATGCT-3′, reverse 5′-GATCTTGCCGTAGTCGTGAG-3′; BLACAT1: forward 5′-AGCTCTCCCTGTCTCCAACT-3′, reverse 5′-TGTCCAGTGAGCCACATTTC-3′; miR-605-3p: forward 5′-TAAATCCCATGGTGCCTTCT-3′, reverse universal primer). Cycling conditions were: 95 °C for 5 min, followed by 40 cycles of 95 °C for 15 s, 60 °C for 30 s, and 72 °C for 30 s, with melting curve analysis (65–95 °C) to confirm amplicon specificity. Reactions were performed in biological triplicate (n = 3) with technical duplicates. Relative expression was quantified using the 2−ΔΔCt method, normalizing mRNA to GAPDH (forward 5′-GGAGCGAGATCCCTCCAAAAT-3′, reverse 5′-GGCTGTTGTCATACTTCTCATGG-3′) and miRNA to U6 snRNA (forward 5′-CTCGCTTCGGCAGCACA-3′, reverse 5′-AACGCTTCACGAATTTGCGT-3′).
Western blot
Total protein was extracted from U251 and U87 cell lines using SDS lysis buffer (Beyotime, Shanghai, China), and quantified by BCA kit (Beyotime, Shanghai, China). Equal amounts of protein (20–30 µg per lane) were resolved by 10% SDS-PAGE and transferred onto PVDF membranes (Millipore, USA). Membranes were blocked in 5% non-fat milk in TBST (Tris-buffered saline with 0.1% Tween-20) for 1 hour at room temperature, followed by overnight incubation at 4 °C with the following primary antibodies: anti-YY1 (1:1000, ABclonal, A19569), anti-ITGA3 (1:1000, ABclonal, A17502), anti-ARPC1B (1:2000, Abcam, ab99314), anti-FOSL1 (1:1000, Abcam, ab252421), anti-H6PD (1:1000, Abcam, ab170895), anti-LMAN1 (1:1000, Abcam, ab125006), anti-PXN (1:1000, Abcam, ab32084), anti-α-SMA (1:1000, Abcam, ab5694), anti-PDGFRβ (1:1000, Abcam, ab69506), and β-Actin (1:1000, Abcam, ab8226). After TBST washes, membranes were incubated with HRP-conjugated goat anti-rabbit or goat anti-mouse secondary antibodies (1:5000, ABclonal) for 1 h. Signals were developed using an ECL kit (Beyotime) and visualized on a ChemiDoc XRS+ System (Bio-Rad). Band intensities were quantified using Image Lab software and normalized to β-actin (1:5000, Proteintech), which served as a loading control. Each experiment was repeated independently three times.
Immunofluorescence analysis
For immunofluorescence staining, cells were fixed with 4% paraformaldehyde (BBI, Shanghai, China) for 15 min at room temperature, then permeabilized with 0.2% Triton X-100 in PBS for 15 min. After rinsing, cells were blocked in 5% bovine serum albumin (BSA; Sigma-Aldrich) in 1× PBST for 1 h at room temperature. Primary antibodies (anti-YY1, 1:200; ABclonal, A19569) were applied overnight at 4 °C. After three washes, cells were incubated with Alexa Fluor-conjugated secondary antibodies (goat anti-rabbit or anti-mouse IgG, 1:500; Thermo Fisher Scientific) for 1 h at 37 °C in the dark. Nuclei were counterstained with DAPI (Beyotime) for 5 min, and slides were mounted using anti-fade mounting medium. Images were captured using an inverted fluorescence microscope (Olympus IX73) under identical exposure conditions. Each staining experiment was repeated independently three times.
Chromatin immunoprecipitation (ChIP) qPCR analysis
ChIP assays were performed using the SimpleChIP® Enzymatic Chromatin IP Kit (Cell Signaling Technology, USA) with slight modifications26. Cells (~1 × 10⁷ per reaction) were cross-linked with 1% formaldehyde (Sigma-Aldrich) for 10 min at room temperature and quenched with 0.125 M glycine for 5 min. After PBS washing, cell pellets were lysed, and chromatin was enzymatically digested and sonicated to obtain 200–500 bp fragments (verified by agarose gel electrophoresis). For immunoprecipitation, 5 µg of anti-c-MYC antibody (ABclonal, A19569) or normal rabbit IgG (negative control) was incubated overnight at 4 °C with the chromatin. Antibody-chromatin complexes were pulled down using Protein A/G magnetic beads (Thermo Fisher). Following a series of stringent washes, cross-links were reversed at 65 °C for 4 h, and DNA was purified using a DNA purification kit (Beyotime). qPCR was conducted using SYBR Green Master Mix (Beyotime) on a StepOnePlus system (Applied Biosystems), and the fold enrichment of target promoter regions was calculated using the %Input method. Each ChIP experiment was repeated independently three times.
Dual-luciferase reporter assay
The dual-luciferase reporter assay was performed using the Dual-Luciferase® Reporter Assay System (Promega, USA) to validate direct interactions between miR-605-3p and the 3′UTRs of predicted target genes27. Wild-type (WT) and mutant (MUT) sequences of the 3′UTRs—harboring intact or disrupted miR-605-3p binding sites—were synthesized and cloned into the psiCHECK-2 vector (Promega). HEK293T cells (2 × 10⁴ cells/well) were seeded in 24-well plates and co-transfected with 200 ng of WT or MUT plasmids and 50 nM miR-605-3p mimic or negative control mimic (GenePharma, China) using Lipofectamine 3000 (Invitrogen). After 48 h, cells were lysed, and luciferase activity was measured using a microplate luminometer (Promega GloMax). Relative luciferase activity was normalized to Renilla luciferase and calculated as Firefly/Renilla ratio. All experiments were performed in triplicate and repeated three times independently.
CRISPR/Cas9 gene knockout stable cell line construction
CRISPR/Cas9-mediated knockout of YY1 was performed using guide RNA (sgRNA) sequences designed via the CRISPR Design Tool (Benchling), targeting exon 1 of the YY1 gene. sgRNAs were cloned into the lentiCRISPR v2 plasmid (Addgene #52961) and synthesized by Synbio Technologies (China). U251 and U87 cells were cultured in DMEM + 10% FBS at 37 °C with 5% CO₂. To determine optimal puromycin concentration, cells were seeded in 96-well plates and treated with 0–10 µg/mL puromycin (Solarbio) for 48 h. Cell viability was assessed using the CCK-8 assay (Dojindo) at 450 nm. The minimal concentration causing >90% cell death was selected (2 µg/mL) for selection. For transfection, cells were seeded in 6-well plates at 70–80% confluency and transfected with 2.5 µg of lentiCRISPR-sgYY1 using 4 µL of Lipo8000 reagent (Beyotime) in 125 µL Opti-MEM (Gibco). After 24 h, the medium was replaced, and selection with 2 µg/mL puromycin was initiated and maintained for 5–7 days. Complete cell death in non-transfected control wells confirmed effective selection. Knockout efficiency was validated by qRT-PCR and Western blot.
Cell transfection
U251 and U87 cells were transfected with chemically synthesized miR-605-3p mimics, inhibitors, or corresponding negative controls (NC-mimic/NC-inhibitor; GenePharma, China). Cells were seeded in six-well plates at 70–80% confluency and transfected the next day using Lipofectamine 8000 (Beyotime) according to the manufacturer’s protocol. For each well, 2.5 µg of miRNA mimic/inhibitor was diluted in 125 µL of Opti-MEM (Gibco), combined with 4 µL of Lipofectamine 8000, incubated for 20 min at room temperature, and added to cells. After 6 h, the medium was replaced with fresh complete medium. Cells were harvested at 24–48 h post-transfection for subsequent assays. All transfections were performed in triplicate. Transfection efficiency was monitored by qRT-PCR.
Scratch assay
U251 and U87 cells were plated to ~100% confluence in 6‑well plates. After scratching with a sterile 200 µL tip along five pre‑marked vertical lines, wells were washed twice with PBS and overlaid with either serum‑free DMEM (migration assay) or complete DMEM + 10% FBS (positive migration control). Negative transfection controls (NC‑mimic, NC‑inhibitor, or empty vector) were run in parallel to account for non‑specific effects. Images were captured at 0, 12, and 24 h (Olympus CKX53) in the same fields, and wound areas were measured in ImageJ (Wound Healing Tool). Percent closure was calculated as % closure = (A0h−At)/A0h × 100. Each treatment (si‑YY1, si‑BLACAT1, miR‑605‑3p mimic/inhibitor) and control was tested in triplicate wells, with data reported as mean ± SD.
Transwell invasion assay
Invasion was assessed in 24‑well transwell inserts (8 µm pore; Corning #3422) coated with 1:8 Matrigel. After 48 h transfection with si‑YY1, si‑BLACAT1, miR‑605‑3p mimic/inhibitor or negative controls (NC‑mimic/NC‑inhibitor/empty vector), U251 and U87 cells were serum‑starved for 24 h, then seeded at 1 × 10⁵ cells/200 µL in the upper chamber in serum‑free DMEM. The lower chamber contained either DMEM + 10% FBS (positive invasion control) or serum‑free DMEM (negative invasion control). After 24 h at 37 °C, non‑invading cells were removed; invading cells were fixed (4% PFA), stained (0.1% crystal violet), and imaged (five random 200× fields/well; Olympus IX73). Invaded cells were counted in ImageJ, and invasion indices were normalized to the NC‑mimic in the 10% FBS condition (set to 1.0). Results are mean ± SD from three independent experiments.
Cloning formation assay
Forty-eight hours after transfection, U251 and U87 cells were seeded at 400 cells/well in six-well plates with complete DMEM (10% FBS). Plates were incubated for 14 days (37 °C, 5% CO₂), with medium changes every 3 days. Colonies were fixed (4% PFA), stained (0.1% crystal violet), and imaged at 40× on an Olympus CKX53. Colonies containing ≥50 cells were counted automatically in ImageJ’s Colony Area plugin. Colony-forming efficiency (%) was calculated as the number of colonies/cells seeded × 100. Values are mean ± SD from three independent experiments.
Angiogenesis assay
Conditioned media (CM) were prepared by culturing U251 cells transfected as above in serum-free DMEM for 24 h, then collecting and 0.22 µm-filtering the supernatant. HUVECs (passages 2–5) were serum-starved for 24 h, trypsinized, and resuspended at 3 × 104 cells/50 µL in a 1:1 mixture of CM:EGM-2 (Lonza). Matrigel (BD Biosciences) was thawed on ice and plated at 50 µL/well in 96-well plates, polymerized at 37 °C for 1 h. HUVEC suspensions were seeded onto the Matrigel and incubated (37 °C, 5% CO₂) for 6 h. Tube formation was imaged at 100× (Olympus IX73) in five fields per well. Total tube length, number of nodes (junctions), and branch points were quantified with the Angiogenesis Analyzer plugin in ImageJ.
Subcutaneous tumor formation
To assess in vivo tumorigenicity, 6-week-old female BALB/c nude mice (18–20 g; Weitonglihua Company, Beijing, China) were housed under specific-pathogen-free conditions with a 12 h light–dark cycle at 22 ± 2 °C, 50 ± 10% humidity, and ad libitum food and water. All experiments were approved by the Jilin University Ethics Committee (KT202003149) and complied with National Guidelines for Laboratory Animal Welfare (GB/T 35892-2018), the ARRIVE guidelines, and the Guide for the Care and Use of Laboratory Animals (National Research Council). U251 cells, selected for high tumorigenicity, were transfected with sh-YY1, sh-BLACAT1, miR-605-3p agomir, or negative controls (NC-agomir, empty vector; GenePharma) for 48 h, and 1 × 106 cells in 100 µL PBS:Matrigel (1:1) were subcutaneously injected into the right flank under isoflurane anesthesia. Mice were randomized into groups (n = 6/group), and tumor volume was measured every 3 days using calipers, calculated as (length × width²)/2 mm³. Animals were monitored daily for body weight, tumor volume, grooming, posture, and overall behavior, with humane endpoints defined as tumor diameter ≥15 mm, ulceration, weight loss >15–20%, or signs of severe distress. Mice reaching these endpoints were euthanized via CO₂ asphyxiation or cervical dislocation under anesthesia. On day 21, tumors were excised, weighed (g), and analyzed. Surgical procedures included buprenorphine analgesia per veterinary guidance, with a licensed veterinarian overseeing all animal welfare measures.
Hematoxylin and eosin (HE) staining
For HE staining, 5 µm tissue sections from tumor samples were mounted on glass slides. After deparaffinization and rehydration, sections were stained with Hematoxylin for 5 min, rinsed, and differentiated in acid alcohol. They were then blued in ammonia water, rinsed again, and dehydrated in graded alcohols. Eosin Y staining was performed for 2 min, followed by rinsing. Slides were dehydrated, cleared, and mounted with Permount. The stained sections were air-dried for microscopic examination, facilitating histological analysis of tissue morphology.
Immunohistochemical analysis
Tumor tissues were fixed in 4% paraformaldehyde for 24 h, dehydrated, embedded in paraffin, and sectioned at 4 µm thickness. Slides were deparaffinized in xylene and rehydrated through graded ethanol. Antigen retrieval was performed by boiling sections in 10 mM sodium citrate buffer (pH 6.0) for 15 min. Endogenous peroxidase activity was blocked with 3% H₂O₂ for 10 min at room temperature, followed by blocking in 5% BSA for 30 min. Sections were incubated overnight at 4 °C with primary antibodies (anti-Ki67, 1:200, Abcam, ab15580). After washing, HRP-conjugated secondary antibodies (Dako REAL EnVision kit, Dako, Denmark) were applied for 30 min at 37 °C. DAB substrate was used for chromogenic detection, and nuclei were counterstained with hematoxylin. Slides were mounted and imaged under a bright-field microscope (Olympus BX53). IHC signal intensity and positive cell percentage were semi-quantitatively scored by two blinded observers based on a 0–3 scale, and final scores were averaged.
ROS detection
Tumor tissue (200 mg) was homogenized in 2 mL ice-cold Tris-HCl buffer (40 mM, pH = 7.4). The homogenate (100 μL) was incubated at 37 °C for 40 min. DCFH-DA was diluted in 1 mL Tris-HCl buffer at a 1:1000 ratio to achieve a final concentration of 10 μM. Then, 100 μL of tissue homogenate was mixed with the DCFH-DA solution and incubated at 37 °C for 20 min with gentle inversion every 3–5 min. A spontaneous fluorescence control was prepared by incubating 100 μL of tissue homogenate with 1 mL of Tris-HCl buffer under the same conditions. Fluorescence intensity of the samples was assessed using a VictorX3 multi-mode plate reader (λex = 485 nm and λem = 525 nm).
ELISA
We measured superoxide dismutase (SOD), malondialdehyde (MDA), glutathione peroxidase (GSH-Px), and inflammatory cytokines (IL-6, IL-1β, and TNF-α) in mouse serum using Beyotime assay kits (Shanghai, China). Serum samples were added to a 96-well ELISA plate with standards, controls, and samples. The plate was incubated, washed to remove unbound components, and a substrate solution was added. Color development was observed, the reaction was stopped, and optical density (OD) was measured using a microplate reader at the specified wavelength.
Statistical analysis
All statistical analyses were conducted in SPSS 22.0 (IBM Corp.) and GraphPad Prism 9.0. Data were shown as mean ± SD from ≥3 independent biological replicates. Normality was assessed by the Shapiro–Wilk test. For two-group comparisons (e.g., si‑YY1 vs. control), an unpaired two-tailed Student’s t‑test was used. For multi-group analyses (e.g., NC, mimic, inhibitor, KO, and rescue), one‑way ANOVA or two‑way ANOVA (when two independent variables, such as cell line and treatment) was performed, with Bonferroni’s post‑hoc correction for multiple comparisons. Survival curves were plotted by Kaplan–Meier analysis and compared by log‑rank test; Cox proportional hazards regression was used to compute hazard ratios28,29,30,31. Correlations (e.g., YY1 vs. BLACAT1 expression) were evaluated by Pearson’s correlation coefficient. A corrected p value <0.05 (after Bonferroni adjustment) was considered statistically significant; unadjusted p < 0.05 is reported for two‑group tests.
Data availability
The datasets used and analyzed during the current study are available from the corresponding author upon reasonable request.
References
Vollmann-Zwerenz, A. et al. Tumor cell invasion in glioblastoma. Int. J. Mol. Sci. 21, 1932 (2020).
Osuka, S. & Van Meir, E. G. Overcoming therapeutic resistance in glioblastoma: the way forward. J. Clin. Invest. 127, 415–426 (2017).
Anjum, K. et al. Current status and future therapeutic perspectives of glioblastoma multiforme (GBM) therapy: a review. Biomed. Pharmacother. 92, 681–689 (2017).
Zhang, N. et al. Machine learning-based identification of tumor-infiltrating immune cell-associated lncRNAs for improving outcomes and immunotherapy responses in patients with low-grade glioma. Theranostics 12, 5931–5948 (2022).
Zhang, J. et al. Integrating multiple heterogeneous networks for novel LncRNA-disease association inference. IEEE/ACM Trans. Comput Biol. Bioinform. 16, 396–406 (2019).
Chen, W. et al. BLACAT1 predicts poor prognosis and serves as oncogenic lncRNA in small-cell lung cancer. J. Cell Biochem. 120, 2540–2546 (2019).
Ye, T. et al. Long non-coding RNA BLACAT1 in human cancers. Onco Targets Ther. 13, 8263–8272 (2020).
Li, X. et al. Long non-coding RNA BLACAT1 promotes the proliferation and invasion of glioma cells via Wnt/β-catenin signaling. Exp. Ther. Med. 17, 4703–4708 (2019).
Liu, N. et al. LncRNA BLACAT1 regulates VASP expression via binding to miR-605-3p and promotes giloma development. J. Cell Physiol. 234, 22144–22152 (2019).
Zeng, Z. et al. Circular RNA circ-VANGL1 as a competing endogenous RNA contributes to bladder cancer progression by regulating miR-605-3p/VANGL1 pathway. J. Cell Physiol. 234, 3887–3896 (2019).
Huang, T. et al. Transcription factor YY1 modulates lung cancer progression by activating lncRNA-PVT1. DNA Cell Biol. 36, 947–958 (2017).
Antonio-Andrés, G. et al. Role of Yin Yang-1 (YY1) in the transcription regulation of the multi-drug resistance (MDR1) gene. Leuk. Lymphoma 59, 2628–2638 (2018).
Yang, W. et al. YY1 Promotes endothelial cell-dependent tumor angiogenesis in hepatocellular carcinoma by transcriptionally activating VEGFA. Front. Oncol. 9, 1187 (2019).
Ryall, S., Tabori, U. & Hawkins, C. Pediatric low-grade glioma in the era of molecular diagnostics. Acta Neuropathol. Commun. 8, 30 (2020).
Wang, Y. et al. YY1/ITGA3 pathway may affect trophoblastic cells migration and invasion ability. J. Reprod. Immunol. 153, 103666 (2022).
Chen, Y. et al. Pan-cancer analysis reveals an immunological role and prognostic potential of PXN in human cancer. Aging 13, 16248–16266 (2021).
Gamallat, Y. et al. ARPC1B is associated with lethal prostate cancer and its inhibition decreases cell invasion and migration in vitro. Int. J. Mol. Sci. 23, 1476 (2022).
Luo, Y. Z., He, P. & Qiu, M. X. FOSL1 enhances growth and metastasis of human prostate cancer cells through epithelial mesenchymal transition pathway. Eur. Rev. Med. Pharm. Sci. 22, 8609–8615 (2018).
Ji, T., Gao, L. & Yu, Z. Tumor-suppressive microRNA-551b-3p targets H6PD to inhibit gallbladder cancer progression. Cancer Gene Ther. 28, 693–705 (2021).
Du, Q. et al. Bioinformatics analysis of LMAN1 expression, clinical characteristics, and its effects on cell proliferation and invasion in glioma. Brain Res. 1789, 147952 (2022).
Zhang, H. et al. ITGA3 interacts with VASP to regulate stemness and epithelial-mesenchymal transition of breast cancer cells. Gene 734, 144396 (2020).
Sp, N. et al. Nobiletin inhibits angiogenesis by regulating Src/FAK/STAT3-mediated signaling through PXN in ER⁺ breast cancer cells. Int. J. Mol. Sci. 18, 935 (2017).
Hu, Y. L. et al. SNHG16/miR-605-3p/TRAF6/NF-κB feedback loop regulates hepatocellular carcinoma metastasis. J. Cell Mol. Med. 24, 7637–7651 (2020).
Wang, Q. et al. Downregulated KIF3B induced by miR-605-3p inhibits the progression of colon cancer via inactivating Wnt/β-catenin. J. Oncol. 2021, 5046981 (2021).
Uphoff, C. C. & Drexler, H. G. Detecting mycoplasma contamination in cell cultures by polymerase chain reaction. Methods Mol. Biol. 731, 93–103 (2011).
Nelson, J. D., Denisenko, O. & Bomsztyk, K. Fast chromatin immunoprecipitation assay. Nucleic Acids Res. 34, e2 (2006).
Dual-Luciferase Reporter Assay System Technical Manual (Promega Corporation, 2020).
Therneau, T. M. & Grambsch, P. M. Modeling Survival Data: Extending the Cox Model Springer, 2000).
Jiapaer, S. et al. Potential strategies overcoming the temozolomide resistance for glioblastoma. Neurol. Med. Chir. 58, 405–421 (2018).
Wu, W. et al. Glioblastoma multiforme (GBM): an overview of current therapies and mechanisms of resistance. Pharm. Res. 171, 105780 (2021).
Huang, H. Y. et al. Transcription factor YY1 promotes adipogenesis via inhibiting CHOP-10 expression. Biochem. Biophys. Res. Commun. 375, 496–500 (2008).
Acknowledgements
This study is supported by Scientific research project of Education Department of Jilin Province Project: (Granted No. JJKH20230952KJ); Jilin Provincial Finance Special Fund for Health Talents (No. 2022SCZ19);The Science and Technology Development Plan Project of Jilin Province (Granted No. 20200201556JC); The Health Science and Technology Capability Enhancement Project of Jilin Province (Granted No.2021JC023)
Author information
Authors and Affiliations
Contributions
Conception, design, data collection, and quality analysis: Liang Han and Han Wang; the data extraction of the included studies, analysis and interpretation of results: Hong Xie and Xiuming Yu; draft manuscript preparation and the critical revision of the article: Zhigang Guo and Haixia Zhou. All authors reviewed the results and approved the final manuscript.
Corresponding authors
Ethics declarations
Competing interests
The authors declare no competing interests.
Additional information
Publisher’s note Springer Nature remains neutral with regard to jurisdictional claims in published maps and institutional affiliations.
Supplementary information
Rights and permissions
Open Access This article is licensed under a Creative Commons Attribution-NonCommercial-NoDerivatives 4.0 International License, which permits any non-commercial use, sharing, distribution and reproduction in any medium or format, as long as you give appropriate credit to the original author(s) and the source, provide a link to the Creative Commons licence, and indicate if you modified the licensed material. You do not have permission under this licence to share adapted material derived from this article or parts of it. The images or other third party material in this article are included in the article’s Creative Commons licence, unless indicated otherwise in a credit line to the material. If material is not included in the article’s Creative Commons licence and your intended use is not permitted by statutory regulation or exceeds the permitted use, you will need to obtain permission directly from the copyright holder. To view a copy of this licence, visit http://creativecommons.org/licenses/by-nc-nd/4.0/.
About this article
Cite this article
Han, L., Wang, H., Xie, H. et al. Deciphering the YY1/ lncRNA BLACAT1/miR-605-3p axis in glioblastoma: implications for therapy. npj Precis. Onc. 9, 213 (2025). https://doi.org/10.1038/s41698-025-01001-9
Received:
Accepted:
Published:
Version of record:
DOI: https://doi.org/10.1038/s41698-025-01001-9










