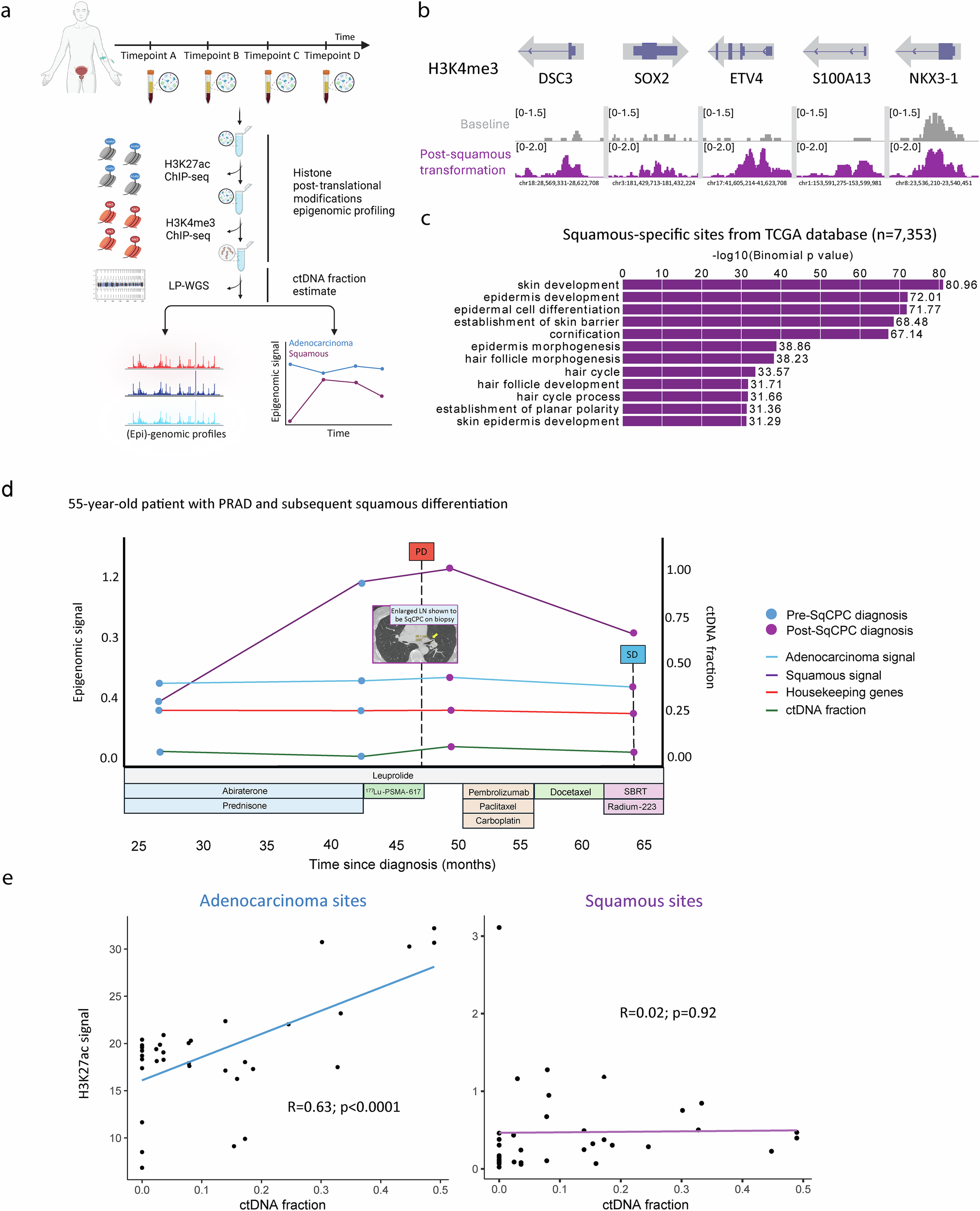
Fig. 2: Longitudinal monitoring of squamous differentiation from patient plasma.
From: Plasma epigenomic profiling reveals treatment-emergent squamous transformation in prostate cancer

a Overview of the experimental workflow to detect and monitor squamous transformation from circulating chromatin. b Normalized signal from H3K4me3 cell-free ChIP-seq profiles at representative SCC-associated (DSC3, SOX2, ETV4, S100A13) and PRAD-associated (NKX3-1) loci in baseline and post-squamous transformation plasma samples. c Genomic Regions Enrichment of Annotations Tool analysis (GREAT) of TCGA squamous ATAC peaks (n = 7353). d Longitudinal tracking of the squamous (purple) and adenocarcinoma (blue) plasma epigenomic scores. H3K4me3 signal at housekeeping genes activity (red) and ctDNA fraction (green) included for comparison. All values were rescaled based on the mean signal in healthy plasma at each set of sites. e Correlation of the aggregated H3K27ac signal across adenocarcinoma and squamous sites with the estimated ctDNA fraction in plasma samples from patients with prostate adenocarcinoma.