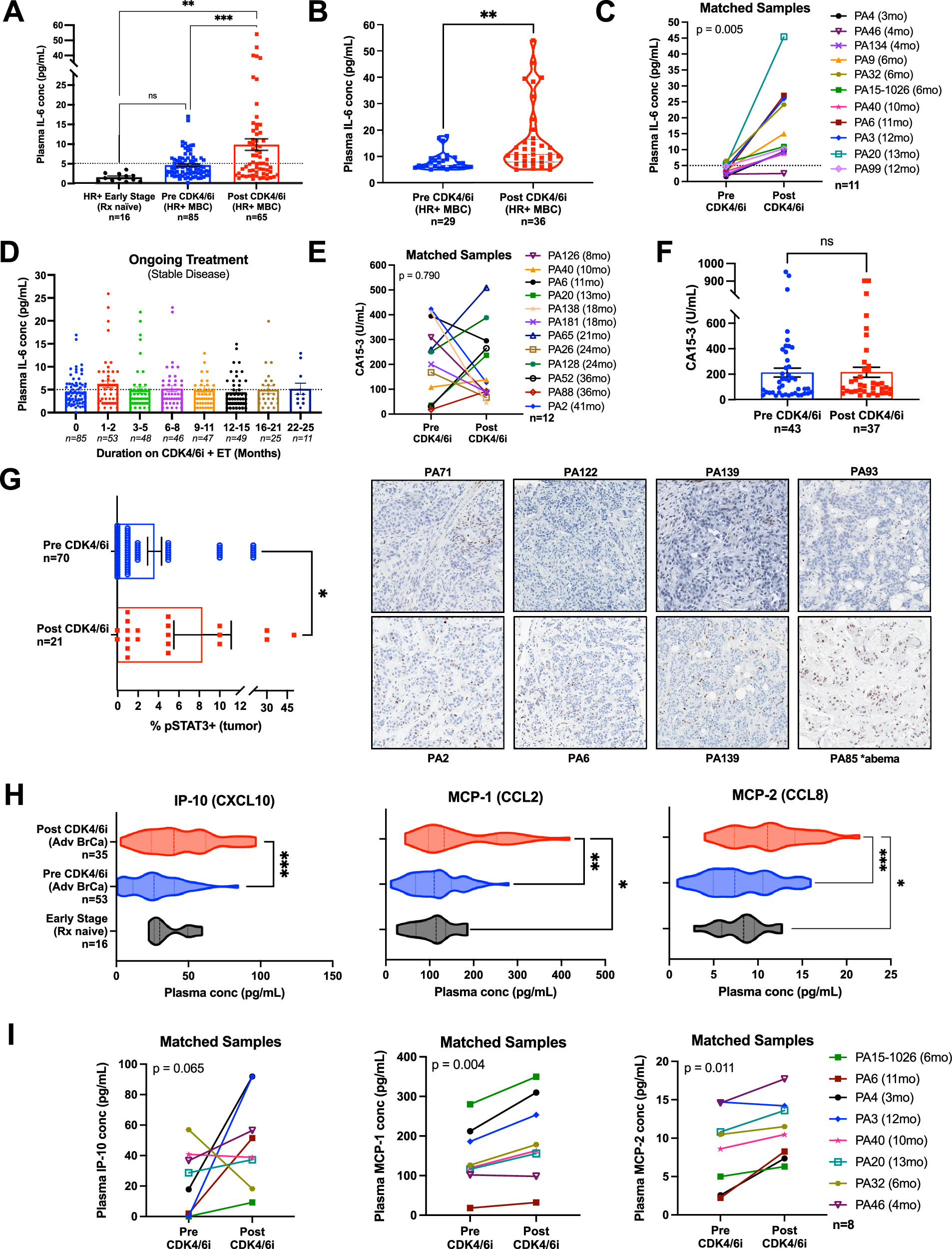
Fig. 1: Plasma IL-6 is an indicator of progression during treatment with palbociclib.

A Plasma IL-6 levels measured by ELISA from patients with HR + /HER2- metastatic breast cancer (MBC) just prior to treatment with CDK4/6 inhibitors (CDK4/6i; pre, n = 85) or at the time of progression while receiving CDK4/6i (post, n = 65), and in plasma samples from patients with early-stage (stage I-II) treatment (Rx)-naïve HR + /HER2- breast cancer (n = 16). Dashed line represents the concentration (conc) 5 pg/mL; the normal range for IL-6 levels in healthy adults is less than 5 pg/mL. B Distribution of plasma IL-6 levels shown in A for a subset pre (n = 28) and post (n = 36) CDK4/6i samples in which IL-6 levels were above 5 pg/mL. C IL-6 levels in matched plasma collected before and after CDK4/6i. Time to progression indicated in months next to the patient ID. D Range of plasma IL-6 levels in patients with clinically stable HR + MBC during treatment with CDK4/6i at the indicated time intervals (in months). E Plasma levels of CA153 in matched samples collected before and after CDK4/6i therapy. Time to progression indicated in months next to the patient ID. F CA153 plasma levels in samples from pre (n = 32) and post (n = 27) CDK4/6i. G Quantification (left panel) and representative images (right panel) of pSTAT3 (Y705) immunohistochemical staining at the start of treatment (pre CDK4/6i) or at the time of progression (post CDK4/6i). One patient (PA139) had a matched pre and post biopsy. H Levels of IP-10 (CXCL10), MCP-1 (CCL2), and MCP-2 (CCL8) as measured by Luminex assay of plasma samples collected before CDK4/6i (n = 53) or after CDK4/6i (n = 35) or with treatment naïve early-stage breast cancer (n = 16). I Results from H for matched samples collected before and after CDK4/6i therapy. Time to progression is indicated in months next to the patient ID. *p < 0.05; **p < 0.01; ***p < 0.001.