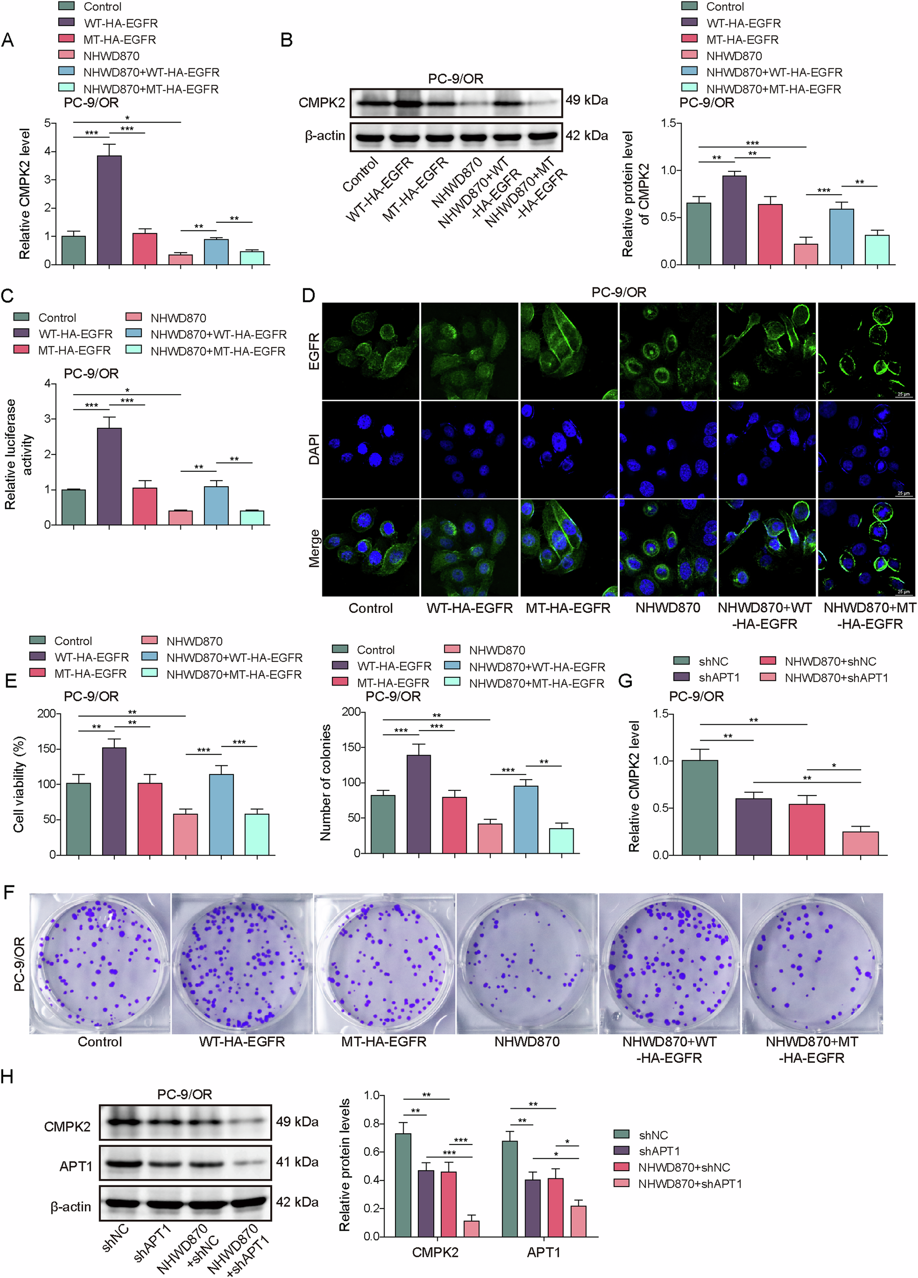
Fig. 6: BRD4 inhibitor restored Osimertinib sensitivity by suppressing CMPK2 transcription via modulation of nEGFR and APT1.

PC-9/OR cells were transfected with HA-tagged C19 palmitoylation site mutant EGFR, followed by treating with BRD4 inhibitor. The groups include: NC, WT-HA-EGFR, Mut-HA-EGFR, NC + NHWD870, WT-HA-EGFR + NHWD870, and Mut-HA-EGFR + NHWD870, and then A, B CMPK2 levels were measured by qRT-PCR and western blot. C Dual-luciferase reporter assay analyzed CMPK2 promoter activity. D Immunofluorescence observed the nuclear translocation of EGFR (scale bar = 25 μm). E, F CCK-8 and colony formation determined cell viability and proliferation. PC-9/OR cells were transfected with shAPT1, followed by treating with BRD4 inhibitor, the groups include: shNC, shAPT1, NHWD870+shNC, and NHWD870+shAPT1, and then G CMPK2 levels were measured by qRT-PCR, H APT1 and CMPK2 levels were measured by western blot. Mean ± SD, n = 3, *p < 0.05, **p < 0.01, ***p < 0.001. Statistical analysis was carried out by a one-way ANOVA. BRD4 bromodomain-containing protein 4, CMPK2 cytidine monophosphate kinase 2, nEGFR nuclear EGFR, APT1 acyl protein thioesterase 1, HA hemagglutinin, NC negative control, WT wild-type, Mut mutant, NHWD870 BRD4 inhibitor, qRT-PCR quantitative real-time polymerase chain reaction, Acyl-RAC acyl-resin-assisted capture, CCK-8 cell counting kit-8, PC-9/OR Osimertinib-resistant PC-9 cells.