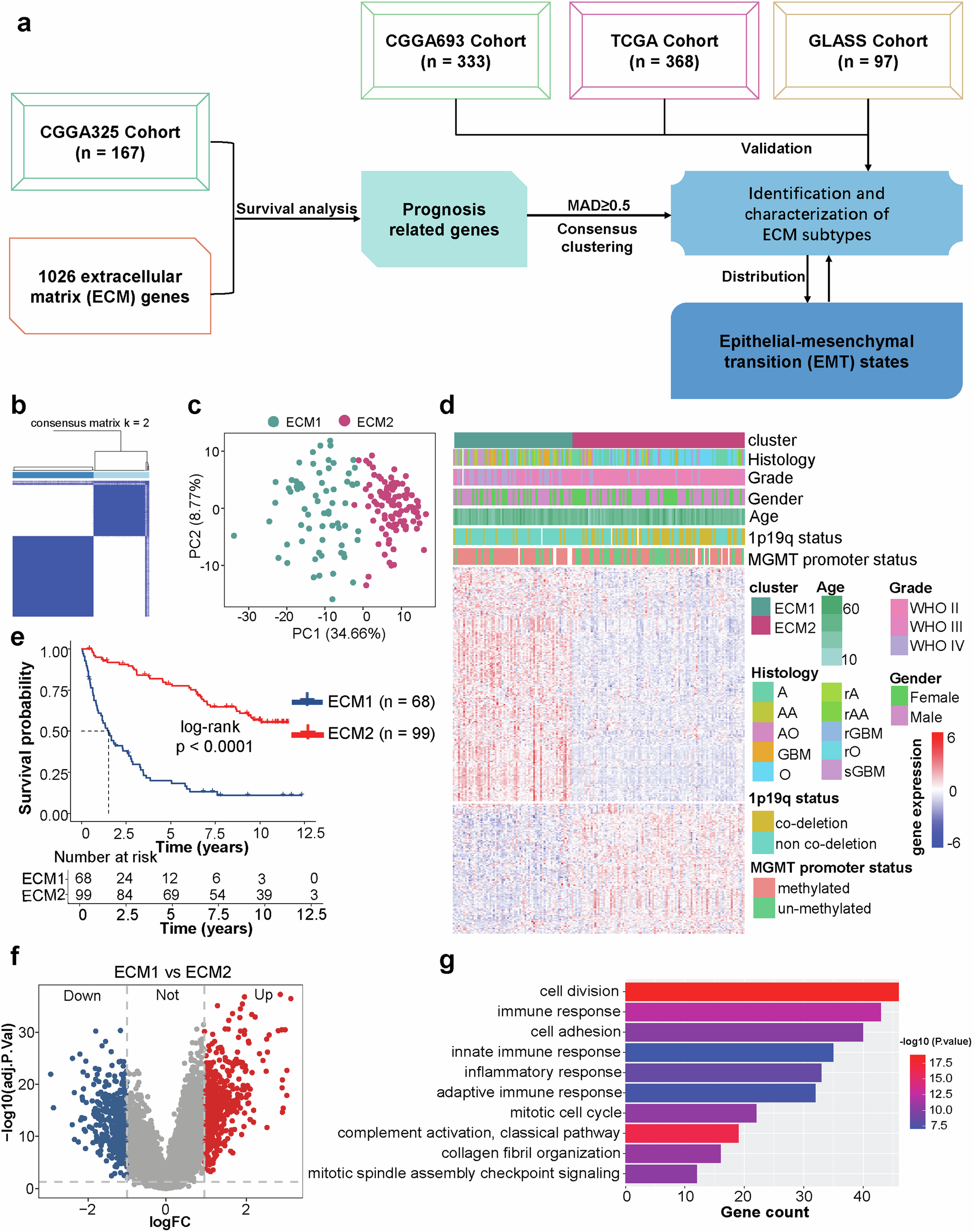
Fig. 1: Identification of the prognostic ECM-based subgroups in IDH mutant gliomas.

a Flowchart of this study. b Consensus clustering of the ECM1 and ECM2 subtypes based on gene expression profiles, showing distinct clustering patterns. c Principal component analysis (PCA) of ECM1 and ECM2 subtypes, with 34.66% and 8.77% of the variance explained by PC1 and PC2, respectively. d Heatmap displaying gene expression patterns for ECM1 and ECM2 subtypes, with clinical features such as age, histology, tumor grade, gender, 1p/19q status, and MGMT promoter methylation status shown at the top. e Kaplan–Meier survival analysis comparing OS between ECM1 and ECM2 subtypes, with a significant difference (P < 0.0001), indicating worse prognosis for ECM1. f Volcano plot showing DEGs between ECM1 and ECM2 subtypes, with upregulated genes in ECM1 shown in red and downregulated genes in blue. g KEGG pathway analysis highlighting significantly enriched biological processes in ECM1 compared to ECM2, with the most enriched processes including cell division, immune response, and mitotic cell cycle.