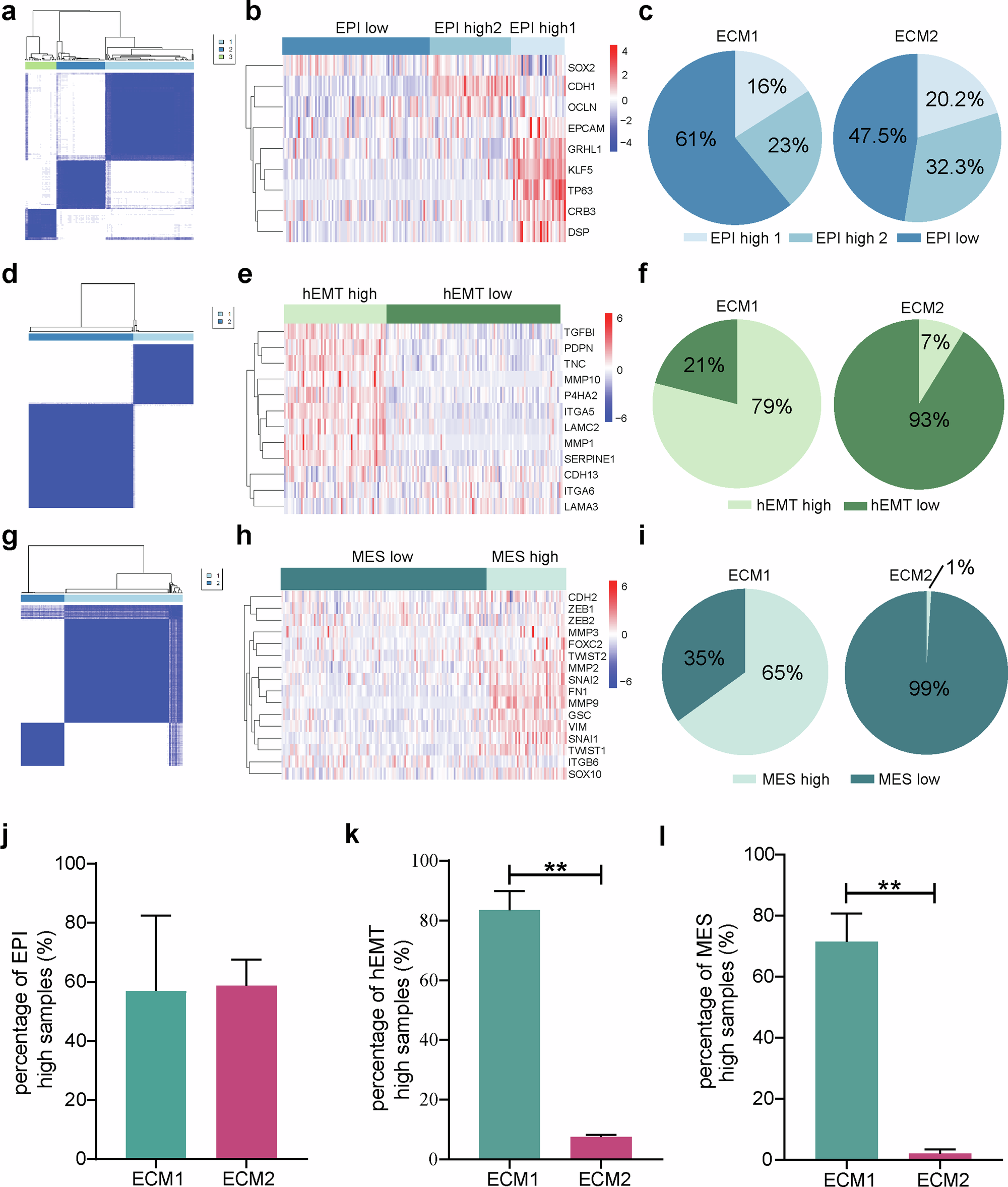
Fig. 7: Distribution of ECM1 and ECM2 subtypes across different EMT stages.

a Unsupervised clustering analysis of ECM1 and ECM2 subtypes based on gene expression profiles, identifying distinct patterns across EPI, hEMT, and MES stages. b Heatmap showing the expression of key EPI markers in the EPI high and EPI low stages, with significant differences between ECM1 and ECM2. c Proportion of ECM1 and ECM2 samples in the EPI high1, EPI high 2, and EPI low categories, with ECM1 primarily enriched in the EPI low group (61%). d Unsupervised clustering of genes associated with the hEMT stage. e Heatmap showing the expression of hEMT markers, highlighting the significant difference between ECM1 and ECM2 subtypes. f Proportion of ECM1 and ECM2 samples in the hEMT high and hEMT low categories, with ECM1 being strongly enriched in the hEMT high group (79%). g Unsupervised clustering of genes related to the MES stage. h Heatmap of MES markers in the ECM1 and ECM2 subtypes, indicating distinct expression patterns. i Proportion of ECM1 and ECM2 samples in the MES high and MES low categories, with ECM1 enriched in the MES high group (65%) compared to ECM2 (1%). j Percentage of EPI high samples in ECM1 and ECM2 subtypes, showing no significant difference between the two subtypes. k Significant difference in the percentage of hEMT high samples between ECM1 and ECM2, with ECM1 showing a higher proportion (P < 0.01). l Significant difference in the percentage of MES high samples between ECM1 and ECM2, with ECM1 showing a higher proportion (P < 0.01). These findings suggest ECM1 is associated with later stages of EMT (hEMT and MES), which are linked to more aggressive tumor behavior.