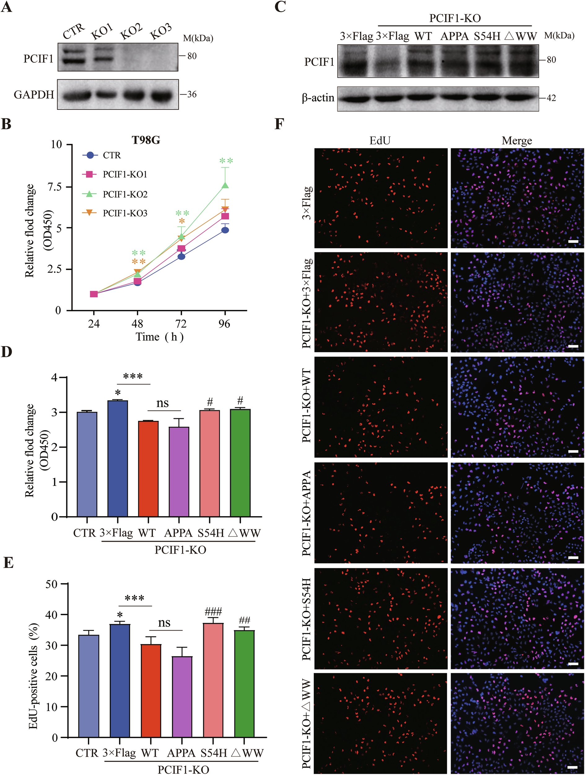
Fig. 2: Deletion or mutation of the WW domain reverses the inhibitory effect of PCIF1 on cell proliferation in PCIF1 knockout glioma cells.

A Western blot was used to confirm the efficiency of PCIF1 knockout in T98G cells. B CCK-8 assay showed the effect of PCIF1 knockout on cell viability at different time points. C Western blot was used to verify the overexpression efficiency of the indicated plasmids in the PCIF1-KO2 cells. D–F CCK-8 and EdU assays showed the effect of transfecting different PCIF1 mutants on cell growth and proliferation in the PCIF1-KO2 cells. CCK-8 data were shown in (D). Quantitative analysis of the percentage of EdU-positive cells was shown in (E). Representative images of the EdU assay were shown in (F). *P < 0.05, compared the CTR group; ns = no significance, #P < 0.05, ##P < 0.01, ###P < 0.001, compared to the PCIF1-WT group. Scale bars: 200 μm.