Abstract
PCIF1 is currently the sole m6Am methyltransferase in mammalian mRNA, but it was initially named for the interaction between its WW domain and RNA polymerase II. Emerging studies reveal the important role of PCIF1 in the progression of various cancers, particularly highlighting its methyltransferase activity. Recently, we found that PCIF1 effectively inhibited the growth of gliomas both in vitro and in vivo. Notably, this inhibition was not entirely dependent on its methyltransferase activity. In this study, we found that the deletion or mutation of the WW domain reversed the inhibitory effect of PCIF1 on cell proliferation in both PCIF1 wild-type and knockout glioma cells. Overexpression of the WW domain of PCIF1 alone significantly inhibited glioma cell proliferation without notable effects on normal astrocytes, and this inhibition was more pronounced when the WW domain was localized to the nucleus. Introduction of an exogenous WW domain reduced PCIF1 protein stability, subsequently diminishing its interaction with RNA Polymerase II. Mechanistically, forced expression of the WW domain into the nucleus facilitated the translocation of endogenous PCIF1 from the nucleus to the cytoplasm and promoted its degradation through the ubiquitin-proteasome system and the autophagy-lysosomal pathway. In addition, overexpression of the WW domain of PCIF1 inhibited the growth of gliomas and extended the survival of tumor-bearing mice. These data indicate that the WW domain plays a crucial role in PCIF1-mediated inhibition of glioma cell growth and presents a promising target for the development of PCIF1 agonists in glioma treatment.
Introduction
Glioma, a malignant tumor that occurs in the central nervous system, primarily originates from glial cell lesions in the brain. Glioma has the highest incidence and mortality rates among brain tumors, characterized by rapid growth, strong invasiveness, and poor outcomes. Glioblastoma multiforme (GBM) accounts for 55% of all gliomas and represents the most malignant form, with an extremely poor prognosis. Even with surgical resection, radiotherapy, chemotherapy, and emerging electric field treatments, the median survival period for GBM patients remains at only 20.9 months1. There is an urgent need to develop new therapeutic approaches to improve the prognosis of GBM.
PCIF1 (Phosphorylated CTD-Interacting Factor 1) is the sole methyltransferase mediating m6Am modification in mammalian cell mRNA. With the increasing understanding of the roles played by m6A “Writer”, “Eraser”, and “Reader” in tumor progression, PCIF1, serving as an m6Am “Writer”, has captured significant attention from researchers. Some scholars reported that PCIF1 can enhance the translation efficiency of mRNAs with a 5’ cap structure through its m6Am methyltransferase activity2. In contrast, other studies revealed that the m6Am methylation mediated by PCIF1 had an inhibitory effect on gene expression3. In line with the controversial role of PCIF1 in gene expression regulation, the effect of PCIF1 on tumor progression remains elusive. It promoted tumor growth and invasion in head and neck squamous cell carcinoma4, gastric cancer5, and colorectal cancer6. However, genetic screening based on RNA interference (RNAi) technology identified PCIF1 as a tumor suppressor in bladder cancer models7. Pan-cancer analysis data showed a positive correlation between the expression level of PCIF1 and the prognoses and immune infiltration characteristics of some cancers8. Our recent work revealed that PCIF1 inhibited the growth of GBM in vitro and in vivo9.
The structure of PCIF1 is comprised of three parts. Besides the methyltransferase activity region near the carboxyl-terminal, there is a WW domain at the amino-terminal10. Furthermore, PCIF1 contains two nuclear localization sequences (NLS) at its amino- and carboxyl-terminals respectively, indicating that PCIF1 may primarily function in the cell nucleus. The WW domain is a small protein interaction module usually consisting of 30-40 amino acids. It is named by the two conserved tryptophans (W), which are typically close to each other within the domain11. The WW domain plays important roles in many cellular processes such as signal transduction, transcription regulation, protein degradation, and cytoskeleton reorganization12. PCIF1 was initially named as a phosphorylated CTD-interacting factor because the WW domain can bind to the phosphorylated CTD of RNA polymerase II (RNA Pol II)10,13. Previous studies have shown that PCIF1 can exert inhibitory effects on the transcription process through the WW domain13. However, there are few studies focusing on the role of the WW domain in the PCIF1-mediated effect on cancer.
Our recent study found that the role of PCIF1 in inhibiting glioma growth was not entirely dependent on its methyltransferase activity region9. We therefore hypothesized in the present study that PCIF1 may exert an anti-glioma effect through its WW domain, and that exogenous supplementary of plasmids containing the WW domain could inhibit the interaction between endogenous PCIF1 and RNA Pol II, thereby suppressing the growth of gliomas in vitro and in vivo.
Results
Deletion or mutation of the WW domain reverses the inhibitory effect of PCIF1 on glioma cell proliferation
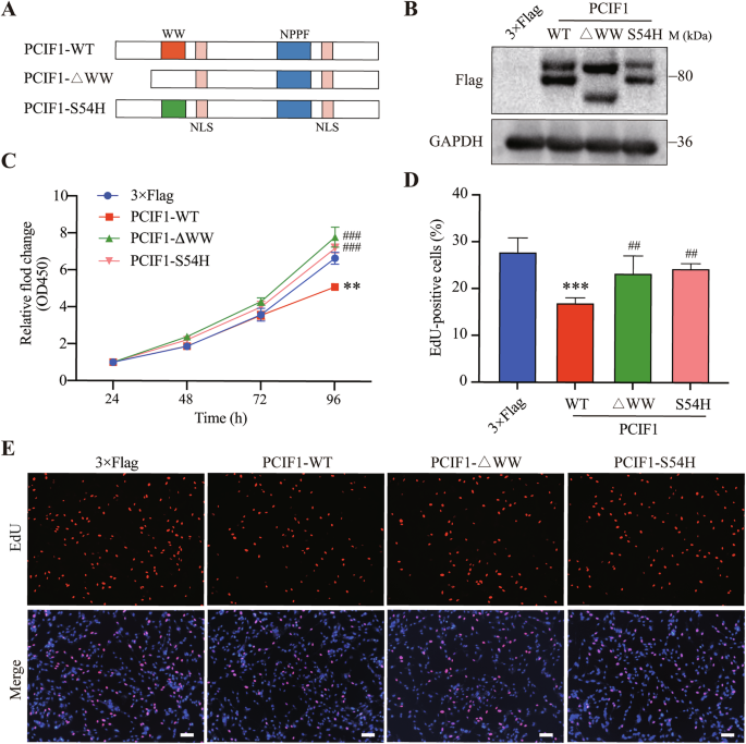
As depicted in Fig. 1A, the WW domain of PCIF1 was deleted (PCIF1-ΔWW) or mutated (PCIF1-S54H), while it was intact in wild-type PCIF1 (PCIF1-WT). The PCIF1-S54H construct harbors a loss-of-function mutation within the WW domain, which has been previously validated by other researchers13. Because PCIF1 was lowly expressed in U87 cells9, we transfected the abovementioned plasmids into U87 cells and confirmed their overexpression efficiency by Western blot (Fig. 1B). CCK-8 and EdU assays were used to investigate the effect of these plasmids on the growth and proliferation of U87 cells. Compared to the control group, overexpression of PCIF1-WT caused significant decreases in cell viability at 96 h and in the percentage of EdU-positive cells, which were partially reversed by overexpression of PCIF1-ΔWW or PCIF1-S54H (Fig. 1C–E). Collectively, these findings indicate that PCIF1 loses its ability to inhibit glioma cell proliferation when the WW domain is deleted or mutated.
A Schematic representation of the structure of PCIF1-WT, PCIF1-ΔWW, and PCIF1-S54H constructs. B Western blot was used to confirm the overexpression efficiency of the indicated plasmids using a Flag antibody. C CCK-8 assay showed the effect of deletion or mutation of the WW domain on cell viability at different time points following transient transfection. D, E EdU assay showed the effect of deletion or mutation of the WW domain on cell proliferation following transient transfection. Quantitative analysis of the percentage of EdU-positive cells is shown in (D). Representative images of the EdU assay are shown in (E). **P < 0.01, ***P < 0.001, compared to the 3×Flag group; ##P < 0.01, ###P < 0.001, compared to the PCIF1-WT group. Scale bars: 200 μm.
Deletion or mutation of the WW domain reverses the inhibitory effect of PCIF1 on the proliferation in PCIF1 knockout glioma cells
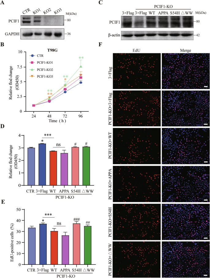
Considering the relatively high protein level of PCIF1 in T98G cells9, we proceeded to establish PCIF1 knockout (KO) cell lines in T98G cells using CRISPR/Cas9 technology. Western blot analysis verified the efficiency of PCIF1 knockout, particularly in the PCIF1-KO2 and -KO3 cell lines (Fig. 2A). Next, we measured the cell viability in the PCIF1-KO cells by CCK-8 assay. In line with our findings in the PCIF1-downregulating glioma cells9, knockout of PCIF1 increased the cell growth in T98G cells, with PCIF1-KO2 cells showing the most significant difference (Fig. 2B). These results further support the role of PCIF1 in inhibiting glioma cell growth.
A Western blot was used to confirm the efficiency of PCIF1 knockout in T98G cells. B CCK-8 assay showed the effect of PCIF1 knockout on cell viability at different time points. C Western blot was used to verify the overexpression efficiency of the indicated plasmids in the PCIF1-KO2 cells. D–F CCK-8 and EdU assays showed the effect of transfecting different PCIF1 mutants on cell growth and proliferation in the PCIF1-KO2 cells. CCK-8 data were shown in (D). Quantitative analysis of the percentage of EdU-positive cells was shown in (E). Representative images of the EdU assay were shown in (F). *P < 0.05, compared the CTR group; ns = no significance, #P < 0.05, ##P < 0.01, ###P < 0.001, compared to the PCIF1-WT group. Scale bars: 200 μm.
To determine whether the WW domain or the methyltransferase activity region is responsible for the inhibitory effect of PCIF1 on glioma cell growth, we transiently transfected PCIF1-WT, PCIF1-APPA, PCIF1-S54H, and PCIF1-ΔWW plasmids into the PCIF1-KO2 T98G cells. The PCIF1-APPA plasmid, a mutant in the methyltransferase activity region of PCIF1, has been utilized in our and others' studies9,14,15. Western blot analysis substantiated the efficiency of overexpression for these plasmids (Fig. 2C). CCK-8 assay showed that overexpression of wild-type PCIF1 reversed the increased cell viability caused by knockout of PCIF1 in T98G cells (Fig. 2D). Notably, the PCIF1-S54H and PCIF1-ΔWW plasmids, but not the PCIF1-APPA mutant, significantly rescued the inhibitory effect of PCIF1-WT on cell growth in PCIF1-KO2 cells (Fig. 2D). The reversal of cell proliferation was further validated using an EdU assay (Fig. 2E, F). Taken together, these results indicate that the WW domain plays a crucial role in the PCIF1-mediated inhibition of glioma cell proliferation.
Overexpression of the WW domain of PCIF1 selectively inhibits glioma cell proliferation
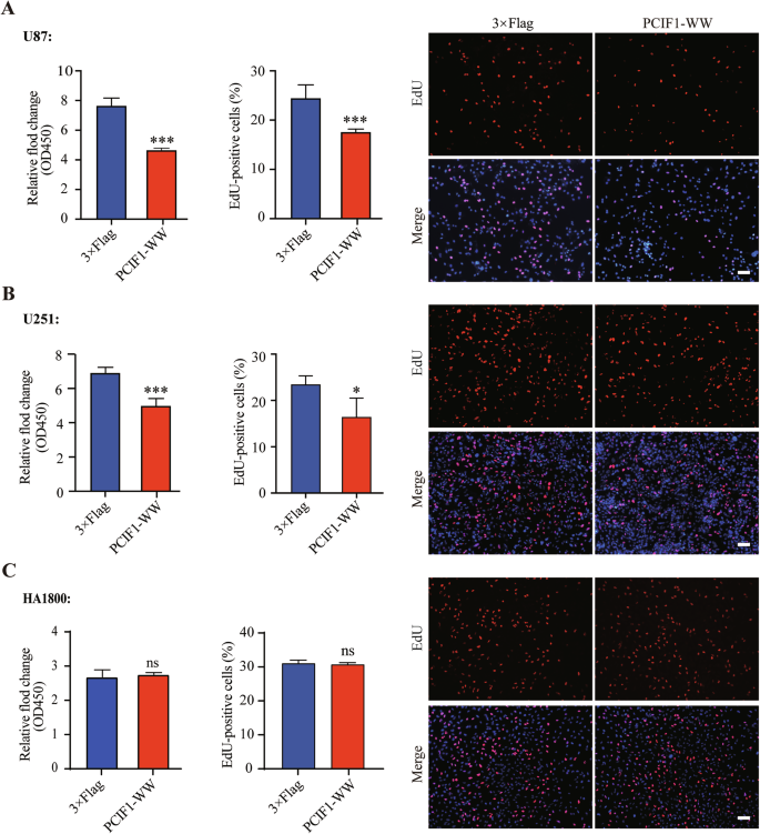
We next overexpressed the WW domain of PCIF1 alone in U87 and U251 glioma cell lines, as well as a normal human astrocyte cell line (HA1800). Due to the small molecular weight of the WW domain, it cannot be detected by Western blot. Therefore, we confirmed its overexpression efficiency in these cells using quantitative real-time PCR (qPCR) (Suppl. Fig. 1). Subsequently, CCK-8 and EdU assays were conducted to assess the impact of the WW domain on cell proliferation. The results showed that overexpression of the WW domain of PCIF1 caused significant decreases in cell growth and proliferation in U87 and U251 cells, but had no comparable effect on HA1800 cells (Fig. 3). These data reinforce that the tumor-suppressive activity of the WW domain alone is selectively exerted in glioma contexts, with negligible off-target effects on normal glial cells.
CCK-8 and EdU assays were performed to investigate the effect of WW domain overexpression on cell growth and proliferation in U87 (A), U251 (B), and HA1800 (C) cells. CCK-8 data were shown in the left column. Quantitative analysis of the percentage of EdU-positive cells was shown in the middle column. Representative images of the EdU assay were shown in the right column. ns = no significance, *P < 0.05, ***P < 0.001. Scale bars: 200 μm.
Forced expression of the WW domain of PCIF1 in the nucleus enhances its tumor-suppressive capabilities
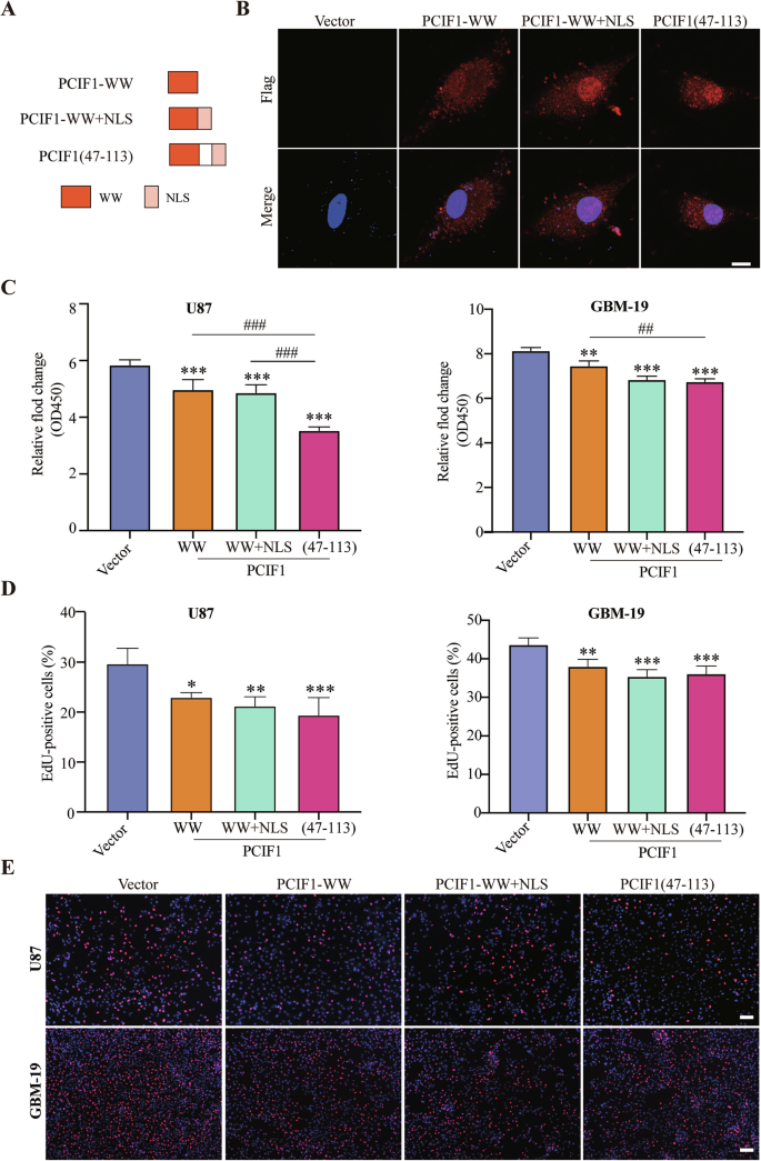
As illustrated in Fig. 4A, we constructed three WW plasmids containing the NLS or not, each of which was fused to a Flag tag for expression, using the pcDNA 3.1 as a vector plasmid that lacks the Flag tag. Immunofluorescence using a Flag antibody showed that all the WW plasmids were successfully expressed in U87 cells, and that the WW plasmids containing the NLS, i.e., PCIF1-WW + NLS and PCIF1(47–113), preferably distributed in the nucleus (Fig. 4B). CCK-8 assay revealed that all plasmids containing the WW domain resulted in a significant decrease in cell viability in U87 cells and a primary GBM cell line, GBM-19 (Fig. 4C). Interestingly, the PCIF1(47–113) plasmid showed stronger effects on cell growth in both cell lines (Fig. 4C). We obtained similar results by an EdU assay (Fig. 4D, E). These results indicate that forced expression of the WW domain in the nucleus enhances its inhibitory effect on glioma cell growth.
A Schematic representation of the structure of three constructs containing the WW domain, each of which was fused to a Flag tag for detection. B Flag immunofluorescence followed by confocal microscope imaging was used to observe the subcellular localization and overexpression efficiency of these constructs in U87 cells. Scale bar: 20 μm. C–E CCK-8 and EdU assays showed the effect of overexpression of the WW domain on cell growth and proliferation in U87 and GBM-19 cells after transient transfection of these constructs. CCK-8 data were shown in (C). Quantitative analysis of the percentage of EdU-positive cells was shown in (D). Representative images of the EdU assay were shown in (E). *P < 0.05, **P < 0.01, ***P < 0.001, compared to the Vector group; ##P < 0.01, ###P < 0.001, compared to the PCIF1(47–113) group. Scale bars: 200 μm.
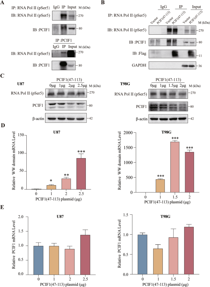
Introduction of an exogenous WW domain reduces the binding of PCIF1 with the phosphorylated RNA Pol II by downregulating the endogenous PCIF1 protein level
Since the WW domain of PCIF1 has the ability to bind with the phosphorylated CTD of RNA Pol II10,13, we next explored whether the introduction of an exogenous WW domain could interrupt their interaction. First, we performed co-immunoprecipitation (co-IP) in T98G cells using antibodies against PCIF1 and phosphorylated RNA Pol II at serine 5 (pSer5), respectively. The results demonstrated that endogenous PCIF1 and RNA Pol II (pSer5) can interact with each other in glioma cells (Fig. 5A). A slight upward shift in the molecular weight of PCIF1 protein was observed in the IP group, potentially attributable to posttranslational modifications mediated by its interaction with RNA Pol II (pSer5). Next, we performed co-IP using the RNA Pol II (pSer5) antibody in U87 cells transfected with the PCIF1(47–113) plasmid. We observed the interaction between the exogenous WW domain and phosphorylated RNA Pol II, along with a decreased interaction between endogenous PCIF1 and phosphorylated RNA Pol II. It should be noted that overexpression of the PCIF1(47–113) plasmid also caused a remarkable decrease in the endogenous PCIF1 expression (Fig. 5B), which may contribute to the reduced binding between endogenous PCIF1 and phosphorylated RNA Pol II. We therefore transfected different amounts of the PCIF1(47–113) plasmid into U87 and T98G cells and determined whether the introduction of an exogenous WW domain could decrease the endogenous PCIF1 level. There was a progressive decrease in the PCIF1 protein level with the increased amount of the PCIF1(47–113) plasmid, while the protein level of RNA Pol II remained unchanged (Fig. 5C, D). However, the mRNA level of endogenous PCIF1 did not show significant changes by overexpression of the PCIF1(47–113) plasmid (Fig. 5E). These findings suggest that introduction of an exogenous WW domain reduces the interaction between endogenous PCIF1 and phosphorylated RNA Pol II by downregulating the PCIF1 protein level.
A Co-immunoprecipitation (co-IP) was performed to confirm the interaction between PCIF1 and RNA Pol II (pSer5) in T98G cells. B Co-IP showed the effect of overexpression of the PCIF1(47–113) plasmid on the interaction between PCIF1 and RNA Pol II (pSer5) in U87 cells. C Western blot analysis of the changes in PCIF1 and RNA Pol II (pSer5) protein levels following transfection of different concentrations of the PCIF1(47–113) plasmid in U87 and T98G cells. D, E qPCR measurement of the changes of PCIF1 and its WW domain at mRNA levels following transfection of varying concentrations of the PCIF1(47–113) plasmid in U87 and T98G cells. *P < 0.05, **P < 0.01, ***P < 0.001.
Introduction of an exogenous WW domain promotes the degradation of endogenous PCIF1 protein and facilitates its translocation from the nucleus to the cytoplasm
Since the decrease in PCIF1 protein level caused by overexpression of the WW domain did not occur at transcriptional levels, we next investigated whether introducing an exogenous WW domain affected the protein stability of endogenous PCIF1. The protein synthesis inhibitor CHX (100 μg/mL) was used to evaluate the degradation of PCIF1 at different time points after CHX treatment. Western blot showed that CHX caused a time-dependent decrease in the endogenous PCIF1 protein level, which was faster in the PCIF1(47–113) group than in the Vector group in both U87 and T98G cells (Fig. 6A). Since the primary mechanisms through which proteins are degraded within cells are the ubiquitin-proteasome system and the autophagy-lysosomal pathway16, we therefore employed MG132 (a proteasome inhibitor) and chloroquine (CQ, an autophagy inhibitor) to block the degradation pathway respectively. Western blot analysis revealed that the reduction in the endogenous PCIF1 protein level following overexpression of the PCIF1(47–113) plasmid was partially reversed by either MG132 or CQ in U87 and T98G cells (Fig. 6B). These results suggest that introduction of an exogenous WW domain promotes the degradation of endogenous PCIF1 in glioma cells. The protein degradation mediated by ubiquitin-proteasome and autophagy-lysosomal pathways occurs in the cytoplasm17, while the PCIF1 is mainly located in the nucleus2. Therefore, we conducted immunofluorescence using the PCIF1 antibody to observe the localization of endogenous PCIF1 in U87 and T98G cells. Confocal microscope imaging displayed that a portion of PCIF1-positive signals translocated from the nucleus to the cytoplasm after overexpression of the PCIF1(47–113) plasmid (Fig. 6C). Collectively, these data demonstrate that overexpression of the WW domain of PCIF1 facilitates the degradation of endogenous PCIF1 via the ubiquitin-proteasome system and the autophagy-lysosomal pathway in glioma cells.
A Cells were treated with CHX (100 μg/mL) for the indicated time after transfecting the PCIF1(47–113) plasmid. Western blot was used to assess the degradation of the endogenous PCIF1 protein. B Cells were treated with MG132 (40 μM) and CQ (100 μg/mL) following overexpression of the PCIF1(47–113) plasmid, and the changes in endogenous PCIF1 protein levels were analyzed by Western blot. Band densities were quantified and shown as the ratio normalized to β-actin. C Immunofluorescence was performed to observe the localization of PCIF1 in U87 and T98G cells by confocal microscope imaging following transfecting the PCIF1(47–113) plasmid. Scale bars: 20 μm.
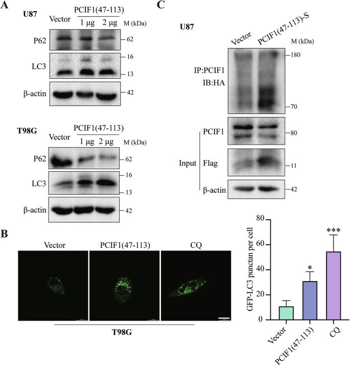
Introduction of an exogenous WW domain induces autophagy and promotes the ubiquitination of PCIF1 in glioma cells
Based on the aforementioned findings, we hypothesized that the WW domain of PCIF1 may regulate the ubiquitin-proteasome system and the autophagy-lysosomal pathway. Firstly, we assessed the expression changes of autophagy-related proteins following the overexpression of the PCIF1(47–113) plasmid in U87 and T98G cells. Western blot analysis showed that overexpression of the WW domain led to a significant increase in LC3-II levels and a significant decrease in P62 levels in a dose-dependent manner (Fig. 7A). Secondly, GFP-LC3 puncta assay showed that overexpression of the PCIF1(47–113) plasmid caused a significant increase in LC3-positive puncta in the T98G cells, similar to the effect observed with the late autophagy inhibitor CQ (Fig. 7B). These findings indicate that the WW domain of PCIF1 is involved in activating autophagy. Thirdly, we examined the ubiquitination of endogenous PCIF1 following the overexpression of the WW domain. The ubiquitination assays demonstrated a significant increase in the ubiquitination level of endogenous PCIF1 in the PCIF1(47–113)-overexpressing U87 cells, which was accompanied by a reduction in the endogenous PCIF1 protein (Fig. 7C). These data further supported that overexpression of the WW domain of PCIF1 could promote the degradation of endogenous PCIF1 through the ubiquitination pathway. Taken together, the introduction of an exogenous WW domain is capable of inducing autophagy and promoting the ubiquitination-mediated degradation of endogenous PCIF1 in glioma cells.
A Western blot analysis of the changes in autophagy-related proteins in U87 and T98G cells after transfecting different amounts of the PCIF1(47–113) plasmid. B Confocal microscope imaging showing the changes of LC3-positive puncta in the T98G cells stably expressing GFP-LC3. Positive control: CQ (chloroquine). C Western blot analysis of the ubiquitination of endogenous PCIF1 in the PCIF1(47–113)-overexpressing U87 cells. *P < 0.05, ***P < 0.001. Scale bar: 20 μm.
Overexpression of the WW domain of PCIF1 inhibits the growth of glioma and extends the survival of tumor-bearing mice
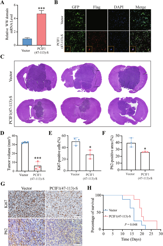
To investigate the role of the WW domain of PCIF1 in glioma growth through in vivo experiments, we constructed a lentivirus plasmid overexpressing the amino acid fragment from 47 to 113 of PCIF1, designated as PCIF1(47–113)-S, to distinguish it from the plasmids used for transient transfection. Both qPCR using the WW domain-specific primers (Fig. 8A) and immunofluorescence with a flag antibody (Fig. 8B) confirmed successful overexpression of the PCIF1(47–113)-S in U87 cells by the lentivirus method. In addition, GFP fluorescence exhibited a high infection efficiency and nuclear localization of the PCIF1-WW domain (Fig. 8B).
A qPCR analysis of the changes in the WW domain of PCIF1 at mRNA levels in U87 cells with stable overexpression of the PCIF1(47–113)-S plasmid. B Flag immunofluorescence showing the localization and overexpression efficiency of the Flag-tagged WW domain in the stable cells. Scale bars are 100 μm for the low magnification images and 10 μm for the high magnification images. C, D HE staining exhibited the effect of overexpression of the WW domain on tumor growth in vivo. HE images were shown in (C). Quantitative analysis of tumor volume was shown in (D). E–G Immunohistochemical analyses of the effect of overexpression of the WW domain on the Ki67 and P62 staining. Quantitative analysis of the Ki67-positive cells and the percentage of P62-positive staining were shown in (E, F), respectively. Representative images were shown in (G). Scale bars: 100 μm. H The effect of overexpression of the WW domain on the survival of tumor-bearing mice (n = 8 for each group). *P < 0.05, ***P < 0.001.
Firstly, we assessed the effect of overexpression of the WW domain on cell growth and proliferation using CCK-8 and EdU assays. In consistency with the results from Fig. 4, stable overexpression of the WW domain significantly decreased cell viability and the percentage of EdU-positive cells in U87 cells (Suppl. Fig. 2). Next, a xenograft model of intracranial tumors was established in nude mice using the stable cell line. HE staining revealed that stable overexpression of the WW domain significantly reduced the tumor size (Fig. 8C, D). Immunohistochemical analysis of Ki67 and P62 staining showed that overexpression of the WW domain of PCIF1 markedly suppressed tumor cell proliferation and impeded autophagy degradation in the glioma xenografts (Fig. 8E–G). In addition, overexpression of the WW domain of PCIF1 significantly extended the survival time of tumor-bearing mice (Fig. 8H). Taken together, these results suggest that overexpression of the WW domain of PCIF1 inhibits glioma growth, promotes autophagy, and prolongs the animals’ survival in vivo.
Discussion
Previous studies have particularly emphasized the necessity of PCIF1’s methyltransferase activity in promoting tumor progression. For example, PCIF1 has been identified as an oncogenic driver in gastric cancer, where it promotes cancer progression through m6Am modification of TM9SF1 mRNA, leading to decreased TM9SF1 translation and enhanced tumor aggressiveness5. PCIF1 promotes the progression of head and neck squamous cell carcinoma by negatively regulating the expression of the tumor suppressor TET24. Additionally, PCIF1 promotes colorectal cancer progression and resistance to anti-PD-1 therapy by stabilizing c-FOS mRNA6. We previously investigated the role of PCIF1 in glioma growth and found that PCIF1 inhibited glioma growth both in vitro and in vivo, but this effect was not entirely dependent on its methyltransferase activity9. Here, we found that the WW domain of PCIF1 played a crucial role in its glioma-suppressive function, as overexpression of the PCIF1-WW domain alone was sufficient to inhibit glioma proliferation in vitro and in vivo. These findings provide a new direction for developing anti-glioma therapies based on the WW domain of PCIF1.
The WW domain mediates protein-protein interactions and plays a critical role in transcriptional regulation and signal transduction. Early studies revealed that the WW domain of PCIF1 can bind to the phosphorylated CTD of RNA Pol II, enabling PCIF1 to inhibit the expression of reporter genes driven by various transcriptional activation domains13. Here, we confirmed the interaction of PCIF1 with the phosphorylated CTD of RNA Pol II in glioma cells, and found that introducing an exogenous WW domain reduced the interaction between endogenous PCIF1 and the phosphorylated CTD of RNA Pol II. This reduction may be the primary mechanism by which the WW domain of PCIF1 suppresses glioma growth. It has been reported that the human Pin1 protein shares high homology with the WW domain of PCIF1 and can also bind to the phosphorylated CTD of RNA Pol II18. Overexpression of Pin1 inhibits the activity of the phosphatase FCP1, leading to the accumulation of hyperphosphorylated RNA Pol II and subsequent suppression of transcription18,19. Further application of RNA-seq to identify downstream signaling molecules or pathways regulated by the WW domain will provide compelling evidence for elucidating the molecular mechanisms underlying PCIF1-mediated glioma growth inhibition.
We also found that overexpression of the WW domain of PCIF1 resulted in reduced binding of endogenous PCIF1 to phosphorylated RNA Pol II, an effect caused by the decreased protein stability of PCIF1 itself. Further investigation confirmed that overexpression of the PCIF1-WW domain led to the degradation of endogenous PCIF1 via the ubiquitin-proteasome system. The WW domain is commonly found in certain E3 ubiquitin ligases, such as members of the NEDD4 family20, which recognize and bind ubiquitinated substrates, promoting their ubiquitin-dependent degradation12. Therefore, exogenously introducing the PCIF1-WW domain may trigger the degradation of certain proteins, including PCIF1. Identifying the key proteins targeted for degradation by the PCIF1-WW domain will be crucial for elucidating the underlying mechanisms of PCIF1’s anti-glioma effects.
The current findings demonstrated that introducing the WW domain of PCIF1 was sufficient to inhibit glioma growth without affecting the survival of normal astrocytes. This distinction highlights the therapeutic potential of targeting the PCIF1-WW domain in gliomas while preserving normal tissue homeostasis. However, since most experiments were conducted in immortalized glioma cell lines (e.g., U87 and U251), validation in patient-derived cells remains necessary. Here, we established an intracranial xenograft model by transplanting U87 cells and investigated the effect of overexpression of the WW domain on glioma growth in vivo. Although tumor volumes decreased significantly after the overexpression of the WW domain, the improvement in animal survival only reached marginal significance. This may be due to the highly invasive nature of U87 cells21. Further studies require the establishment of patient-derived glioma animal models to elucidate the role of PCIF1 and its WW domain in the invasive growth of gliomas. Additionally, the small sample size for survival analysis necessitates expanding the number of animals in future studies.
In summary, the present study demonstrated that the WW domain of PCIF1 was crucial for inhibiting glioma proliferation both in vitro and in vivo. Deletion or mutation of this domain reversed the inhibitory effect of PCIF1 on glioma cell growth in both PCIF1 wild-type and knockout cells, whereas forced expression of the WW domain alone, especially together with NLS, enhanced its tumor-suppressive role. Introduction of an exogenous WW domain reduced the binding of endogenous PCIF1 to phosphorylated RNA Pol II by promoting the degradation of PCIF1 through the ubiquitin-proteasome system and the autophagy-lysosomal pathway. Additionally, overexpression of the WW domain of PCIF1 suppressed tumor growth in vivo and extended the survival of tumor-bearing mice. These findings indicate that the WW domain of PCIF1 presents a promising target for the development of PCIF1 agonists in the treatment of gliomas.
Methods
Cell lines and cell culture
Human glioma cells (T98G, U87, and U251) and human embryonic kidney cell line (HEK293T) were purchased from the Shanghai Cell Bank, Type Culture Collection Committee, Chinese Academy of Sciences (Shanghai, China). The primary glioma cell line (GBM-19) was derived from surgically obtained specimens of an IDH1 wild-type GBM patient, as detailed in our prior publication22. All cell lines were cultured in Dulbecco’s modified Eagle’s medium (Biochannel, Nanjing, China), supplemented with 10% fetal bovine serum (FBS, Biochannel) in a humidified incubator with 5% CO2 at 37 °C.
Plasmids
Human wild-type (WT), mutant, or truncated pcif1 gene was cloned into the p3xFLAG-CMV vector plasmid (3×Flag), among which the WT and the APPA mutant plasmids have been used in our previous study9. The S54H mutant and the ΔWW plasmids were constructed to mutate and delete the WW domain of PCIF1, respectively. The PCIF1-WW plasmid contained only the WW domain of PCIF1. Additionally, we individually cloned the sequences encoding the WW domain, the WW domain combined with NLS (WW + NLS), and the amino acid fragment from 47 to 113 of PCIF1 into the pcDNA 3.1 vector plasmid for fusion expression with a Flag tag (YouBio Biological Technology, Changsha, China). The PCIF1 (47–113) plasmid contains the WW domain, the NLS, and the sequences between them.
Transient transfection
When glioma cells achieved a confluence of 60–80% in a six-well plate, 2 μg of the abovementioned plasmid was transfected using the jetPRIME® transfection reagent (Polyplus-transfection, Illkirch, France) following the manufacturer’s instructions. Four hours later, the media were replaced with 2 mL of fresh medium containing 10% FBS. The cells were then incubated for an additional 48 h before proceeding with the subsequent experiments.
Lentivirus construction, production, and infection
Three single guide RNAs (sgRNAs) targeting PCIF1 were cloned into the lentiCRISPR v2 vector to construct PCIF1 knockout (KO) plasmids by YouBio Biological Technology. These sgRNAs have been confirmed to exhibit knockout effects in HEK293T cells2. The specific sequences are as follows: sgRNA1 (5′-GTGGCTCTGATTGGAGGTACC-3′), sgRNA2 (5′-GCGGATTGGCTTTGGAGAACA-3′), sgRNA3 (5′-GATTCACCAACCAGTCCCTG-3′). The sequences encoding the amino acid fragment from 47 to 113 of PCIF1 were cloned into the pCDH-LUC-GFP vector plasmid by YouBio Biological Technology. To distinguish it from the plasmid used for transient transfection, this plasmid was named PCIF1(47–113)-S. It expressed the WW domain, the NLS, and GFP. The lentiviruses were produced in HEK293T cells and subsequently used to infect glioma cells in accordance with an established protocol23. Forty-eight hours (h) after infection, the transduced cells were cultured in medium supplemented with 2 μg/mL puromycin for selection. The surviving cells were then utilized for subsequent experiments.
RNA extraction and quantitative real-time PCR (qPCR)
Total RNA extraction and reverse transcription were conducted as detailed in our previous publication23. The amplification of target genes was carried out in a final volume of 20 μL using ChamQ SYBR Color qPCR Master Mix (Vazyme, Nanjing, China) along with a mixture of forward and reverse primers for PCIF1 (forward: 5′-GTCAGCCGCAACTACTTC-3′, reverse: 5′- CACGCCGAACATCATCTG-3′), WW domain of PCIF1 (forward: 5′-GAATTCATGGCAGGCTGGG-3′, reverse: 5′- GGTACCGACAGCACGGGC-3′), and β-actin (forward: 5′-CCAACCGCGAGAAGATGA-3′, reverse: 5′-CCAGAGGCGTACAGGGATAG-3′). The primers for PCIF1 were designed to target regions outside of the WW domain, located near the carboxyl-terminal of PCIF1. The PCR temperature cycles and real-time PCR system followed the previously described procedures24. Data acquisition and processing were automatically managed using the Applied Biosystems 7500 (Applied Biosystems, Foster City, CA, USA). The expression levels of PCIF1 and WW domain were normalized to β-actin, and the relative absolute expression of PCIF1 and WW domain was calculated based on our previously established statistical method24.
Western blot analysis
Total protein was extracted from cultured cells according to a standardized protocol25. Protein concentration was determined using a BCA Protein Assay Kit (Beyotime Biotechnology, Shanghai, China) following the manufacturer’s instructions. Western blot analysis was performed as detailed in our previous publication26. The primary antibodies used for Western blot were as follows: anti-PCIF1 (Proteintech, 16082-1-AP, 1:2000), anti-RNA Pol II (pSer5) (Abcam, ab5408, 1:1000), anti-Flag (Bioworld, BS22305, 1:1000; Sigma, F1804, 1:5000), anti-HA (CST, 3724S, 1:1000), anti-LC3 (CST, 3868, 1:1000), anti-P62 (CST, 5114, 1:1000), anti-GAPDH (Proteintech, 60004-1-lg, 1:20000), and anti-β-actin (Proteintech, 66009-1-lg, 1:20000). Band densities were measured using ImageJ software (National Institutes of Health, Bethesda, MD, USA). Relative protein levels were calculated by normalizing target protein densitometry values to GAPDH/β-actin.
Immunofluorescence
Immunofluorescence was carried out as described in our previous paper27. A rabbit anti-PCIF1 antibody (Proteintech, 16082-1-AP) and a rabbit anti-Flag antibody (Bioworld, BS22305) were applied at a dilution of 1:200, followed by a secondary antibody conjugated to Alexa Fluor 594 (1:200, Invitrogen) for visualizing the location of PCIF1 and WW domain, respectively, in glioma cells. The cell nuclei were stained with DAPI (1:1000, Sigma). The sections were then coverslipped and observed under a Laser Confocal Microscope (Zeiss, Oberkochen, Germany).
Co-immunoprecipitation (co-IP)
After transient transfection with the specified plasmids, cells were lysed using pre-cooled RIPA lysis buffer (Beyotime Biotechnology). The lysate was collected and centrifuged at 12,000 × g for 15 min to obtain the supernatant. Fifty microliters of Protein A/G magnetic beads (MCE, HY-K0202) was mixed with antibodies and incubated overnight at 4 °C. The complexes were immunoprecipitated using antibodies against PCIF1 and RNA Pol II (pSer5), respectively, with isotype IgG serving as the negative control. A Western blot was then performed to detect the interacting proteins, enabling bidirectional validation of the specific PCIF1–RNA Pol II (pSer5) interaction. The antibody concentration used for IP was 2 μg for anti-PCIF1 antibody (Abcam, ab205016), anti-RNA Pol II (pSer5) antibody (Abcam, ab5408), normal rabbit IgG (CST, 2729), and normal mouse IgG (Santa Cruz, sc-2025). The collected proteins were then subjected to immunoprecipitation with the antibody-bound magnetic beads overnight at 4 °C. Proteins from the immunoprecipitated complex were eluted using an equal volume of 2 × protein loading buffer and subsequently analyzed by Western blot.
Cell viability assay
Cell viability was assessed using the Cell Counting Kit-8 (CCK-8; Dojindo, Tokyo, Japan). A suspension of 4 × 103 cells per well was seeded into a 96-well plate. The CCK-8 reagent was added to each well at specified intervals (24, 48, 72, and 96 h after cell seeding) and incubated for an additional 2 h at 37 °C. Absorbance was then measured at 450 nm using an automated plate reader (BioTek, Winooski, VT, USA). The equation [(OD450 of test sample − OD450 of blank)/(OD450 of control − OD450 of blank) × 100%] was used to calculate cell viability at each time point.
EdU incorporation assay
Glioma cells were seeded into 96-well plates at a density of 8 × 103 cells per well. EdU assay was conducted using a commercial kit (Abbkine, Wuhan, China) according to the manufacturer’s instructions. The cell nuclei were stained with 100 μL of 4,6-diamidino-2-phenylindole (DAPI, 1:1000, Sigma). Images were captured using an EVOS FL Auto Cell Imaging System (Thermo Fisher Scientific, Waltham, USA). The percentage of EdU-positive cells was determined by dividing the number of EdU-positive cells by the total number of DAPI-stained cells.
GFP-LC3 puncta assay
The GFP-LC3 lentivirus was obtained from Genechem (Shanghai, China) and utilized to infect T98G cells for the establishment of a stable cell line exhibiting overexpression of LC3. The PCIF1(47–113) plasmid was transfected into the GFP-LC3-expressing cells as described above. At 48 h after transfection, the living cells were captured using a laser scanning confocal microscope (STELLARIS 5, Leica, Germany). The percentage of LC3-positive puncta was quantified by ImageJ (NIH).
Ubiquitination assay
U87 cells stably expressing the PCIF1(47–113)-S plasmid were transfected with the HA-Ub plasmid, and then the cells were treated with 40 μM MG132 for 4 h. Subsequently, the cells were lysed using a protein lysis buffer at 4 °C for 1 h. The resulting lysates were then incubated overnight at 4 °C with antibody-conjugated magnetic beads before conducting Western blot analysis. The concentration of anti-PCIF1 antibody was 2 μg (Abcam, ab205016).
Intracranial xenograft model
Male athymic BALB/c nude mice aged 6 weeks and weighing ~20 g were obtained from the Experimental Animal Center of Xuzhou Medical University. Randomization was employed to assign mice to Vector and PCIF1(47–113)-S groups (n = 11 for each group). The inoculated cells were U87 cells stably expressing the PCIF1(47–113)-S or non-expressing control cells. Under anesthesia with isoflurane, 5 μL of cell suspension (5 × 105) was intracranially inoculated into the right striatum of nude mice as described in our previous study27. After recovery from the anesthesia, the mice were housed using an individually ventilated caging system under a 12 h light, 12 h dark cycle, with free access to food and water. Seventeen days after tumor implantation, three mice per group were euthanized by cervical dislocation under isoflurane anesthesia. Brain samples were collected to prepare paraffin sections for hematoxylin and eosin (HE) and immunohistochemical staining. Tumor volume was calculated using the formula V = a×b²/2, where “a” is the maximum tumor diameter and “b” is the minimum tumor diameter perpendicular to the maximum diameter. For survival analysis, mice with severe weight loss (≥20% of initial body weight) and inability to eat or drink voluntarily for over 24 h were considered to meet the criteria for cachexia and were euthanized via cervical dislocation under isoflurane-induced anesthesia. The time of death was recorded and used to generate survival curves (n = 8 for each group).
Immunohistochemistry
Immunohistochemistry was performed using a modified protocol based on previous descriptions27. Antigen retrieval was conducted in citrate buffer (pH 6.0) using microwave radiation. The sections were then incubated with primary antibodies against Ki67 (CST, 9449S, 1:500) and P62 (Proteintech, 66009-1-lg, 1:800). An ABC kit (Vector Laboratories, Burlingame, CA, USA) was used for subsequent processing according to the manufacturer’s instructions. Visualization was achieved using a DAB substrate solution containing 0.01% hydrogen peroxide, followed by hematoxylin counterstaining (KeyGEN BioTECH, Jiangsu, China). All images were captured using a DM2500 microscope (Leica, Wetzlar, Germany). Cell counting was conducted using the method previously described27.
Statistical analysis
The in vitro experiments were repeated at least three times. The data were presented as mean ± SD. Comparisons between two groups were made using Student’s t-test, while differences among multiple groups were analyzed by one-way ANOVA followed by Dunnett’s or Tukey post hoc test. Survival differences were assessed using the Kaplan–Meier method, with the log-rank (Mantel–Cox) test for comparison. Statistical analyses were performed using Prism 8.2.1 (GraphPad Software, Boston, USA). All tests were two-tailed, and P < 0.05 was considered statistically significant.
Compliance with ethics requirements
All experimental procedures involving animals in our studies were approved by the Experimental Animal Ethics Committee of Xuzhou Medical University (Approval No. 202403A071) as well as strictly in accordance with the Guide for Care and Use of Laboratory Animals (8th Edition, 2011). Extensive efforts have been made to minimize the suffering of animals during experiments. Details such as anesthesia, surgery, and euthanasia are described in the Methods section.
Data availability
No datasets were generated or analysed during the current study.
References
Mahmoud, A. B. et al. Advances in immunotherapy for glioblastoma multiforme. Front. Immunol. 13, 944452 (2022).
Akichika, S. et al. Cap-specific terminal N (6)-methylation of RNA by an RNA polymerase II-associated methyltransferase. Science 363, eaav0080 (2019).
Sendinc, E. et al. PCIF1 catalyzes m6Am mRNA methylation to regulate gene expression. Mol. Cell 75, 620–630.e629 (2019).
Li, K. et al. The CTBP2-PCIF1 complex regulates m6Am modification of mRNA in head and neck squamous cell carcinoma. J. Clin. Invest 133, e170173 (2023).
Zhuo, W. et al. m(6)Am methyltransferase PCIF1 is essential for aggressiveness of gastric cancer cells by inhibiting TM9SF1 mRNA translation. Cell Discov. 8, 48 (2022).
Wang, L. et al. Role of PCIF1-mediated 5’-cap N6-methyladeonsine mRNA methylation in colorectal cancer and anti-PD-1 immunotherapy. EMBO J. 42, e111673 (2023).
Hensel, J. et al. Patient mutation directed shRNA screen uncovers novel bladder tumor growth suppressors. Mol. Cancer Res. 13, 1306–1315 (2015).
Jin, M. Z., Zhang, Y. G., Jin, W. L. & Wang, X. P. A Pan-cancer analysis of the oncogenic and immunogenic role of m6Am methyltransferase PCIF1. Front. Oncol. 11, 753393 (2021).
Gao, S. et al. Effects of the m6Am methyltransferase PCIF1 on cell proliferation and survival in gliomas. Biochim. Biophys. Acta Mol. Basis Dis. 1868, 166498 (2022).
Fan, H. et al. PCIF1, a novel human WW domain-containing protein, interacts with the phosphorylated RNA polymerase II. Biochem. Biophys. Res. Commun. 301, 378–385 (2003).
Sudol, M., Chen, H. I., Bougeret, C., Einbond, A. & Bork, P. Characterization of a novel protein-binding module–the WW domain. FEBS Lett. 369, 67–71 (1995).
Sudol, M., Sliwa, K. & Russo, T. Functions of WW domains in the nucleus. FEBS Lett. 490, 190–195 (2001).
Hirose, Y. et al. Human phosphorylated CTD-interacting protein, PCIF1, negatively modulates gene expression by RNA polymerase II. Biochem. Biophys. Res. Commun. 369, 449–455 (2008).
Wang, L. et al. PCIF1-mediated deposition of 5’-cap N(6),2’-O-dimethyladenosine in ACE2 and TMPRSS2 mRNA regulates susceptibility to SARS-CoV-2 infection. Proc. Natl Acad. Sci. USA 120, e2210361120 (2023).
Zhang, Q. et al. HIV reprograms host m(6)Am RNA methylome by viral Vpr protein-mediated degradation of PCIF1. Nat. Commun. 12, 5543 (2021).
McShane, E. & Selbach, M. Physiological functions of intracellular protein degradation. Annu. Rev. Cell Dev. Biol. 38, 241–262 (2022).
Zhao, L., Zhao, J., Zhong, K., Tong, A. & Jia, D. Targeted protein degradation: mechanisms, strategies and application. Signal Transduct. Target Ther. 7, 113 (2022).
Xu, Y. X., Hirose, Y., Zhou, X. Z., Lu, K. P. & Manley, J. L. Pin1 modulates the structure and function of human RNA polymerase II. Genes Dev. 17, 2765–2776 (2003).
Kops, O., Zhou, X. Z. & Lu, K. P. Pin1 modulates the dephosphorylation of the RNA polymerase II C-terminal domain by yeast Fcp1. FEBS Lett. 513, 305–311 (2002).
Rotin, D. & Prag, G. Physiological functions of the ubiquitin ligases Nedd4-1 and Nedd4-2. Physiology 39, 18–29 (2024).
Li, H. et al. Differences in protein expression between the U251 and U87 cell lines. Turk. Neurosurg. 27, 894–903 (2017).
You, F. et al. Sitagliptin inhibits the survival, stemness and autophagy of glioma cells, and enhances temozolomide cytotoxicity. Biomed. Pharmacother. 162, 114555 (2023).
Zhang, T. et al. The atypical protein kinase RIOK3 contributes to glioma cell proliferation/survival, migration/invasion and the AKT/mTOR signaling pathway. Cancer Lett. 415, 151–163 (2018).
Gao, S. F. et al. Decreased NOS1 expression in the anterior cingulate cortex in depression. Cereb. Cortex 23, 2956–2964 (2013).
Cheng, C. et al. Spatiotemporal patterns of postsynaptic density (PSD)-95 expression after rat spinal cord injury. Neuropathol. Appl. Neurobiol. 34, 340–356 (2008).
Meng, Q. et al. A novel biphenyl diester derivative, AB38b, inhibits glioblastoma cell growth via the ROS-AKT/mTOR pathway. Biochem. Pharm. 194, 114795 (2021).
Gao, S. et al. BYSL contributes to tumor growth by cooperating with the mTORC2 complex in gliomas. Cancer Biol. Med. 18, 88–104 (2021).
Acknowledgements
This work was supported by National Natural Science Foundation of China (Nos. 82072763 and 82473218), High-Level Hospital Construction Project of Jiangsu Province (No. 2023601001), Key Research & Development Plan of Xuzhou City (No. KC22103), Advanced Program of the Affiliated Hospital of Xuzhou Medical University (PYJH2024206), and Clinical Research Special Project of the Affiliated Hospital of Xuzhou Medical University (LCZX202409).
Author information
Authors and Affiliations
Contributions
J.Y.: Data curation, formal analysis, investigation, and writing—original draft. G.L.: Methodology, validation, and visualization. Y.Z.: Investigation and visualization. J.Z: Formal analysis and software. M.G.: Methodology. Z.H.: Visualization. P.P.M.: Formal analysis. R.Y.: Funding acquisition and supervision. Q.M.: Funding acquisition and resources. S.G.: Conceptualization, funding acquisition, and writing—review & editing.
Corresponding authors
Ethics declarations
Competing interests
The authors declare no competing interests.
Additional information
Publisher’s note Springer Nature remains neutral with regard to jurisdictional claims in published maps and institutional affiliations.
Supplementary information
Rights and permissions
Open Access This article is licensed under a Creative Commons Attribution-NonCommercial-NoDerivatives 4.0 International License, which permits any non-commercial use, sharing, distribution and reproduction in any medium or format, as long as you give appropriate credit to the original author(s) and the source, provide a link to the Creative Commons licence, and indicate if you modified the licensed material. You do not have permission under this licence to share adapted material derived from this article or parts of it. The images or other third party material in this article are included in the article’s Creative Commons licence, unless indicated otherwise in a credit line to the material. If material is not included in the article’s Creative Commons licence and your intended use is not permitted by statutory regulation or exceeds the permitted use, you will need to obtain permission directly from the copyright holder. To view a copy of this licence, visit http://creativecommons.org/licenses/by-nc-nd/4.0/.
About this article
Cite this article
Yin, J., Liu, G., Zhou, Y. et al. The WW domain presents a promising target for the development of PCIF1 agonists in the treatment of glioma. npj Precis. Onc. 9, 329 (2025). https://doi.org/10.1038/s41698-025-01120-3
Received:
Accepted:
Published:
Version of record:
DOI: https://doi.org/10.1038/s41698-025-01120-3







