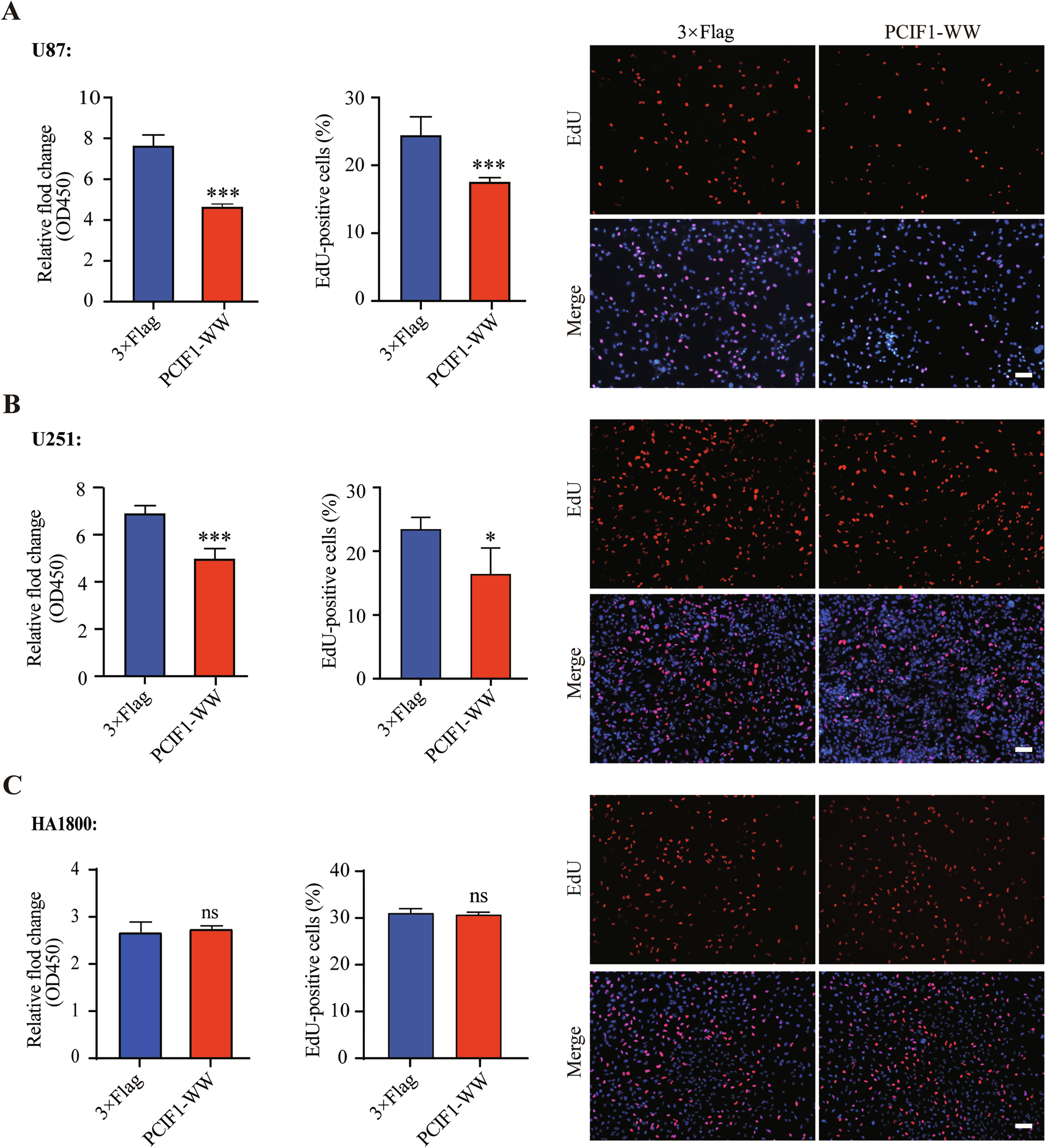
Fig. 3: Overexpression of the WW domain of PCIF1 inhibits glioma cell proliferation without affecting the growth of normal astrocytes.

CCK-8 and EdU assays were performed to investigate the effect of WW domain overexpression on cell growth and proliferation in U87 (A), U251 (B), and HA1800 (C) cells. CCK-8 data were shown in the left column. Quantitative analysis of the percentage of EdU-positive cells was shown in the middle column. Representative images of the EdU assay were shown in the right column. ns = no significance, *P < 0.05, ***P < 0.001. Scale bars: 200 μm.