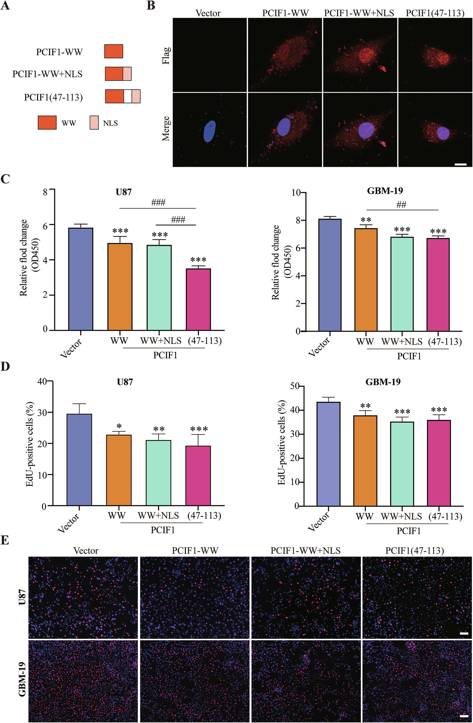
Fig. 4: Forced expression of the WW domain of PCIF1 in the nucleus enhances its tumor-suppressive capabilities.

A Schematic representation of the structure of three constructs containing the WW domain, each of which was fused to a Flag tag for detection. B Flag immunofluorescence followed by confocal microscope imaging was used to observe the subcellular localization and overexpression efficiency of these constructs in U87 cells. Scale bar: 20 μm. C–E CCK-8 and EdU assays showed the effect of overexpression of the WW domain on cell growth and proliferation in U87 and GBM-19 cells after transient transfection of these constructs. CCK-8 data were shown in (C). Quantitative analysis of the percentage of EdU-positive cells was shown in (D). Representative images of the EdU assay were shown in (E). *P < 0.05, **P < 0.01, ***P < 0.001, compared to the Vector group; ##P < 0.01, ###P < 0.001, compared to the PCIF1(47–113) group. Scale bars: 200 μm.