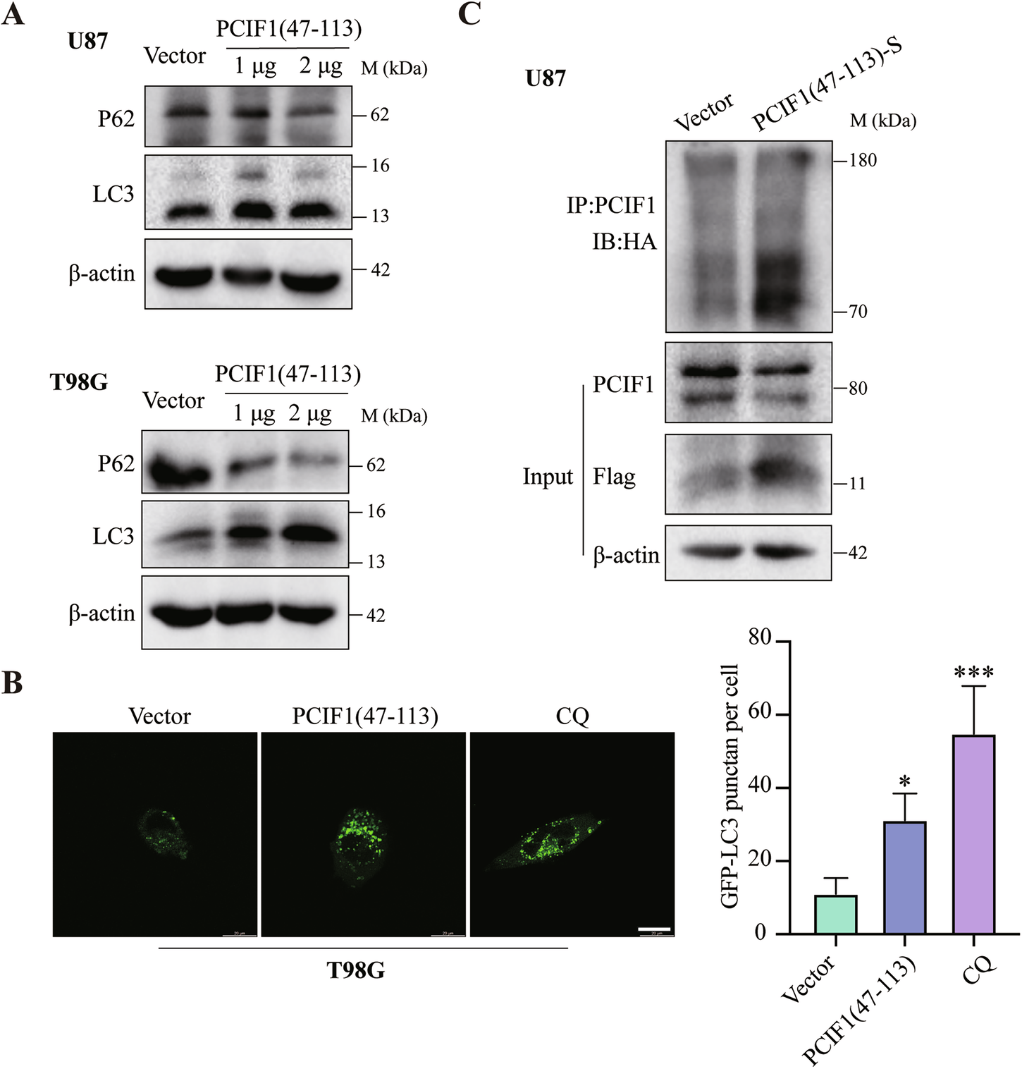
Fig. 7: Overexpression of the WW domain of PCIF1 induces autophagy and promotes the ubiquitination of PCIF1 in glioma cells.

A Western blot analysis of the changes in autophagy-related proteins in U87 and T98G cells after transfecting different amounts of the PCIF1(47–113) plasmid. B Confocal microscope imaging showing the changes of LC3-positive puncta in the T98G cells stably expressing GFP-LC3. Positive control: CQ (chloroquine). C Western blot analysis of the ubiquitination of endogenous PCIF1 in the PCIF1(47–113)-overexpressing U87 cells. *P < 0.05, ***P < 0.001. Scale bar: 20 μm.