Fig. 7: GPR180 is enriched in BRAF-fusion induced pLGGs, and low GPR180 expression is correlated with better survival in patients with gliomas.
From: Role of repulsive guidance signaling and GPR180 in pediatric low-grade glioma infiltration

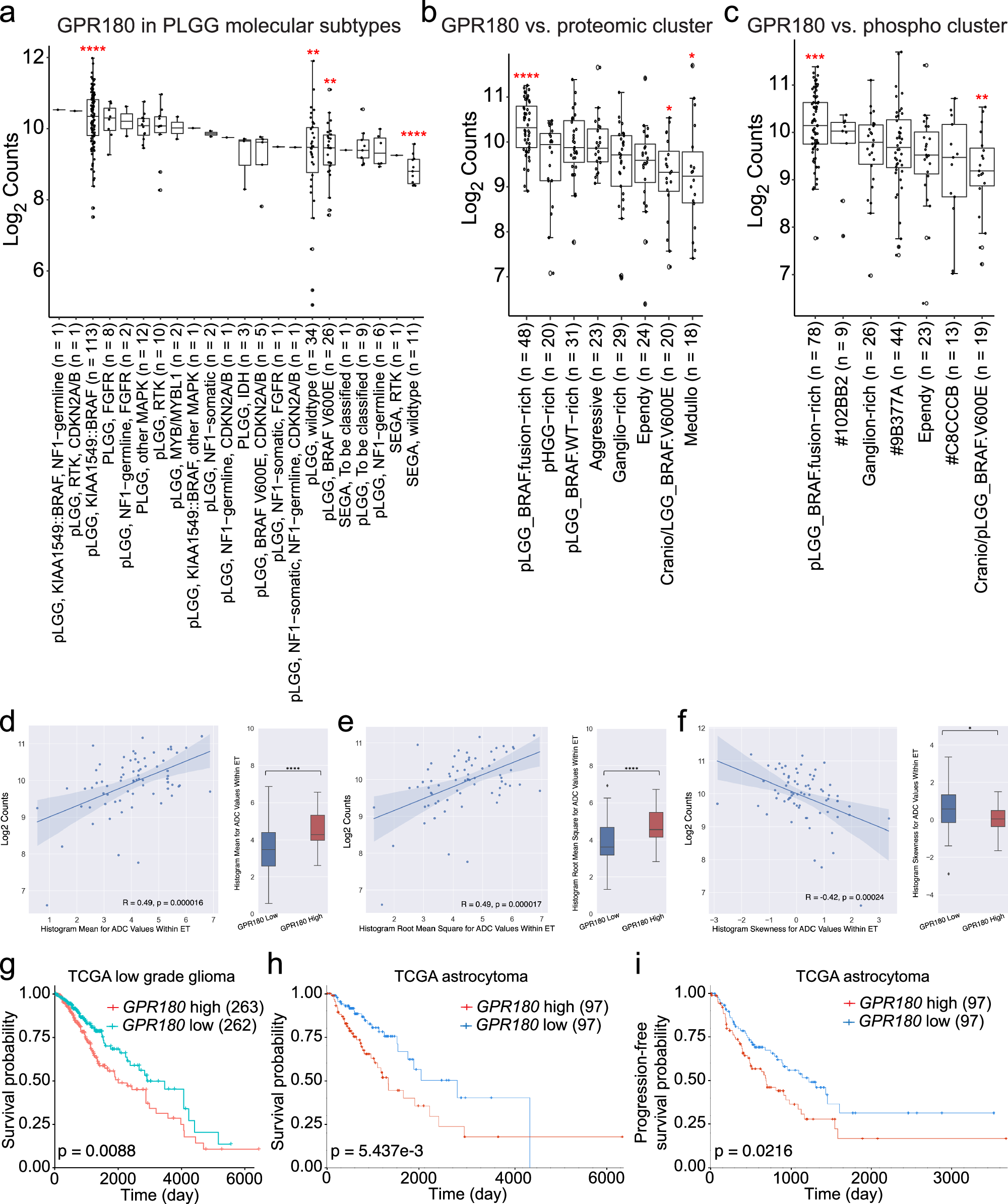
a Transcriptomic profiling of GPR180 mRNA expression in pLGG molecular subtypes. b GPR180 mRNA expression compared to the proteomic composition of pLGG molecular subtypes. c GPR180 mRNA expression compared to the phosphoproteomic composition of pLGG molecular subtypes. A Wilcoxon test was conducted in a one-vs-rest approach; asterisks indicate that an individual box is significantly different from the mean of the entire dataset. *P ≤ 0.05, **P ≤ 0.01, ***P ≤ 0.001, ****P ≤ 0.0001. d–f The scatter plots with fitted regression lines indicate correlations between three of the highly correlated ADC-derived features with GPR180 expression levels. The box plots show the differences among the three imaging features in patients with low versus high GPR180 levels. N = 71 subjects that had ET. Unpaired Student’s t-test. *P < 0.05, ****P < 0.0001. g–i Correlation between GPR180 and survival/progression-free survival of LGG patients from the TCGA dataset. g is the overall survival of all LGG patients, h is the overall survival of astrocytoma patients, and i is the progression-free survival of astrocytoma patients. P value: log-rank test.