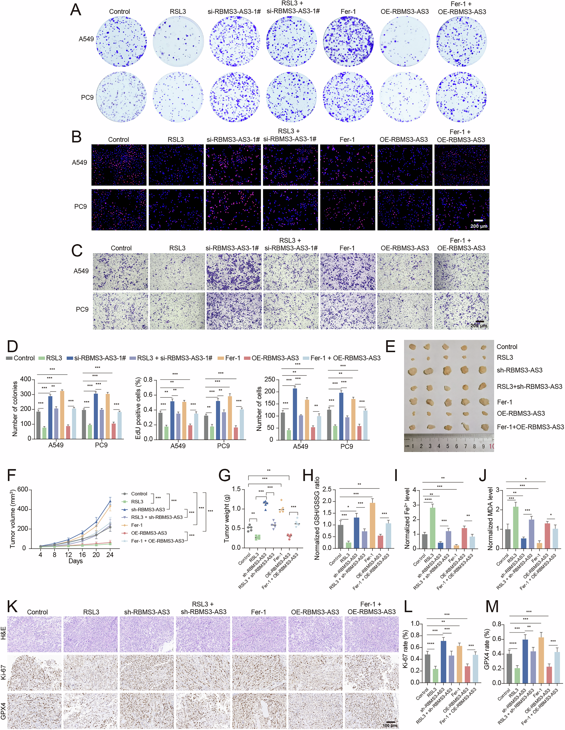
Fig. 3: Low expression of RBMS3-AS3 promotes LUAD progression via inhibiting ferroptosis in vitro and in vivo.

A–D The effects of RBMS3-AS3 expression modulation on LUAD cell proliferation and migration were assessed using colony formation assay (A), EdU staining assay (B), and transwell assay (C) following treatment with RSL3 or Fer-1. E The in vivo function of RBMS3-AS3 was evaluated through subcutaneous tumor formation assays in the presence of RSL3 or Fer-1 treatment. F The volume of tumors was measured every 4 days, and the curve was plotted. G The tumors were weighed. H–J Ferroptosis levels in extracted tumor tissues were detected by measuring the GSH/GSSG ratio (H), Fe2+ level (I), and MDA level (J). K–M Tumor sections were stained with H&E, Ki67 antibody, and GPX4 antibody. The number of Ki-67 or GPX4 positive cells was measured using ImageJ software. Data were representative images or were expressed as the mean ± standard deviation. *p < 0.05, **p < 0.01, ***p < 0.001, ****p < 0.0001.