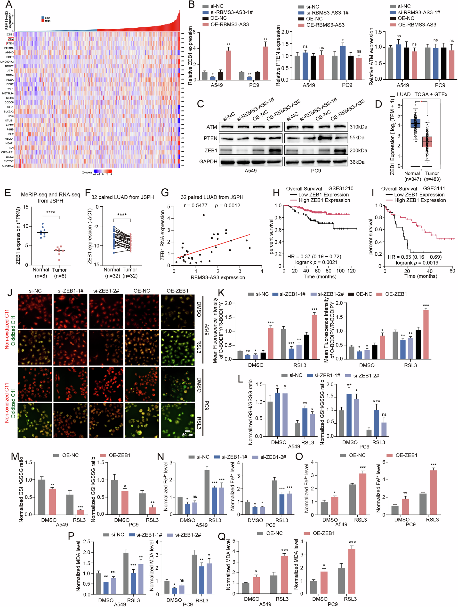
Fig. 4: ZEB1 is regulated by RBMS3-AS3 and induces enhanced ferroptosis levels in LUAD cells.

A 29 ferroptosis-related genes related to RBMS3-AS3 expression were screened in the heatmap of co-expression analysis. B, C The expression of ZEB1, PTEN, and ATM was examined by RT-qPCR and WB in A549 and PC9 cells knocking down or overexpressing RBMS3-AS3. D, E ZEB1 was downregulated in LUAD tissues from TCGA and GTEx cohorts (D) and the JSPH cohort (E). F The RNA levels of ZEB1 in 32 paired LUAD samples from JSPH were measured by RT-qPCR. G RBMS3-AS3 expression showed a positive correlation with ZEB1 RNA levels in 32 paired LUAD samples from JSPH. H, I The decreased expression of ZEB1 predicted an unfavorable patient OS in the GSE31210 and GSE3141 cohorts. J, K The intracellular lipid ROS of A549 and PC9 cells treated with RSL3 were examined by C11-BODIPY581/591 following the modulation of ZEB1 expression. L–Q The role of ZEB1 in modulating the intracellular ferroptosis level in LUAD cells was detected by measuring the GSH/GSSG ratio (L, M), Fe2+ level (N, O), and MDA level (P, Q). Data were representative images or were expressed as the mean ± standard deviation. ns: no significant, *p < 0.05, **p < 0.01, ***p < 0.001, ****p < 0.0001.