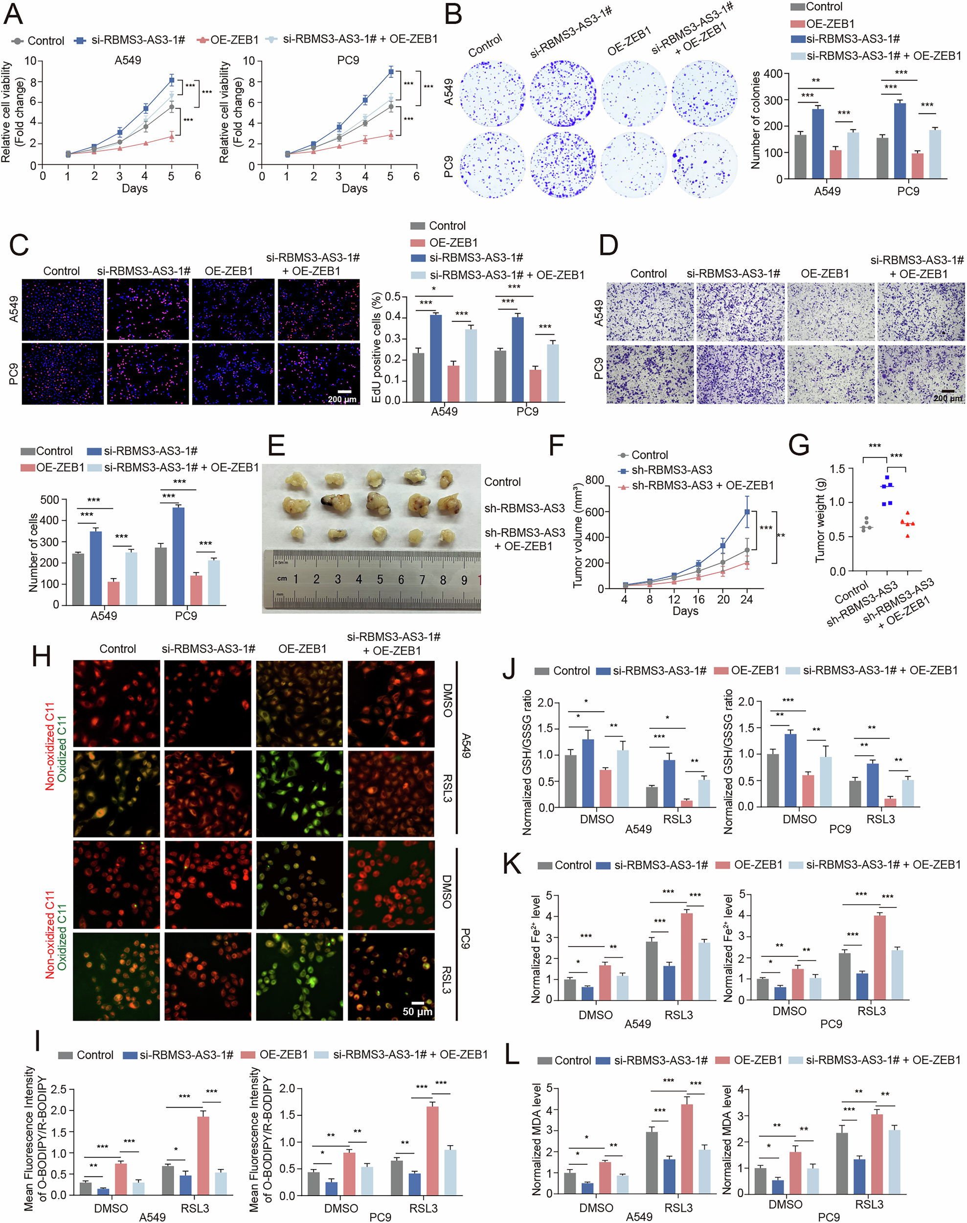
Fig. 5: The role of ZEB1 on tumor progression and decreased ferroptosis caused by RBMS3-AS3 knockdown.

A–D The rescue CCK-8 assay (A), colony formation assay (B), EdU staining assay (C), and transwell assay (D) showed that the enhanced cell proliferation and migration of LUAD cells induced by knocking down RBMS3-AS3 were partly restored by ZEB1 overexpression. E The xenograft tumor assay with A549 cells was carried out to determine the effect of ZEB1 on tumorigenesis induced by stably knocking down RBMS3-AS3 in vivo. F Tumor volume was measured and recorded every 4 days and the curve was plotted. G The tumors were weighed. H, I The reduced lipid ROS level caused by silencing RBMS3-AS3 was rescued by overexpressing ZEB1 in A549 and PC9 cells with the treatment of RSL3. J–L ZEB1 overexpression partially restored the decreased intracellular ferroptosis level induced by RBMS3-AS3 knockdown via detecting the GSH/GSSG ratio (J), Fe2+ level (K), and MDA level (L). Data were representative images or were expressed as the mean ± standard deviation. *p < 0.05, **p < 0.01, ***p < 0.001.