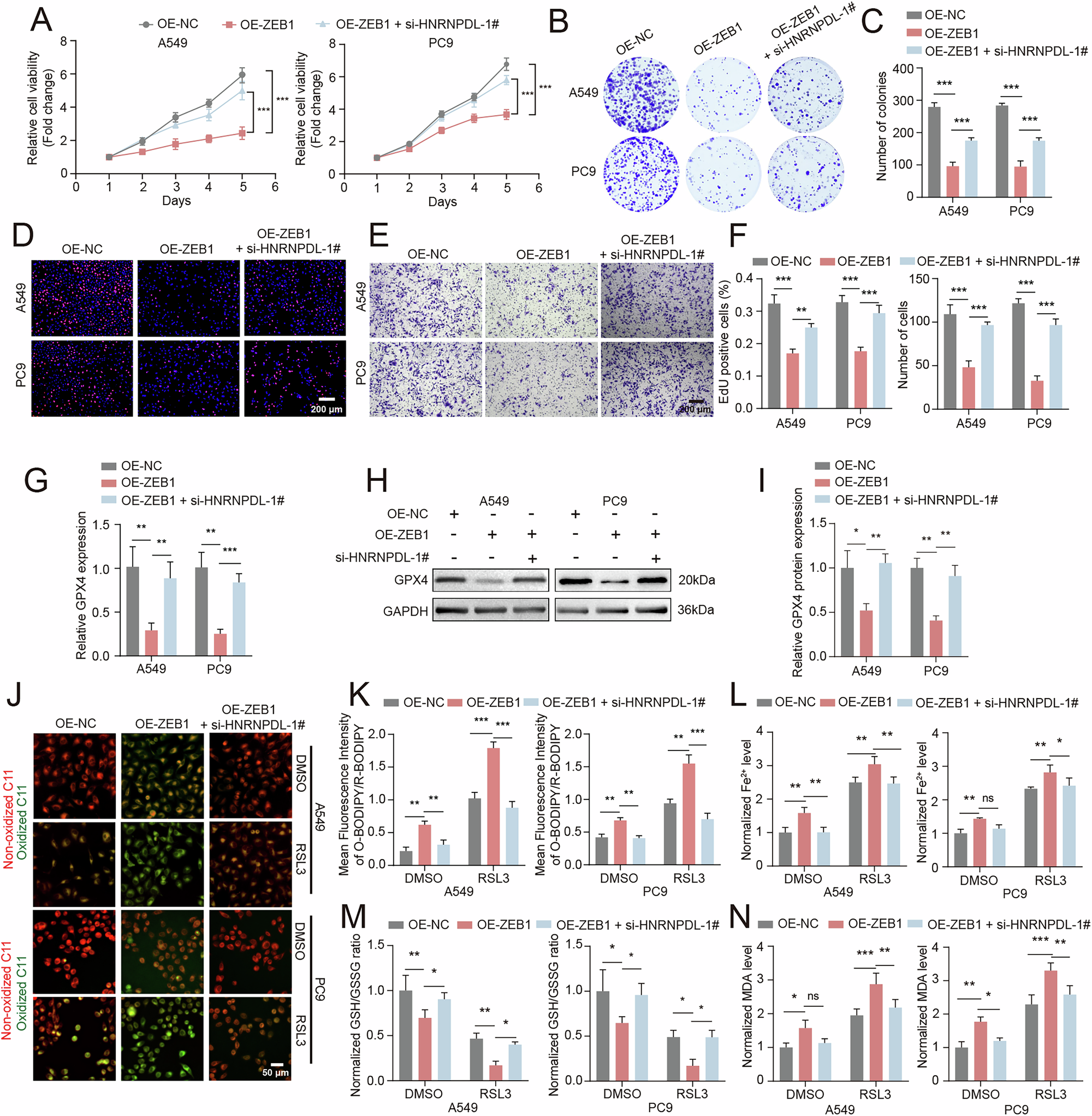
Fig. 8: HNRNPDL mediates the tumor inhibition and ferroptosis induction caused by ZEB1 in LUAD cells.

A–F CCK-8 (A), colony formation (B, C), EdU staining (D, F), and transwell assay (E, F) were carried out to assess the cell functions of ZEB1 overexpression in LUAD cells with HNRNPDL1 silencing. G, H HNRNPDL knockdown in LUAD cells rescued the ZEB1 overexpression-induced decrease in GPX4 expression, as measured by RT-qPCR and WB. I The GPX4 protein levels shown in Fig.8H were quantified using ImageJ software. J–N The effect of silencing HNRNPDL on the enhanced ferroptosis level caused by overexpressing ZEB1 in LUAD cells treated with RSL3 was examined by detecting the lipid ROS level (J, K), Fe2+ level (L), GSH/GSSG ratio (M), and MDA level (N). Data were representative images or were expressed as the mean ± standard deviation. ns: no significant, *p < 0.05, **p < 0.01, ***p < 0.001.