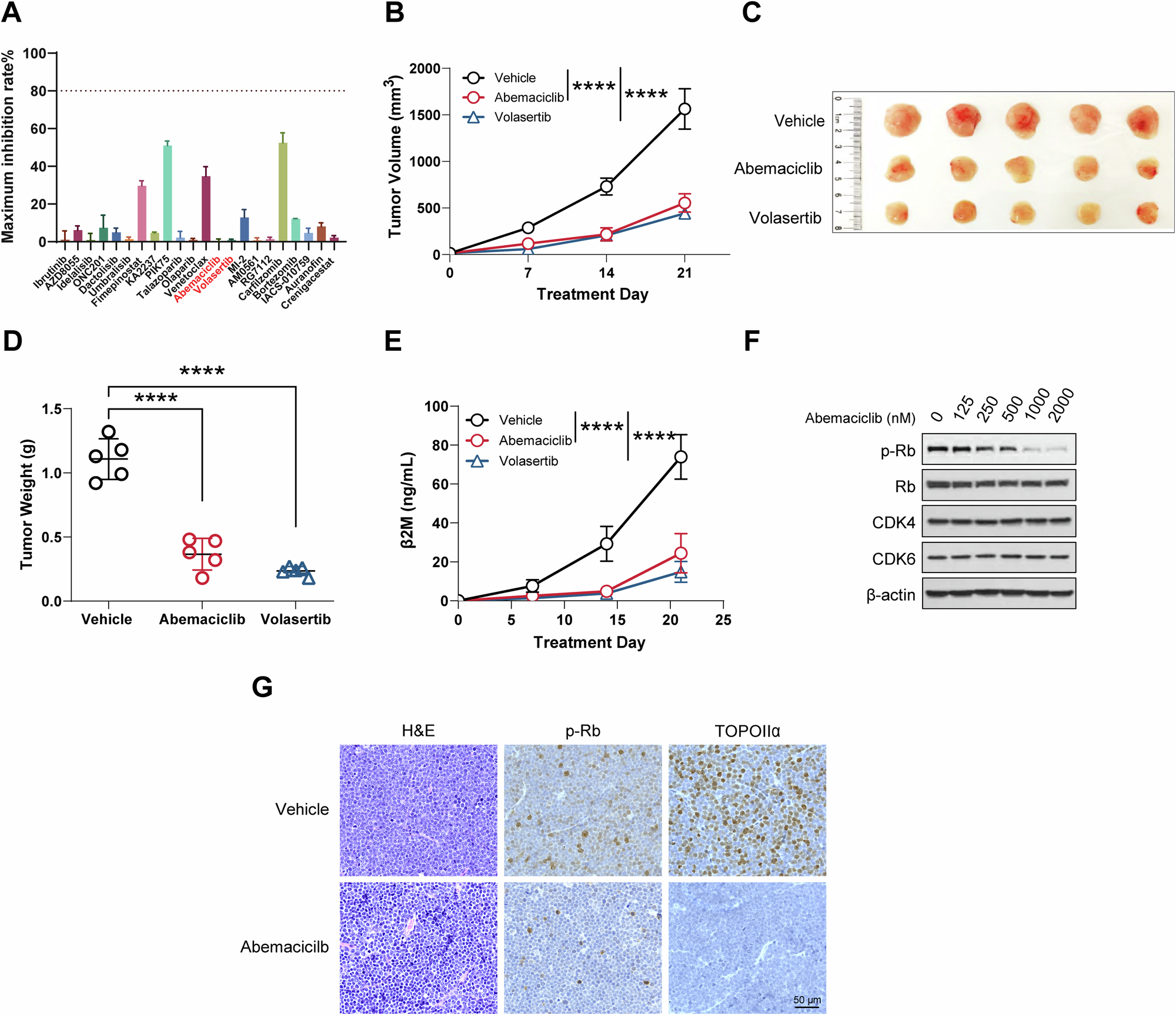
Fig. 4: Cell cycle-targeted agents were identified as a viable therapeutic strategy for MCL Patient 17.

A In vitro cell viability assay of the designed drug panel on MCL17 primary cells after 24 h treatment. Each bar is the maximum inhibition rate for each agent. B–D MCL17-PDX mice were treated as indicated: vehicle (n = 5), abemaciclib (50 mg/kg, oral, daily; n = 5), and volasertib (5 mg/kg, intraperitoneal, weekly; n = 5). Tumor size was measured every 7 days during the treatment. Tumor volume = length x width2/2. Mice were euthanized after 21 days of treatment. Tumors were excised and weighed in comparison between each group. E Blood β2M tested on mouse plasma was plotted to monitor the tumor growth. F Western blot assay of 24 h treatment with abemaciclib on isolated tumor cells from vehicle-treated mice. G H&E and IHC staining of representative mouse tumor tissues dissected at the endpoint. Results were considered statistically significant at p < 0.05 (*); p < 0.01 (**); p < 0.001 (***), and p < 0.0001 (****).