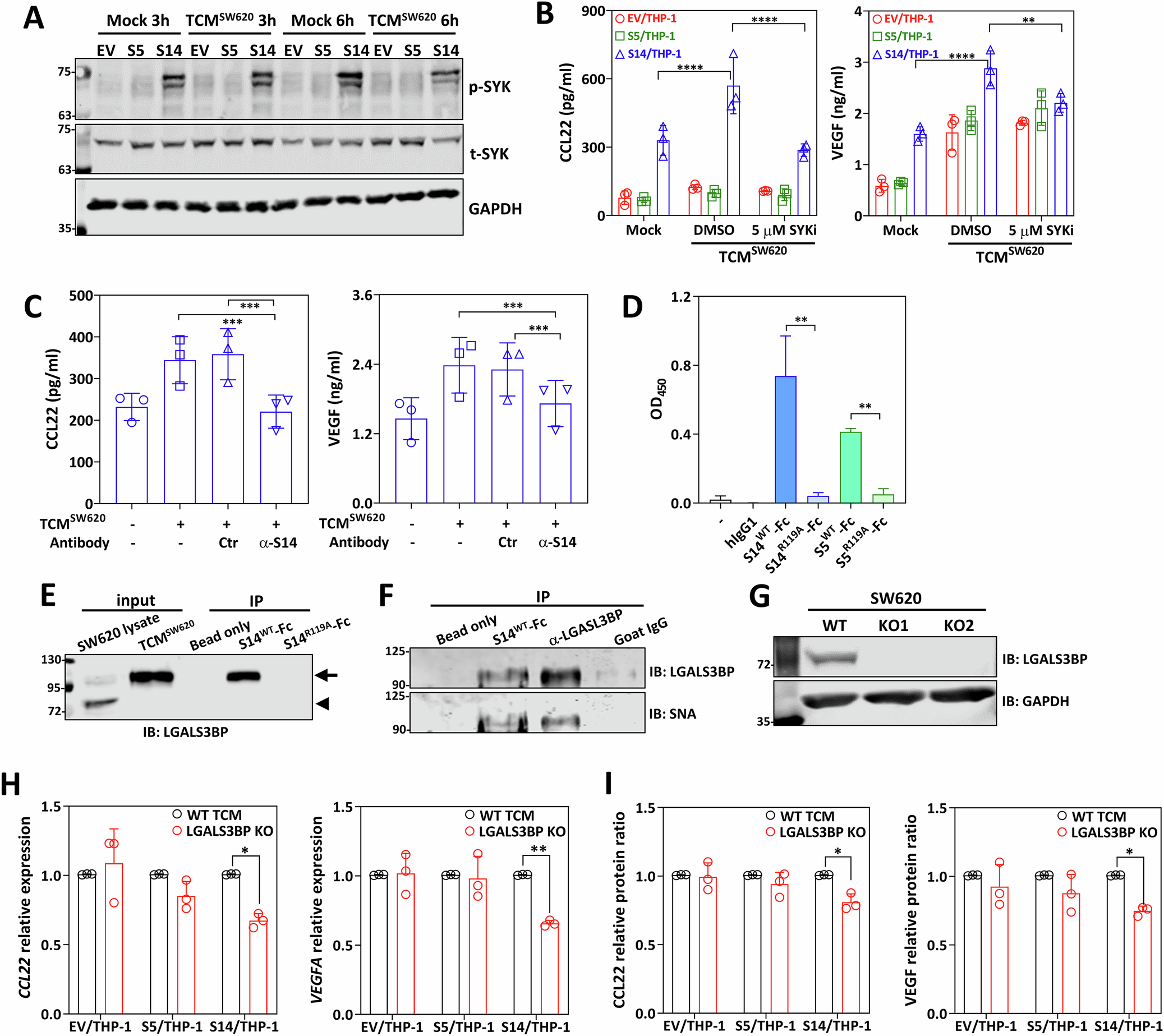
Fig. 4: The LGALS3BP-Siglec-14 axis drives TAM polarization.

A Western blot analysis of SYK phosphorylation (p-SYK) in TCMSW620-treated THP-1-macrophages, with total SYK (t-SYK) and GAPDH as a loading control. B, C ELISA quantification of CCL22 and VEGF production in TCMSW620-stimulated THP-1 macrophages treated with either a SYK inhibitor (B) or Siglec-14 neutralizing antibodies (C). Data were expressed as mean ± SD from three independent experiments. D Interaction of TCMSW620 with different Siglec-Fc was determined by ELISA. Data were expressed as mean ± SD from two independent experiments with biological triplicate. E, F TCMSW620 was immunoprecipitated with Siglec-Fc or anti-LGALS3BP antibodies, followed by immunoblotting with anti-LGALS3BP antibodies (E) or Sambucus nigra agglutinin (SNA) (F). G Western blot analysis of LGALS3BP expression in WT and LGALS3BP KO SW620 cells. H RT-qPCR analysis of mRNA levels of CCL22 and VEGFA in THP-1 macrophages exposed to WT TCM or LGALS3BP KO TCM. Data were normalized with HPRT1 and presented as mean ± SD from three independent experiments. I Production of CCL22 and VEGF in THP-1 macrophages exposed to WT TCM or LGALS3BP KO TCM, determined by ELISA. Data were expressed as mean ± SD from three independent. Significance was determined by one-way ANOVA with Tukey’s multiple comparison post hoc test. *P < 0.05; **P < 0.01; ***P < 0.001; ****P < 0.0001.