Fig. 2: The exosomes derived from TSCC cells that are resistant to cisplatin exhibit a notable suppressive impact on the activity and cytotoxicity of NK cells.
From: Exosomal SNHG26 mediates immunosuppression by impairing NK cells in tongue cancer

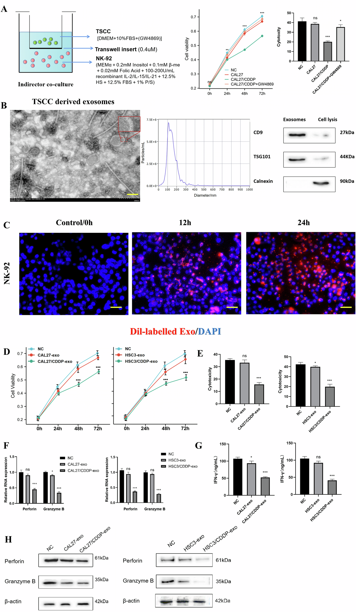
A o-culture experiments were conducted to assess the impact of cisplatin-resistant and cisplatin-sensitive TSCC cells on the proliferation and toxicity of NK-92 cells. B Transmission electron microscopy image, particle size analysis and WB detection of characteristic proteins of exosomes derived from TSCC cells (Scale: 100 nm). C The process of extracellular vesicle uptake by NK cells was observed using fluorescence microscopy (Scale: 100 μm). D The activity of NK cells was assessed by CCK-8 detection. E The LDH assay was employed to assess the cytotoxicity of NK cells. F The quantification of Perforin and Granzyme B expression levels in NK cells through the utilization of a qRT-PCR assay. G The concentration of IFN-γ in NK cells was quantified using the ELISA technique. H The detection of Perforin and Granzyme B expression in NK cells was performed using WB analysis. exo exosome, NC negative control. Compare each group with the NC group when there is no special identification on the statistical chart; *p < 0.05, **p < 0.01, ***p < 0.001. The figures were generated using GraphPad Prism (version 9.0) and Figdraw.