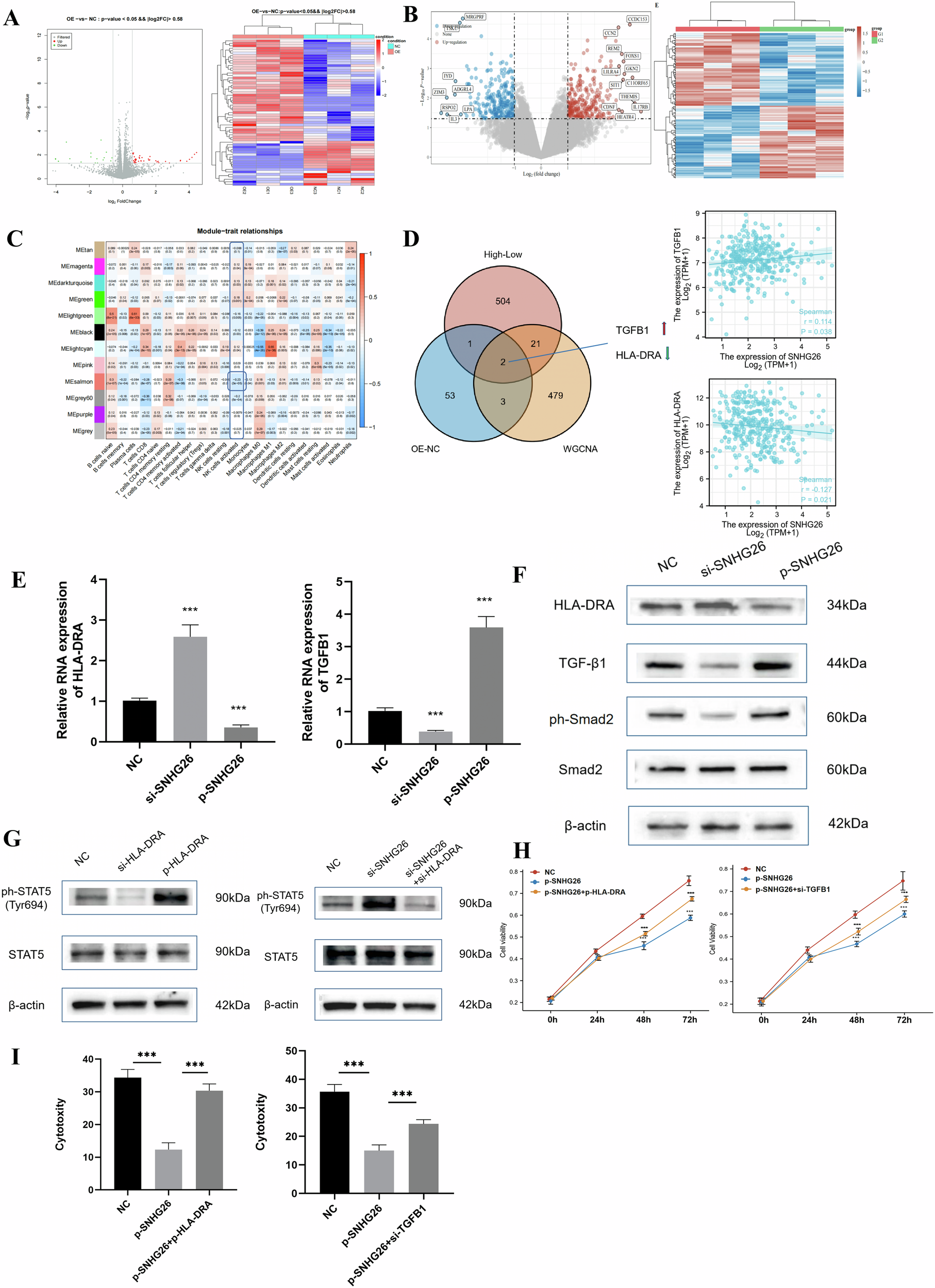
Fig. 4: SNHG26 exhibited specificity towards HLA-DRA and TGFB1 in NK cells.
From: Exosomal SNHG26 mediates immunosuppression by impairing NK cells in tongue cancer

A Identification of differentially expressed genes in NK cells exhibiting overexpression of SNHG26 compared to normal NK cells. B Genes exhibiting differential expression in highly active NK cells compared to their low active counterparts (GSE12198). C Core gene module associated with the activation of NK cells in tissues of TSCC (TCGA-HNSC). D Identifying candidate target genes through intersection analysis. E The impact of SNHG26 on the expression levels of HLA-DRA and TGFB1 as determined through qRT-PCR. F The impact of SNHG26 detection through WB on the protein levels of HLA-DRA and TGF-β1/Smad2. G The impact of HLA-DRA and SNHG26 on the (IL-2/JAK-) STAT5 as determined through Western blot detection. H, I The CCK-8 and LDH assays were employed to ascertain whether the modulation of HLA-DRA and TGFB1 in NK cells could potentially counteract the impact of SNHG26 on NK cell proliferation and cytotoxicity. NC negative control, si- siRNA, p- overexpression plasmid, ph- phosphorylated. Compare each group with the NC group when there is no special identification on the statistical chart; *p < 0.05, **p < 0.01, ***p < 0.001. The figures were generated using R language (version 4.2.0) and GraphPad Prism (version 9.0).