Fig. 5: The precise mechanism by which SNHG26 regulates HLA-DRA.
From: Exosomal SNHG26 mediates immunosuppression by impairing NK cells in tongue cancer

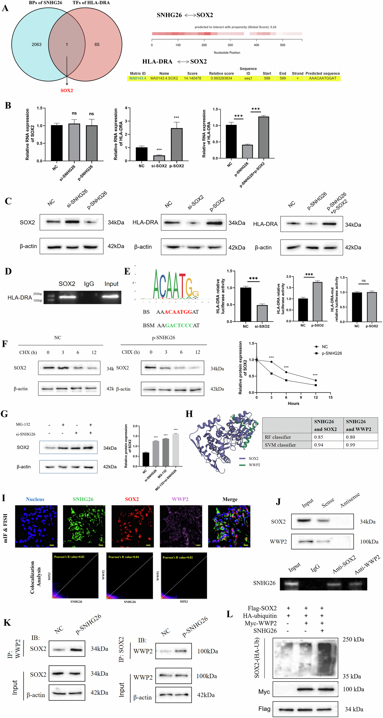
A Bioinformatics analysis was employed to investigate the potential interaction between the target protein SOX2 and the genes SNHG26 and HLA-DRA. B, C The regulation of HLA-DRA by SNHG26 mediated by SOX2 was verified through qRT-PCR and WB experiments. D The ChIP assay was employed to authenticate the interaction between SOX2 and the promoter region of HLA-DRA. E The binding of SOX2 to the HLA-DRA promoter region was confirmed through the utilization of a dual-luciferase reporter assay. F The upregulation of SNHG26 facilitated the CHX-induced suppression of SOX2 production. G The inhibition of SOX2 degradation induced by MG132 can be enhanced through the knockdown of SNHG26. H Based on the bioinformatics analysis, it was indicated that there exists a potential for interaction among SNHG26, SOX2, and WWP2. I The binding of SNHG26, SOX2, and WWP2 in NK cytoplasm was confirmed by employing FISH in conjunction with mIF experiments (Pearson’s R value >0.8). J RNA pull-down and RIP experiments, conducted subsequent to nucleocytoplasmic separation, demonstrated the ability of SNHG26 to interact with SOX2 and WWP2 within the cytoplasm of NK cells. K The verification of the interaction between SOX2 and WWP2 in NK cytoplasm was conducted through co-IP, and the confirmation of the augmented impact of SNHG26 on this interaction was also established. L The co-IP experiment provided evidence that SNHG26 and WWP2 have the ability to enhance the ubiquitination level of SOX2. NC negative control, si- siRNA, p- overexpression plasmid. Compare each group with the NC group when there is no special identification on the statistical chart; *p < 0.05, **p < 0.01, ***p < 0.001. The figures were generated using R language (version 4.2.0) and GraphPad Prism (version 9.0).