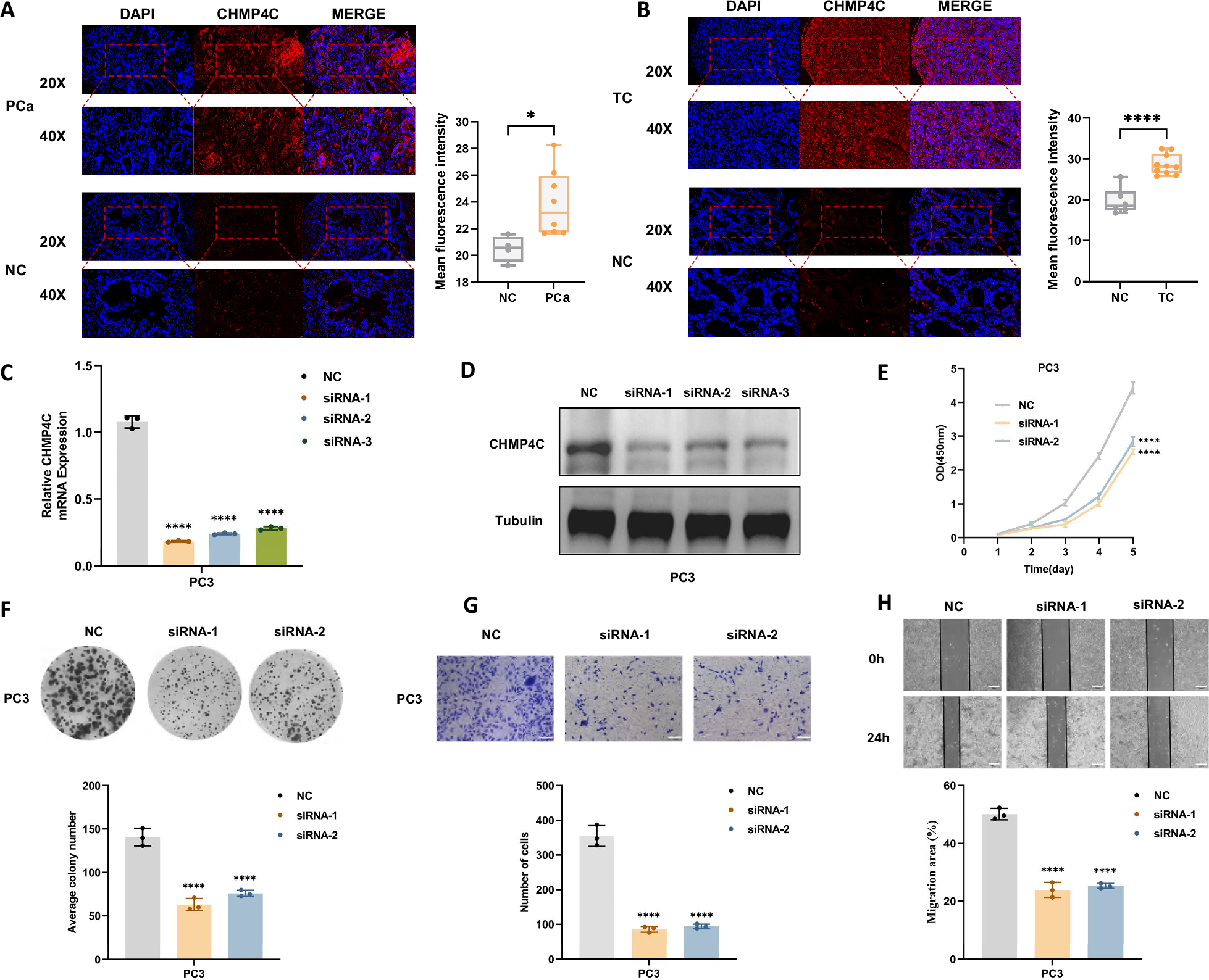
Fig. 8: Functional experimental validation for the high CHMP4C expression in prostate cancer (PCa) and testicular cancer (TC).
From: Comprehensive genomic insights into the genetic causality and comorbidity in urological cancers

A, B The high expression of CHMP4C in PCa and TC compared to normal tissues in immunofluorescence staining. C, D The knockdown efficiency of the CHMP4C gene in human prostate cancer cell line PC-3 following siRNA transfection through qRT-PCR and western blot assays. siRNA-1 and siRNA-2 were chosen for subsequent assays due to their strongest inhibitory effects. E–H Results for cell proliferation, colony formation, Transwell invasion, and wound healing assays in PC-3 cells and PC-3 cells transfected with CHMP4C-specific siRNAs. *P < 0.05, **P < 0.01, ***P < 0.001, ****P < 0.0001. OD: optical density; qRT-PCR: quantitative reverse transcription polymerase chain reaction.