Abstract
While some urological cancer survivors may develop a second primary malignancy, the mechanism is unclear. We assess the causal associations and genetic comorbidity among urological cancers, including prostate (PCa), testicular (TC), bladder (BCa), and kidney cancer (KC). We revealed extensive causal associations among 6 of the 12 trait pairs, with a bidirectional interaction between PCa and TC (OR = 1.91, 95% confidence interval, 1.81–2.00, P = 5.41 × 10–142). We confirmed strong genome-wide and localized genetic correlations between PCa and TC, alongside tissue-specific heritability enrichment in prostate tissue for both of them. A total of 16 potential functional genes were identified, among which CHMP4C emerged as a shared risk factor for both PCa and TC, with links to poor prognosis. This study clarifies the genetic causality and comorbidity of urological cancers, showing PCa and TC share a similar genetic background. CHMP4C is a risk factor linked to poor prognosis in both, offering novel insights for clinical management.
Similar content being viewed by others
Introduction
Urological cancers, including prostate cancer (PCa), testicular cancer (TC), kidney cancer (KC), and bladder cancer (BCa), are a significant public health concern1. In 2022, a total of 2,624,620 people were diagnosed with malignant urological cancers globally, accounting for 13.2% of all cancer cases and resulting in 795,628 deaths (8.2%)2. In China, there were 304,340 new cases of urological cancers (6.3%), leading to 148,119 deaths (4.6%)3. Despite improvements in treatment, the disease burden of urological cancers continues to increase. The increased incidence of advanced malignancies is particularly notable among PCa patients, with the projected number of deaths expected to more than double from 380.62 per 100,000 men to 927.78. Similarly, death rates for KC are expected to increase by 83%, those for BCa by 73%, and those for TC by 24%4.
Numerous studies have reported the possibility of a second primary malignancy following an original urological cancer. Studies have also shown that survivors of TC have an increased risk of developing high-grade PCa5. Approximately 11.3% of PCa patients are diagnosed with second primary malignancies6. Compared with the general population, men with PCa exhibit a significantly increased risk of developing soft tissue cancers, including those of the heart, bladder, kidneys, and endocrine system. Furthermore, compared with controls, patients with PCa who undergo radiation therapy face a long-term increased risk of specific secondary cancers, which is consistent with the broader pattern of increased soft tissue cancer risk in PCa patients, including those with bladder and rectal cancers7. However, while radiation therapy is associated with an increased risk of these specific secondary tumors, research has indicated that the overall incidence of second primary cancers does not differ significantly between PCa patients who receive radiation (3.7%) and those who do not (2.5%)8. The risk factors for second primary malignancies are multifaceted and potentially include the treatment of initial cancer, natural ageing, lifestyle, environmental factors, and genetic predispositions9.
Previous studies have revealed common expression patterns among urological cancers, including the expression levels of key genes and signaling pathways, which may reveal important information about tumor development and patient prognosis10. For example, Guro et al. reported that the loss of NKX3-1 expression in TC and PCa may be due to the simultaneous downregulation of mRNA and protein expression in TGCTs and the absence of mutations11. In prostate, bladder, and kidney tumors, activation of the PI3K/Akt pathway increases the expression of Bcl-2 and XIAP, thereby increasing the survival rate of tumor cells12. This pathway also promotes the metastasis of urological cancers and leads to resistance to chemotherapy and radiotherapy13. By identifying key pathways and genes involved in KC, TC, and urothelial carcinoma, we can both advance new drug development and improve the effectiveness of current chemotherapy and immunotherapy treatments14,15.
Our current understanding of the common expression patterns and genetic architecture of urological cancers remains limited. Identifying their shared genetic structures can provide deeper insights into the complex molecular mechanisms underlying these tumors. Our study aimed to assess the causal associations and shared genetic basis of urological cancers, explore their common expression mechanisms, and provide new insights into potential genetic mechanisms and future treatment developments for urological cancers.
Results
Causal relationships among urological cancers
The overall study design is shown in Fig. 1. We conducted bidirectional Mendelian randomization (MR) to explore the potential causal effect among urological cancers and sensitivity analysis to exclude instrumental variants (IVs) with potential directional horizontal pleiotropy. The IVs were selected after evaluation based on the three assumptions (Supplementary Table 2).
GWAS genome-wide association study, SNPs single nucleotide polymorphisms, IVW inverse-variance weighted, LDSC linkage disequilibrium score regression, MR Mendelian randomization, MTAG multi-trait analysis of GWAS, CPASSOC cross-phenotype association, ρ-HESS heritability estimation from summary statistics, SMR summary-data-based Mendelian randomization, IHC immunohistochemical, IF immunofluorescence.
Overall, we observed extensive causal associations among 12 trait pairs, and PCa was identified as a risk factor for three other cancer types (Fig. 2A, Supplementary Table 3). We found a significant bidirectional causal relationship between PCa and TC (Fig. 2B, forward: OR = 1.91, 95% CI, 1.81–2.00, P = 5.41 × 10−142; Fig. 2C, reverse: OR = 3.54, 95% CI, 3.12–4.02, P = 5.83 × 10−87). In addition, PC was a risk factor for BCa and KC and showed a unidirectional causal relationship (Fig. 2A, OR = 1.18, 95% CI, 1.09–1.27, P = 7.08E-05; OR = 1.09, 95% CI, 1.01–1.17, P = 1.85 × 10−2). To exclude the bias from pleiotropy, rs877856 (TC to PCa) and rs144122633 (BCa to TC) were removed as outliers (Supplementary Table 3). In the reanalysis, all analyses revealed no pleiotropy, confirming the reliability and robustness of the results (Supplementary Table 4). With the Causal Analysis Using Summary Effect estimates (CAUSE) analysis, we revealed that PCa and TC might have a shared genetic mechanism of pathogenesis (Fig. 2D), while the prominent results of the “cause model” in PCa with BCa or KC, proved the causal associations between them (Fig. 2E, Supplementary Table 5, Supplementary Fig. 1).
A Forest plot of results from bidirectional Mendelian randomization analysis between urological cancers. The IVW method was identified as the primary analysis method. A P-value less than 0.05 was assigned as the threshold of significance. B, C Scatter plots for the effects of prostate cancer (PCa) on testicular (TC) and kidney cancer (KC). D, E Results of CAUSE analyses for the effects of PCa on TC and KC. It showed the probability that each variant acts through the sharing factor in “Sharing and Causal Model”, and the contribution of each variant to the expected log-pointwise predictive density (ELPD) test. The association between PCa and TC presented a superior fit with the “sharing model”, while a “cause model” proved to be better-fitted for the effects of PCa on KC. IVW inverse-variance weighted, OR odds ratio.
Genome-wide and local genetic correlations among urological cancers
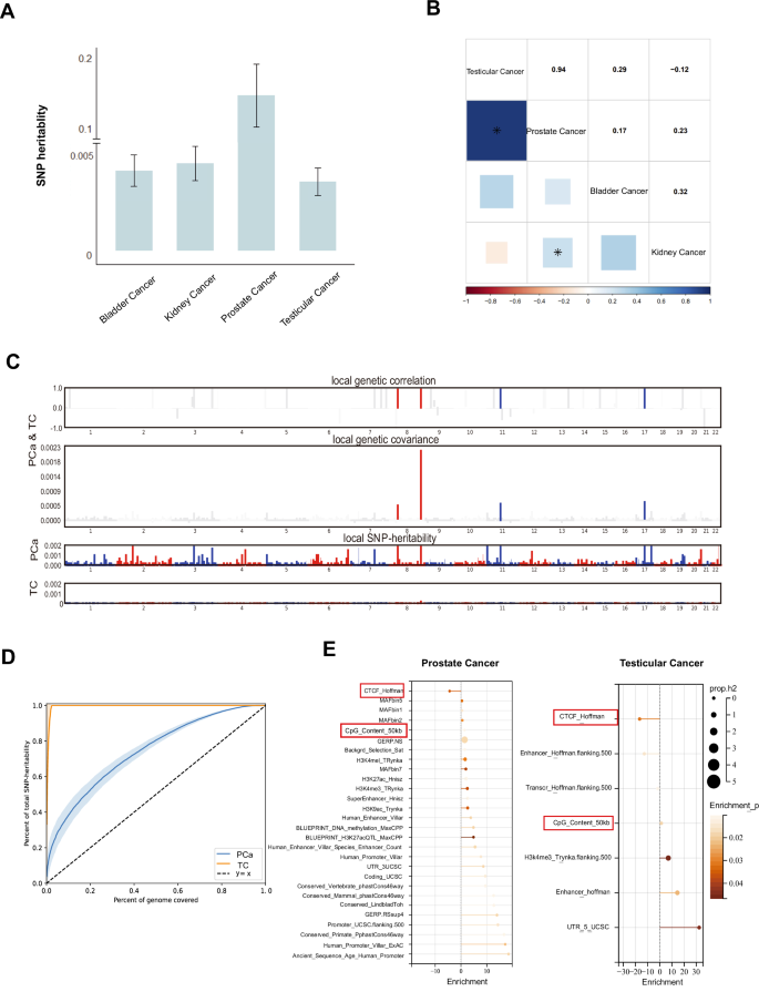
Then, we applied stratified linkage disequilibrium score regression (S-LDSC) with the baseline linkage disequilibrium (LD) model to estimate the liability-scale SNP heritability of urological cancers. The liability-scale SNP heritability estimates of urological cancers were 0.43%, 0.47%, 16.19% and 0.37% for BCa, KC, PCa, and TC, respectively (Fig. 3A, Supplementary Table 6). We then used bivariate LDSC to estimate genetic correlations to verify the results of the MR analysis. The analysis yielded two positive results, highlighting a strong genetic correlation between PCa and TC (rg = 0.94, P = 3.87 × 10−17) and a noticeable correlation between PCa and KC (rg = 0.23, P = 1.37 × 10−2) (Fig. 3B, Supplementary Table 7). The results confirmed the validity of MR analysis and provided additional insights into the correlations.
A SNP heritability estimates of four urological cancers, quantifying the proportion of phenotypic variance explained by common genetic variants. B Genetic correlation of urological cancers based on linkage disequilibrium score regression analysis. The vertical axis represents the genetic correlation estimate Rg, with red indicating a negative correlation and blue indicating a positive correlation. Asterisks represent significance (p < 0.05). C Local genetic correlations between prostate cancer (PCa) and testicular cancer (TC) based on ρ-HESS analysis, highlighting specific genomic regions with shared genetic susceptibility. D Cumulative SNP heritability explained by genomic regions of increasing coverage for PCa and TC. E Heritability enrichment for SNP functional categories of PCa and TC. CTCF_Hoffman and CpG_Content_50kb were the common functional categories for PCa and TC. The x-axis indicates the heritability enrichment scores; the y-axis indicates the functional categories.
We employed the heritability estimation from summary statistics (ρ-HESS) method to evaluate local genetic correlations across the genome between tumors. The local genetic correlation was assessed across 1703 genomic partitions, with Bonferroni corrections applied for significant regions. Analysis of polygenicity patterns revealed distinct genomic distribution characteristics: TC showed concentrated SNP contributions in specific genomic regions, indicating localized genetic architecture, whereas PCa exhibited broader SNP distribution across the genome with regional imbalance, suggesting more dispersed genetic factors (Fig. 3D). This differentiation indicates that the genetic correlation between the two diseases may be confined to specific genomic regions rather than being widespread. Following correction for multiple testing, strong local correlations were identified in four distinct regions between PCa and TC: two on chromosome 8 (P = 1.89 × 10−5, P = 9.92 × 10−28), one on chromosome 11 (P = 1.30 × 10−5), and another on chromosome 17 (P = 1.33 × 10−7) (Fig. 3C, Table 1). Moreover, statistically weak local correlations were detected only between PCa and KC in a specific genomic region (chromosome 11, P = 3.06 × 10−8) (Supplementary Table 8). Furthermore, partitioned LDSC analysis identified 28 and 7 functional categories for PCa and TC, respectively (Supplementary Table 9). Among them, CTCF_Hoffman and CpG_Content_50kb were the common functional categories significantly associated with both PCa and TC, suggesting their potential interactive roles in epigenetic regulation and chromatin organization (Fig. 3E).
Tissue-level SNP heritability enrichment in PCa and TC
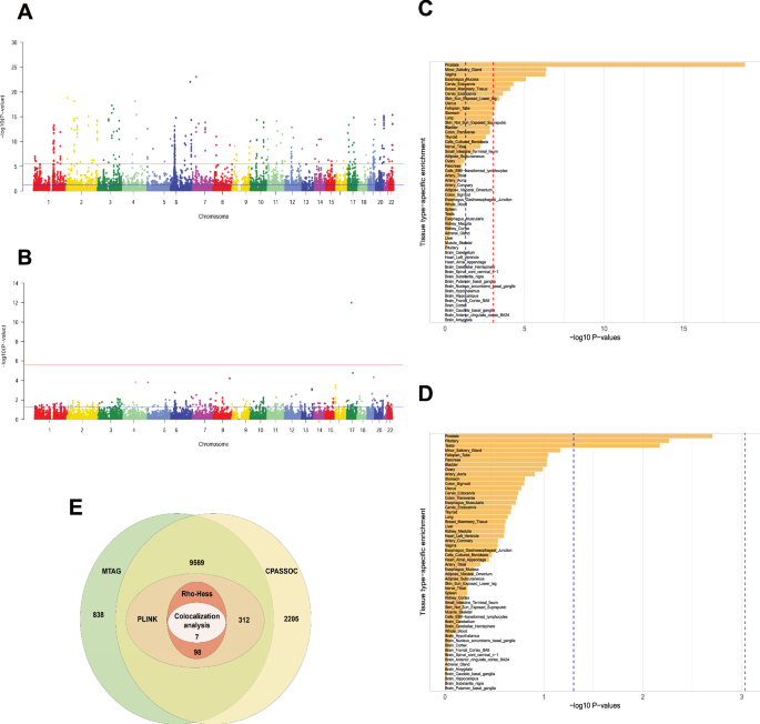
We used Multi-marker Analysis of GenoMic Annotation (MAGMA) to evaluate tissue-level enrichment of SNP heritability for PCa and TC via Genotype-Tissue Expression (GTEx) data for 54 tissues (Supplementary Table 10). Our approach included gene-level correlation analysis and enrichment analysis, which revealed several genes significantly associated with both PCa and TC. By conducting a gene-level analysis of SNPs near tissue-specific genes and their association with diseases, we identified significant associations between specific genes and corresponding cancers. The PCa-associated genes are distributed in several chromosomes (Fig. 4A), while TC-associated genes are specifically in chromosome 17 (Fig. 4B), allowing us to pinpoint the genetic influences within these genomic regions. With respect to PCa, we identified significant SNP heritability enrichment in ten tissues, including the prostate, minor salivary gland, and vagina (Fig. 4C). Additionally, we noted that TC heritability was marginally significant in tissues such as the prostate, pituitary, and testis (Fig. 4D). Thus, prostate is the common tissue that significant SNP heritability enrichment was found for both PCa and TC.
A, B Manhattan plot of genome-wide gene enrichment analysis for PCa and TC in Multi-marker analysis of GenoMic annotation (MAGMA). C, D Tissue-specific gene expression analysis of genes implicated in PCa and TC based on MAGMA. The prostate tissue is a tissue with heritability enrichment shared by PCa and TC. The red line is used to distinguish significant tissues (P = 0.05/54), whereas the blue line is used to distinguish approximately significant tissues (P = 0.05). E Venn diagram of shared risk SNPs between PCa and TC.
Identification of shared risk SNPs for PCa and TC
To discern the genetic loci shared between PCa and TC, we conducted two complementary cross-trait meta-analyses using multi-trait analysis of GWAS (MTAG) and cross-phenotype association (CPASSOC) (Supplementary Tables 11 and 12). Subsequent SNP refinement was achieved via PLINK 1.9 for clumping, setting stringent criteria to ensure SNP independence (Supplementary Table 13). Novel loci were designated for independent SNPs without LD. Through targeted screening of regions highlighted by ρ-HESS analysis (Supplementary Table 8), we pinpointed 103 novel, genome-wide significant independent risk SNPs between PCa and TC, with 7 SNPs supported by colocalization evidence (Fig. 4E, Supplementary Table 14).
Further colocalization analysis was conducted to determine whether the genetic variants influencing both PCa and TC were identical or distinct (Supplementary Table 15). Among the 103 novel loci screened in the cross-trait meta-analysis, 7 (rs11774063, rs11135766, rs77102566, rs10448067, rs907587, rs7005539, and rs10099421) demonstrated colocalization at the candidate causal SNPs, with high posterior probabilities (PPH4 > 0.95, Table 2). These SNPs with positive outcomes corresponded to the genes NKX3-1 and SLC25A37.
Identification of shared functional genes for PCa and TC
Summary-data-based Mendelian randomization (SMR) was adopted to identify functional genes connecting PCa and TC, with a focus on genes specific to prostate tissue. Our analysis revealed 347 and 77 genome-wide significant genes associated with PCa and TC, respectively, that successfully passed the heterogeneity in dependent instruments (HEIDI) outlier test (Fig. 5A, B, Supplementary Tables 16 and 17). Moreover, we discovered 16 genes shared between PCa and TC, which were confirmed after adjustments with the Bonferroni and HEIDI tests (Fig. 5C, Supplementary Table 18). These shared genes reflect potential regulatory pathways linking genetic variants to risk for both PCa and TC.
A, B Manhattan plot of SMR results for PCa and TC in prostate tissue. Each point represents a gene, with the x-axis indicating the genomic position and the y-axis showing the −log₁₀ (P-value). C Venn diagram illustrating the overlap of SMR-identified risk genes between PCa and TC. D Differential gene expression analysis of 14 risk genes among tumor and normal tissues for PCa and TC from the TCGA database. 2 of these 16 risk genes lacked available data in the TCGA and were excluded from the analysis. The y-axis indicates normalized expression abundance (Z-score). *P < 0.05, **P < 0.01, ***P < 0.001, ****P < 0.0001.
High CHMP4C expression has prognostic value in both PCa and TC
For the filtered genes, we first compared their expression among normal and tumor tissues for the prostate and testis, and two undefined genes were excluded. In both organs, CHMP4C, RAB29, and HLA-DQA1 showed higher expression in tumor tissues than in normal tissues (all P < 0.05), whereas CCHCR1, FAM118A, PPP1R14A, TMEM180, and TMEM204 tended to be lower in tumor tissues (Fig. 5D).
An integrative analysis of two single-cell transcriptome datasets (GSE137829 and GSE261811) enabled the resolution of gene expression at the cellular level in PCa and TC (Fig. 6A, Supplementary Fig. 2). CHMP4C was specifically expressed at high levels in a small subpopulation of epithelial cells in TC, whereas in PCa, high CHMP4C expression was a prominent feature of malignant cells (Fig. 6B). In contrast, HLA-DQA1 was predominantly expressed in macrophages in TC and myeloid cell populations in PCa, with minimal expression in malignant epithelial cells in both cancers (Fig. 6C). Similarly, RAB29 was enriched in T cells in TC and epithelial cells in PCa but was expressed at low levels in malignant cells in both cancer types (Fig. 6D).
A For prostate cancer (left) and testicular cancer (right), UMAP and t-SNE dimensional reduction analysis reveal different cell subpopulations. B Single-cell expression localization of genes of CHMP4C. C Single-cell expression localization of genes of HLA-DQA1. D Single-cell expression localization of genes of RAB29. The upper and lower plots correspond to the single-cell expression distribution in prostate cancer and testicular cancer, respectively. The color gradient reflects gene expression levels (blue for low, green for high). UMAP, uniform manifold approximation and projection; t-SNE, t-distributed stochastic neighbor embedding. For PCa, dimensionality reduction was used with UMAP; for TC, t-SNE was chosen for a better fit.
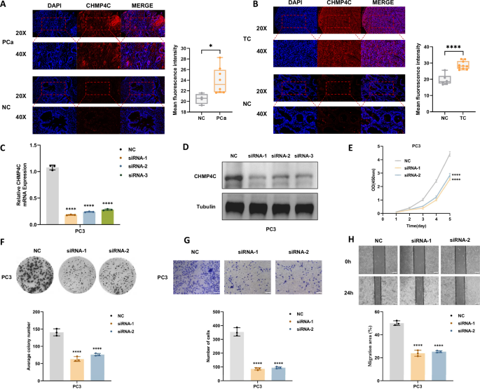
To further assess the clinical significance of these genes, survival analysis was employed. Among the 16 genes, only CHMP4C was significantly associated with survival outcomes in both PCa and TC patients (Supplementary Fig. 3). Specifically, in subsequent analyses, we observed that the expression level of CHMP4C was positively correlated with advanced PCa stages (Fig. 7A), including according to the Gleason score, T stage, and N stage. Similarly, it was correlated with the overall stage and M stage of TC patients (Fig. 7C). In addition, a high level of CHMP4C predicted a poor prognosis in both PCa (TCGA-PRAD: P = 0.047; DKFZ: P = 0.059; GSE21034: P = 0.029; Fig. 7B) and TC patients (TCGA-TGCT: P = 0.045; Fig. 7D). With the results of immunohistochemical (IHC) staining from the Human Protein Atlas (HPA), using the CHMP4C antibody HPA023799, we observed elevated CHMP4C protein levels in both PCa and TC tumor tissues, especially in the cytoplasm (Fig. 7E). Immunofluorescence staining was used to explore the gene expression and spatial pattern of CHMP4C between tumor and adjacent noncancerous tissues. CHMP4C was more highly expressed in both PC and TC tissues than in normal tissues (Fig. 8A, B, Supplementary Figs. 4 and 5).
A Expression of CHMP4C in PCa patients at different histological stages. The y-axis indicates normalized expression abundance (Z-score). B Opposite prognosis of PCa patients with low and high CHMP4C expression. C Expression of CHMP4C in TC patients with different histological stages. The y-axis indicates normalized expression abundance (Z-score). D Opposite prognosis of TC patients with low and high CHMP4C expression. E Protein level of CHMP4C in tumor and normal tissues of the prostate and testis.
A, B The high expression of CHMP4C in PCa and TC compared to normal tissues in immunofluorescence staining. C, D The knockdown efficiency of the CHMP4C gene in human prostate cancer cell line PC-3 following siRNA transfection through qRT-PCR and western blot assays. siRNA-1 and siRNA-2 were chosen for subsequent assays due to their strongest inhibitory effects. E–H Results for cell proliferation, colony formation, Transwell invasion, and wound healing assays in PC-3 cells and PC-3 cells transfected with CHMP4C-specific siRNAs. *P < 0.05, **P < 0.01, ***P < 0.001, ****P < 0.0001. OD: optical density; qRT-PCR: quantitative reverse transcription polymerase chain reaction.
CHMP4C knockdown inhibits the proliferation, colony formation, invasion, and migration of PC-3 cells
To elucidate the role of CHMP4C in PCa, PC-3 cells were transfected with three different CHMP4C-targeted siRNAs. Both qRT‒PCR and Western blot assays demonstrated significant suppression of CHMP4C expression at the mRNA and protein levels by siRNAs, with siRNA-1 and siRNA-2 showing the strongest inhibitory effects (Fig. 8C, D, Supplementary Fig. 6). These two siRNAs were chosen for subsequent functional assays.
The results of the cell proliferation assay indicated that reducing CHMP4C expression markedly impaired the proliferative ability of PC-3 cells compared with that in the negative control group (Fig. 8E). The results of the colony formation assay further supported these findings, revealing a significant decrease in the number and size of colonies following CHMP4C knockdown (Fig. 8F, Supplementary Fig. 7). In the Transwell invasion assay, CHMP4C silencing substantially decreased the number of PC-3 cells that penetrated the Matrigel-coated chamber membrane (Fig. 8G, Supplementary Fig. 8). Similarly, the results of the wound healing assay revealed a pronounced reduction in migratory capacity, with the wound closure area at 24 h being considerably smaller in cells treated with siRNA-1 and siRNA-2 than in control group (Fig. 8H, Supplementary Fig. 9). Collectively, these findings suggest that CHMP4C enhances the proliferation, colony formation, invasion, and migration of PC-3 PCa cells, whereas its downregulation effectively suppresses these malignant properties.
Discussion
This study represents the first systematic genome-wide cross-trait analysis to assess the causal associations and shared genetic basis of urological cancers and to further explore the shared genetic comorbidity between PCa and TC. Seven pleiotropic loci were identified through cross-trait meta-analysis, and 16 risk genes were identified through SMR and colocalization analyses. CHMP4C overexpression is a risk factor for a poor prognosis in patients with PCa and TC and is connected with a tumor-promoting role via proliferation, invasion, and migration.
We observed strong causal relationships among urological cancers, with prostate cancer identified as a risk factor for three other types. Previous studies have suggested that a second primary malignancy may appear after primary urological cancer7. Compared with controls, men who receive radiation therapy (external-beam radiation therapy) have shown a long-term increase in the risk of bladder cancer6,16, and radiotherapy is among the important therapies for prostate cancer17,18. Notably, prostate and testicular cancers exhibit a significant bidirectional causal relationship, which is consistent with previous studies showing that testicular cancer survivors may suffer an increased risk of high-grade prostate cancer5. Our analysis validates these previous research findings and indicates that there is a significant correlation between PCa and KC that increases the risk of cancer, supporting and extending our initial MR analyses.
Our study not only establishes a genetic link between PCa and TC through genome-wide and local genetic correlation analyses but also highlights the specific genomic regions that might be correlated with both cancers. The CAUSE analysis highlighted the “sharing model” for the superior fit with the association between PCa and TC. These findings also suggest a potential shared genetic mechanism underlying these two malignancies. In particular, the identification of four genomic regions correlated with both PCa and TC underscores the possibility that common pathways are involved in tumorigenesis. These findings raise questions about the specific roles these genes might play in the regulation of hormonal pathways, cell cycle progression, or DNA repair mechanisms, all of which are crucial in cancer development. Interestingly, while significant localized genetic correlations between PCa and KC were not observed, suggesting that their genetic overlaps might be more diffuse, this points to a complex genomic landscape influencing these cancers. This emphasizes the need for more comprehensive genomic studies that could uncover subtler genetic interactions across a wider spectrum of cancer types. From our cross-trait meta-analysis, we pinpointed 417 SNPs, with 103 situated in crucial genomic regions. Further colocalization analysis revealed seven SNPs across independent regions, underscoring their potential role in both PCa and TC. These findings suggest that these genes might have dual functions in tumorigenesis, meriting further investigation into their biological roles in these cancers.
Notably, all seven SNPs showed consistent directions of influence between the cross-trait genome-wide association study (GWAS) meta-analysis and colocalization analysis19. NKX3-1 and SLC25A37, the genes nearest to these 7 SNPs, have been widely reported to be involved in the pathogenesis of cancer. The expression of the NKX3-1 gene is often lost in testicular and prostate cancer11. These results indicate that these SNPs play a role in regulating the pathways shared between prostate cancer and testicular cancer.
Moreover, using the GTEx dataset, we investigated the functional enrichment of genes across multiple tissues. Rigorous filtering ultimately pinpointed significant SNP heritability enrichment in prostate tissue for PCa and TC. This may suggest that susceptibility to prostate and testicular cancers is concentrated in the prostate region and closely associated with structural anomalies. This association may be linked to the shared developmental origins of the prostate and testicles during embryogenesis. Studies indicate that the anatomical and functional proximities of these organs during early development may lead to common vulnerabilities to oncogenic processes20,21. Furthermore, the involvement of key shared genes and signaling pathways, such as those related to hormone regulation and cellular growth control, highlights a potentially critical intersection in the etiology of these cancers22. These findings prompt a deeper investigation into how developmental biology and genetic predispositions contribute to the pathogenesis of urological cancers, suggesting that targeted therapies might need to address these foundational aspects.
We localized the genetic commonality between prostate and testicular cancers to prostate tissue and identified 16 shared risk genes and potential functional genes for both phenotypes. CHMP4C is a key regulator of the formation of multivesicular bodies (MVBs) and is involved in intracellular transport and degradation. High CHMP4C expression may increase tumor cell proliferation, affect the cell cycle and apoptosis, and enable cancer cells to evade immune surveillance, thereby promoting tumor progression23. The overexpression of CHMP4C is associated with a poor prognosis in patients with ovarian carcinoma and osteosarcoma24,25. Increased CHMP4C expression in urinary extracellular vesicles is also associated with increased Gleason scores in PCa patients26. Additionally, we found that high CHMP4C expression is positively correlated with advanced tumor stage in both PCa and TC and is a predictor of a poor prognosis. In clinical practice, patients who are diagnosed with PCa and undergo radical prostatectomy are typically administered androgen deprivation therapy (ADT) after surgery. ADT options include orchiectomy or ADT medicines (which preserve the testicles)27. Our study offers supplementary evidence to inform the selection of ADT modalities, especially for PCa patients with high CHMP4C expression. This line of inquiry, pending validation through further well-designed clinical investigations, may contribute to optimizing therapeutic decision-making in clinical practice.
Some studies have shown that DHX36 enhances OAS2 expression, which helps suppress aggressive traits in testicular cancer cells28. In prostate cancer, HOTAIRM1 promotes tumor growth via the Wnt pathway, whereas PPP1R14A is linked to increased cancer risk29,30. Additionally, RGS17, which is often overexpressed in tumors, facilitates cell proliferation through cAMP signaling31,32. These genes play crucial roles in the pathogenesis of both prostate and testicular cancers within their respective comorbidities and warrant further investigation into their impact on disease mechanisms. Moreover, the functions of the other genes among the 16 shared risk genes remain poorly understood but may play significant roles in comorbidities, necessitating further research.
Our study has several limitations. First, the BCa and KC datasets might have patient overlap, as both utilize samples from the Finnish database R9. Concurrently, the findings of our study are based on individuals of European descent, which may limit the generalizability of our results to other populations. These include local genetic correlation assessments (ρ-HESS) and genome-wide genetic correlation estimates (LDSC), which rely on LD patterns specific to the European reference panel. Future studies incorporating diverse ethnic cohorts are therefore warranted. Second, there is a significant imbalance in sample sizes across the urological cancer datasets, with the sample size for PCa far exceeding those for BCa, TC, and KC. Despite the application of MR sensitivity analyses, LDSC, and functional validation to mitigate potential biases, this discrepancy may still affect the precision of genetic effect estimates, particularly for detecting weak associations in the smaller cohorts. Third, in specific bidirectional MR analyses where the strict genome-wide significance threshold (p < 5 × 10−8) yielded no eligible SNPs, we moderately relaxed the threshold to p < 5 × 10−5 to enable feasible analysis. Although F-statistics confirmed sufficient instrument strength, this relaxation might introduce weak instruments, which could introduce uncertainty into causal inference. Fourth, the SMR results primarily reflect putative regulatory correlations between gene expression and genetic risk rather than definitive evidence of causal roles in tumor initiation or progression. Alternative explanations, such as pleiotropy, cannot be fully ruled out. Fifth, the results of the colocalization analyses may be subject to resolution limitations inherent to GWAS and eQTL datasets. These datasets capture associations at the level of genomic regions. In high-LD regions, this correlation can lead colocalization signals to reflect linked variants rather than true biological sharing of a single causal variant, potentially misinterpreting coincidental LD as evidence of shared genetic architecture between traits. Finally, despite the identification of high CHMP4C expression as a risk factor for both PCa and TC using real-world IF-based samples, the results of functional experiments were validated only in human prostate cancer cell lines. Future studies are warranted to elucidate in-depth mechanistic interactions between PCa and TC.
Our research revealed complex causal relationships and genetic correlations among urological cancers, particularly PCa and TC. We identified 7 pleiotropic risk SNPs and 16 genes common to both conditions, suggesting the presence of shared genetic mechanisms. CHMP4C is a co-risk factor for both PCa and TC, providing novel insight for the clinical management of these patients.
Methods
Study design
We explored causal associations between urological cancers through MR analysis. We estimated global genetic correlations via LDSC analysis, and ρ-HESS was used to identify local SNP heritability and genetic covariance. We subsequently performed cross-trait meta-analysis and colocalization analysis to identify shared loci. We conducted MAGMA to explore tissue-specific heritability enrichment, and SMR was employed to identify shared risk genes. Single-cell analysis was subsequently performed to determine the expression patterns at the single-cell level. We also evaluated the expression and prognostic value of shared functional genes to assess their clinical relevance. To validate the role of the identified risk genes, functional experiments were conducted to verify their biological functions.
Summary statistics of the genome-wide association study
We obtained summary statistics from a GWAS for primary urological tumors of PCa from the PRACTICAL Consortium33, BCa and KC from the FinnGen Consortium34, and TC from the UK Biobank. The detailed sample size information of these datasets is as follows: PCa (79,148 cases; N = 140,254), BCa (2053 cases; N = 289,190), TC (2981 cases; N = 404,769), and KC (2223 cases; N = 289,360) (Supplementary Table 1). To address potential issues arising from the observed differences in sample size distribution across the datasets, we implemented a series of rigorous data processing and analytical strategies. In terms of data filtering, we excluded SNPs with minor allele frequencies less than 1% and removed those with duplicate or missing identification to ensure data quality for subsequent analyses. Each dataset was imputed via the 1000 Genomes European panel to enhance comparability. GTEx is a public data resource for determining gene expression in 54 non-diseased human primary tissues35. For the subsequent MAGMA, we obtained the cis-eQTL summary data from the GTEx project v8 data to assess tissue-specific gene expression36.
Mendelian randomization
To examine evidence for potential causal relationships among urological cancers, we conducted instrumental variable analysis via bidirectional Mendelian randomization analysis with the R package “TwoSampleMR”, which includes four MR methods: MR‒Egger, inverse-variance weighting (IVW), weighted median, and weighted mode. We used IVW as the primary MR analysis, providing a high-powered estimate by regressing the outcome effect coefficient on the exposure effect coefficient37. Our IV selection adheres to three fundamental assumptions essential for valid MR analyses: (a) the instrumental variables are highly correlated with the exposures (correlation assumption); (b) the genetic variants employed are independent and unrelated to potentially confounding phenotypes (independence assumption); and (c) the instrumental variants cannot directly influence the outcome except through the identified exposure pathway (exclusion restriction assumption)38. To validate whether the relationship between the two conditions was causal or driven by shared factors, we performed CAUSE analysis, which is a Mendelian randomization method that accounts for horizontal pleiotropy to reduce false positives and support robust inference39.
For SNP selection, our primary analyses applied a strict genome-wide significance threshold (p < 5 × 10−8). Only in specific bidirectional MR analyses where this threshold yielded no eligible SNPs did we moderately relax the threshold to p < 5 × 10−5 to enable feasible analysis; all other analyses retained the stringent cut-off. We strictly controlled the number and quality of SNPs: linkage disequilibrium checks (R² < 0.001; 10,000 kb window, based on the 1000 Genome Project European population) ensured SNP independence, and the number of SNPs used in each analysis is detailed in the supplementary materials. Additionally, we calculated F-statistics for all instrument sets to assess instrument strength, with all values exceeding 10, confirming sufficient strength to ensure the validity of causal inference even with the relaxed threshold. We performed a sensitivity analysis, including pleiotropy tests and heterogeneity tests. MR‒Egger regression was used to assess whether the intercept term significantly differed from zero and to measure directional pleiotropy40. Heterogeneity was assessed by Cochran’s Q statistic41.
Linkage disequilibrium score regression
LDSC is a powerful statistical method that enables the quantification of SNP heritability for individual traits and genetic correlations between multiple traits by leveraging LD patterns across the genome. We employed LDSC to estimate the heritability of a single trait or the genetic correlations among urological cancers42, with a significance threshold of P < 0.05. Based on the precomputed LD scores of the 1000 Genomes Project, which were calculated for SNPs in the HapMap 3 SNP set, we removed SNPs that did not match the reference panel (MAF ≤ 0.01 or INFO score ≤ 0.9) and reformatted the new GWAS summary statistics43,44. Notably, considering the potential population overlap between the GWAS datasets used in our study, we conducted LDSC with a constrained intercept during the estimation of genetic correlations. We estimated single-trait SNP heritability for PCa and TC via S-LDSC with the baseline-LD model.
Heritability estimation from summary statistics
The local genetic correlation analyses offer higher resolution by focusing on specific genomic regions. We applied ρ-HESS to evaluate the local genetic correlation between urological cancers. The analysis was conducted across 1703 genomic regions, which were defined as approximately LD-independent loci based on patterns of linkage disequilibrium, with an average size of nearly 1.5 megabase (Mb)45,46. This partitioning into LD-independent regions minimizes the correlation between adjacent regions, ensuring that each region is analyzed as an independent unit. Based on the 1000 Genomes Project Europeans (GRCh37/hg19) dataset, we estimated the local SNP heritability within each trait and the genetic covariance between traits. The local single-trait SNP heritability and local cross-trait genetic covariance estimates were then used to calculate the local genetic correlations, which quantify the strength and direction of the genetic relationship between the two traits within that specific genomic segment47. To account for the multiple testing inherent in analyzing 1703 regions, we applied Bonferroni correction to adjust the significance threshold, resulting in a corrected P-value threshold of 0.05/1703.
Multi-marker analysis of GenoMic annotation
We conducted tissue-specific heritability enrichment and gene-set enrichment analyses via MAGMA48. For gene-level association analyses, we utilized GWAS summary data to aggregate SNP-level associations into gene-level statistics. This approach treats SNPs as markers for their corresponding genes, effectively converting SNP-level data into a gene-level representation. For gene-set enrichment analysis, we leveraged the FUMA gene set, allowing us to identify which biological pathways are significantly enriched for genes associated with urological cancer traits. To investigate the tissue specificity of the genetic associations, we performed MAGMA gene property analysis, which tests the correlation between disease–gene associations and tissue-specific gene expression profiles. This analysis helps identify tissues in which the associated genes are preferentially expressed, providing clues about the cell types or organs where the genetic effects are likely to be exerted. The tissue-specific gene expression data used for this analysis were derived from GTEx v8, which covers 54 different human tissues.
Cross-trait meta-analysis
To identify shared risk SNPs in PCa and TC, we conducted the MTAG49. MTAG uses GWAS summary statistics from multiple traits through a generalized inverse-variance weighted meta-analysis, which enhances statistical power (facilitating the detection of weak genetic associations) while reducing false positives50,51. To ensure the reliability of our results and address potential sample overlap, we calculated the maximum false discovery rate (max FDR), which provides an upper limit for the proportion of false positives. To investigate whether the assumptions of equal SNP heritability for each trait would be violated and whether perfect genetic covariance between traits would bias our MTAG results, we conducted CPASSOC analysis as a sensitivity analysis52. SNPs meeting a significance threshold of P < 5 × 10−8 in both methods were combined, and LD clumping was subsequently performed in PLINK (1.9) to obtain the independent SNPs most significantly associated with each phenotype53. Novel loci were defined as those independent SNPs that were not in linkage disequilibrium (LD r2 > 0.2 within a 1000 kb window).
Colocalization analysis
To rigorously examine the similar genetic backgrounds shared between PCa and TC, we performed colocalization analyses via cross-trait GWAS to identify whether the shared genetic variants contributed simultaneously to both traits, either through common SNPs or through distinct SNPs that were closely located within the same genomic regions. We employed the “coloc.abf” function from the Coloc package in R, which uses a Bayesian framework to assess the likelihood of shared causal variants between two traits54. This method computes posterior probabilities for five mutually exclusive hypotheses about the relationship between the traits at specific loci: H0 (no association with either trait), H1 and H2 (association with only one of the traits), H3 (association with both traits via distinct SNPs), and H4 (association with both traits via a shared SNP). The input data consisted of summary statistics for SNPs within a 1.0 Mb window around each index SNP identified in the meta-analysis. A locus was considered to show strong evidence of sharing a single causal variant between PCa and TC if the posterior probability of H4 (PPH4) exceeded 0.95. This high threshold minimizes the risk of false positives, ensuring that we only prioritize loci where the evidence for a shared causal SNP is compelling.
Summary-data-based Mendelian randomization
To explore the potential causal relationships between gene expression and phenotypes, we utilized the SMR approach, disease-related data (GWAS summary statistics), and gene expression data (from expression quantitative trait loci (eQTL) studies). SMR was employed to identify genes associated with PCa and TC within prostate tissue—a tissue with significant heritability enrichment in both PCa and TC, as shown by MAGMA55. To distinguish pleiotropic or causal effects from linkages in these associations, the HEIDI test was applied to confirm the robustness of the causal inference by excluding potential linkage effects56.
Bioinformatic analysis of risk genes
To further evaluate the expression and prognostic value of shared functional genes, we employed two online websites, BEST (https://rookieutopia.hiplot.com.cn/app_direct/BEST/) and Spark (https://grswsci.top/)57. We compared the expression profiles between normal and tumor samples from the prostate and testis for the source data from the TCGA and GTEx databases.
We downloaded PCa scRNA sequencing (scRNA-seq) data GSE137829 and TC scRNA-seq data GSE261811 from the GEO database. Objects were constructed using Seurat R package, and cells were filtered on the basis of the following thresholds: number of features between 300 and 5000, mitochondrial gene proportion less than 10%, erythrocyte read percentage less than 3%, unique molecular identifier (UMI) count greater than 1000, and exclusion of the top 3% of cells with the highest UMI counts58. The top 3000 genes with high coefficients of variation among cells were extracted as input for principal component analysis. The first 13 principal components determined by cell clustering were used for subsequent analysis. The Harmony R package was applied for batch effect correction to eliminate interference from technical variation between datasets59. After the clustering results were adjusted, tumor cell subpopulations were identified with a resolution of 0.5, followed by uniform manifold approximation and projection (UMAP) and t-distributed stochastic neighbor embedding (t-SNE) for cell cluster classification and screening of marker genes for each cluster. The top 30 marker genes (by logFC) for each cluster were selected, and cell types were determined by comparison with the CellMarker database60. Finally, the expression of key genes in different cell subpopulations was visualized.
To validate the consistency of our findings and ensure that the expression trends observed in TCGA/GTEx were reproducible in external datasets, we extended the analysis to two independent PCa cohorts: GSE21034 (a public dataset from the Gene Expression Omnibus, GEO, https://www.ncbi.nlm.nih.gov/geo/query/acc.cgi?acc=GSE21034) and DKFZ2018 (cBioPortal, https://www.cbioportal.org/)61,62. Survival analysis was performed using the Kaplan‒Meier method to estimate survival curves, and the log-rank test was applied to compare differences between groups based on the GEPIA website (http://gepia.cancer-pku.cn). For protein-level validation, we referenced the Human Protein Atlas (https://www.proteinatlas.org/), a comprehensive resource containing IHC staining data for proteins across human tissues. We retrieved IHC images specific to the target genes in prostate and testicular tissues (both normal and tumor) to visualize their protein expression patterns, selecting representative images that highlight key differences in staining intensity or cellular localization between normal and disease states.
Immunofluorescence staining
PCa tissues, TC tissues, and adjacent normal controls were obtained from our own institute, with approval by the Clinical Research Ethics Committee of the First Affiliated Hospital of Anhui Medical University (Ethic number of PJ 2025-05-17). All study involving human experiments was informed written consent from all participants and in accordance with the Helsinki Declaration of Ethics Principles for Medical Research. Immunofluorescence staining was performed on paraffin-embedded sections following a standardized protocol: sections were first dewaxed in xylene and rehydrated through a graded ethanol series. Antigen retrieval was carried out using an EDTA-containing solution, after which endogenous peroxidase activity was quenched. Sections were incubated with anti-CHMP4C antibody at 4 °C overnight. The following day, sections were incubated with appropriate secondary antibodies for 2 h at room temperature in the dark. Nuclear counterstaining was performed using DAPI (4′,6-diamidino-2-phenylindole). Imaging of the stained sections was finally conducted.
Cell culture and transfection
The human PCa cell line PC-3 was acquired from the Shanghai Cell Bank (Shanghai, China) and maintained in RPMI 1640 medium supplemented with 10% fetal bovine serum (FBS), 1% L-glutamine, and 1% penicillin‒streptomycin (all obtained from Gibco®, Shanghai, China). The cells were cultured at 37 °C in a humidified atmosphere containing 5% CO₂.
Three siRNAs specifically targeting CHMP4C were designed and synthesized by GenePharma (Shanghai, China), and the sequences are detailed in Supplementary Table 19. PC-3 cells were transfected using Lipofectamine 3000 Reagent (Invitrogen, USA). At 48 h post-transfection, the knockdown efficiency was evaluated by quantifying CHMP4C mRNA and protein expression via quantitative real-time PCR (qRT‒PCR) and Western blotting, respectively. The detailed methods followed our previously published protocols63,64,65. The sequences of the primers used for qRT‒PCR are provided in Supplementary Table 19. Western blotting was performed with a polyclonal anti-CHMP4C antibody (Cat. 16256-1-AP, Proteintech, USA) and a rabbit anti-tubulin polyclonal antibody (Cat. 10068-1-AP, Proteintech, USA).
Cell proliferation, invasion, and migration assays
PC-3 cells transfected with CHMP4C-targeting or negative control (NC) siRNAs were seeded into 96-well plates at a density of 2000 cells per well. Cell proliferation was assessed at 0, 24, 48, 72, and 96 h after transfection by the addition of CCK-8 reagent (Dojindo, Japan). After 2 h of incubation, the optical density (OD) was measured at a wavelength of 450 nm. Transfected PC-3 cells were plated in 6-well plates at 500 cells per well and cultured for 10–14 days. Colonies were fixed with 4% paraformaldehyde, stained with crystal violet, and subsequently counted and measured. Matrigel-coated Transwell chambers (Corning, USA) were used to evaluate cell invasion. A suspension containing 1 × 104 transfected cells in serum-free medium was placed in the upper chamber, while medium supplemented with 10% FBS was added to the lower chamber. After 24 h, noninvading cells on the upper membrane surface were removed. Invaded cells in the lower chamber were counted under a microscope. When transfected PC-3 cells reached approximately 90% confluence, a straight scratch was made using a sterile pipette tip. Following PBS washes to remove cell debris, the cells were cultured in serum-free medium, and images of the wound area were taken at 0 and 24 h. The degree of wound closure was analyzed by measuring the scratch width with ImageJ software to assess migration.
Data availability
GWAS summary statistics for urological cancers were available from the PRACTICAL Consortium, FinnGen Consortium, and UK Biobank. Cis-eQTL data for tissue-specific expression analysis were obtained from GTEx v8. The RNA sequencing data for normal and tumor samples were extracted from TCGA, GEO, cBioPortal, and GTEx databases; the scRNA sequencing data were sourced from the GEO database. Detailed information was presented in Supplementary Table 1.
Code availability
LDSC: https://github.com/bulik/ldsc, PLINK: https://www.cog-genomics.org/plink/1.9/index, MTAG: https://github.com/JonJala/mtag, CPASSOC: http://hal.case.edu/~xxz10/zhu-web/, TwoSampleMR: https://mrcieu.github.io/TwoSampleMR/, ρ-HESS: https://github.com/huwenboshi/hess, MAGMA: https://ctg.cncr.nl/software/magma, Colocalization: https://github.com/chr1swallace/coloc/, SMR: https://yanglab.westlake.edu.cn/software/smr/#SMR&HEIDIanalysis, GCTA: https://yanglab.westlake.edu.cn/software/gcta/#Overview.
References
Montironi, R. & Cimadamore, A. Tumors of the urinary system and male genital organs: 2022 World Health Organization Classification and Multidisciplinarity. Eur. Urol. 82, 483–486 (2022).
Bray, F. et al. Global cancer statistics 2022: GLOBOCAN estimates of incidence and mortality worldwide for 36 cancers in 185 countries. CA Cancer J. Clin. 74, 229–263 (2024).
Xia, C. et al. Cancer statistics in China and United States, 2022: profiles, trends, and determinants. Chin. Med. J. 135, 584–590 (2022).
Foreman, K. J. et al. Forecasting life expectancy, years of life lost, and all-cause and cause-specific mortality for 250 causes of death: reference and alternative scenarios for 2016-40 for 195 countries and territories. Lancet 392, 2052–2090 (2018).
Zhang, H. et al. Increased risk of high-grade prostate cancer among testicular cancer survivors. PLoS ONE 17, e0263573 (2022).
Chattopadhyay, S. et al. Prostate cancer survivors: Risk and mortality in second primary cancers. Cancer Med. 7, 5752–5759 (2018).
Davis, E. J. et al. Risk of second primary tumors in men diagnosed with prostate cancer: a population-based cohort study. Cancer 120, 2735–2741 (2014).
Bagshaw, H. P. et al. Assessment of second primary cancer risk among men receiving primary radiotherapy vs surgery for the treatment of prostate cancer. JAMA Netw. Open 5, e2223025 (2022).
Witjes, J. A. et al. European Association of Urology Guidelines on Muscle-invasive and Metastatic Bladder Cancer: Summary of the 2020 Guidelines. Eur. Urol. 79, 82–104 (2021).
Jones, P. A. & Baylin, S. B. The fundamental role of epigenetic events in cancer. Nat. Rev. Genet. 3, 415–428 (2002).
Lind, G. E. et al. The loss of NKX3.1 expression in testicular–and prostate–cancers is not caused by promoter hypermethylation. Mol. Cancer 4, 8 (2005).
Rezaei, S. et al. PI3K/Akt signaling in urological cancers: Tumorigenesis function, therapeutic potential, and therapy response regulation. Eur. J. Pharmacol. 955, 175909 (2023).
Li, D. et al. Natural products and derivatives in renal, urothelial and testicular cancers: Targeting signaling pathways and therapeutic potential. Phytomedicine 127, 155503 (2024).
Light, A. et al. The genetic landscapes of urological cancers and their clinical implications in the era of high-throughput genome analysis. BJU Int. 126, 26–54 (2020).
Varol, N., Konac, E. & Bilen, C. Y. Does Wnt/β-catenin pathway contribute to the stability of DNMT1 expression in urological cancer cell lines?. Exp. Biol. Med. 240, 624–630 (2015).
Tiruye, T. et al. Risk of secondary malignancy following radiation therapy for prostate cancer. Sci. Rep. 13, 20083 (2023).
Lo Greco, M. C. et al. Hypofractionated radiotherapy in localized, low-intermediate-risk prostate cancer: current and future prospectives. Medicina 19, 1144 (2023).
Podder, T. K., Fredman, E. T. & Ellis, R. J. Advances in radiotherapy for prostate cancer treatment. Adv. Exp. Med. Biol. 1096, 31–47 (2018).
Mitchell, K. A. & Williams, H. Emerging genomic biomarkers for improving kidney, prostate, and bladder cancer health disparities outcomes. Urol. Oncol. 40, 126–132 (2022).
Ostrer, H. Sexual differentiation. Semin Reprod. Med. 18, 41–49 (2000).
Kellokumpu-Lehtinen, P. Correlation of embryonic development and adult neoplastic changes of human prostate. Eur. Urol. 16, 386–390 (1989).
Costa, V. L. et al. Epigenetic regulation of Wnt signaling pathway in urological cancer. Epigenetics 5, 343–351 (2010).
Zhang, H. et al. CHMP4C as a novel marker regulates prostate cancer progression through cycle pathways and contributes to immunotherapy. Front. Oncol. 13, 1170397 (2023).
Nikolova, D. N. et al. Genome-wide gene expression profiles of ovarian carcinoma: identification of molecular targets for the treatment of ovarian carcinoma. Mol. Med. Rep. 2, 365–384 (2009).
Zhang, J. et al. Identification of pyroptosis-related genes and long non-coding RNAs signatures in osteosarcoma. Cancer Cell Int. 22, 322 (2022).
Fujita, K. et al. Proteomic analysis of urinary extracellular vesicles from high Gleason score prostate cancer. Sci. Rep. 7, 42961 (2017).
Sun, M. et al. Comparison of gonadotropin-releasing hormone agonists and orchiectomy: effects of androgen-deprivation therapy. JAMA Oncol. 2, 500–507 (2016).
Wang, Q. et al. piR-36249 and DHX36 together inhibit testicular cancer cells progression by upregulating OAS2. Noncoding RNA Res. 8, 174–186 (2023).
Wang, L. et al. The function of long noncoding RNA HOTAIRM1 in the progression of prostate cancer cells. Andrologia 53, e13897 (2021).
Tian, Y. et al. Novel role of prostate cancer risk variant rs7247241 on PPP1R14A isoform transition through allelic TF binding and CpG methylation. Hum. Mol. Genet. 31, 1610–1621 (2022).
James, M. A. et al. RGS17, an overexpressed gene in human lung and prostate cancer, induces tumor cell proliferation through the cyclic AMP-PKA-CREB pathway. Cancer Res. 69, 2108–2116 (2009).
Zhang, P. et al. High-throughput screening of prostate cancer risk loci by single nucleotide polymorphisms sequencing. Nat. Commun. 9, 2022 (2018).
Schumacher, F. R. et al. Association analyses of more than 140,000 men identify 63 new prostate cancer susceptibility loci. Nat. Genet. 50, 928–936 (2018).
Kurki, M. I. et al. FinnGen provides genetic insights from a well-phenotyped isolated population. Nature 613, 508–518 (2023).
GTEx Consortium. Erratum: Genetic effects on gene expression across human tissues. Nature 553, 350 (2018).
GTEx Consortium. The GTEx Consortium atlas of genetic regulatory effects across human tissues. Science 369, 1318–1330 (2020).
Sanderson, E. et al. Mendelian randomization. Nat. Rev. Methods Primers 2, 6 (2022).
Skrivankova, V. W. et al. Strengthening the reporting of observational studies in epidemiology using mendelian randomization: the STROBE-MR statement. JAMA 326, 1614–1621 (2021).
Morrison, J. et al. Mendelian randomization accounting for correlated and uncorrelated pleiotropic effects using genome-wide summary statistics. Nat. Genet. 52, 740–747 (2020).
Verbanck, M. et al. Detection of widespread horizontal pleiotropy in causal relationships inferred from Mendelian randomization between complex traits and diseases. Nat. Genet. 50, 693–698 (2018).
Greco, M. F. et al. Detecting pleiotropy in Mendelian randomisation studies with summary data and a continuous outcome. Stat. Med. 34, 2926–2940 (2015).
Kraft, P., Chen, H. & Lindström, S. The use of genetic correlation and mendelian randomization studies to increase our understanding of relationships between complex traits. Curr. Epidemiol. Rep. 7, 104–112 (2020).
Bulik-Sullivan, B. K. et al. LD Score regression distinguishes confounding from polygenicity in genome-wide association studies. Nat. Genet. 47, 291–295 (2015).
Bulik-Sullivan, B. et al. An atlas of genetic correlations across human diseases and traits. Nat. Genet. 47, 1236–1241 (2015).
Shi, H., Kichaev, G. & Pasaniuc, B. Contrasting the genetic architecture of 30 complex traits from summary association data. Am. J. Hum. Genet. 99, 139–153 (2016).
Berisa, T. & Pickrell, J. K. Approximately independent linkage disequilibrium blocks in human populations. Bioinformatics 32, 283–285 (2016).
Shi, H. et al. Local genetic correlation gives insights into the shared genetic architecture of complex traits. Am. J. Hum. Genet. 101, 737–751 (2017).
de Leeuw, C. A. et al. MAGMA: generalized gene-set analysis of GWAS data. PLoS Comput. Biol. 11, e1004219 (2015).
Turley, P. et al. Multi-trait analysis of genome-wide association summary statistics using MTAG. Nat. Genet. 50, 229–237 (2018).
Zhu, Z. et al. Investigating asthma heterogeneity through shared and distinct genetics: Insights from genome-wide cross-trait analysis. J. Allergy Clin. Immunol. 147, 796–807 (2021).
Yoshida, G. M. & Yáñez, J. M. Multi-trait GWAS using imputed high-density genotypes from whole-genome sequencing identifies genes associated with body traits in Nile tilapia. BMC Genomics 22, 57 (2021).
Zhu, X. et al. Meta-analysis of correlated traits via summary statistics from GWASs with an application in hypertension. Am. J. Hum. Genet. 96, 21–36 (2015).
Purcell, S. et al. PLINK: a tool set for whole-genome association and population-based linkage analyses. Am. J. Hum. Genet. 81, 559–575 (2007).
Giambartolomei, C. et al. Bayesian test for colocalisation between pairs of genetic association studies using summary statistics. PLoS Genet. 10, e1004383 (2014).
Zhu, Z. et al. Integration of summary data from GWAS and eQTL studies predicts complex trait gene targets. Nat. Genet. 48, 481–487 (2016).
Wu, Y. et al. Integrative analysis of omics summary data reveals putative mechanisms underlying complex traits. Nat. Commun. 9, 918 (2018).
Liu, Z. et al. BEST: a web application for comprehensive biomarker exploration on large-scale data in solid tumors. J. Big Data 10, 165 (2023).
Butler, A. et al. Integrating single-cell transcriptomic data across different conditions, technologies, and species. Nat. Biotechnol. 36, 411–420 (2018).
Korsunsky, I. et al. Fast, sensitive and accurate integration of single-cell data with Harmony. Nat. Methods 16, 1289–1296 (2019).
Zhang, X. et al. CellMarker: a manually curated resource of cell markers in human and mouse. Nucleic Acids Res. 47, D721–d728 (2019).
Taylor, B. S. et al. Integrative genomic profiling of human prostate cancer. Cancer Cell 18, 11–22 (2010).
Gerhauser, C. et al. Molecular evolution of early-onset prostate cancer identifies molecular risk markers and clinical trajectories. Cancer Cell 34, 996–1011.e8 (2018).
Meng, J. et al. Multiomics characterization and verification of clear cell renal cell carcinoma molecular subtypes to guide precise chemotherapy and immunotherapy. IMeta 2, e147 (2023).
Tao, J. et al. Overexpression of DDX49 in prostate cancer is associated with poor prognosis. BMC Urol. 23, 66 (2023).
Tao, J. et al. Expression of basement membrane genes and their prognostic significance in clear cell renal cell carcinoma patients. Front. Oncol. 12, 1026331 (2022).
Acknowledgements
We thank the Undergraduate Interdisciplinary Medical Research Association of Anhui Medical University for providing valuable guidance, support, research opportunities, and resources. Thanks to Mei Yunyun for his work in the Mendelian Randomization analysis; we made use of the R package he developed, easyMR. His excellent sharing of the Mendelian Randomization analysis procedure makes it easier for us to explore the post-GWAS database. We appreciate the help of Figdraw in drawing Fig. 1. This work was funded by Anhui Province Key Project for Clinical Medical Research Translation and Advancement (202204295107020031, 202204295107020007); Outstanding Scientific Research and Innovation Team for Male Genitourinary Diseases in Anhui Provincial Universities (2022AH010071); College Students’ Innovation and Entrepreneurship Training Program of Anhui Medical University (Grant Number: X202310366062; X202510366029).
Author information
Authors and Affiliations
Contributions
X.Z.: conceptualization, data curation, formal analysis, investigation, project administration, visualization, writing – original draft. F.Y.: conceptualization, data curation, formal analysis, methodology, project administration, software, validation, writing – original draft. J.T.: conceptualization, data curation, formal analysis, methodology, software, writing – original draft. K.W.: investigation, methodology, software, validation, visualization, writing – review & editing. K.X.: investigation, methodology, software, validation, visualization, writing – original draft. T.L.: data curation, investigation, methodology, software, validation, visualization, writing – review & editing. J.C.: investigation, methodology, software, validation, writing – review & editing. H.L.: data curation, methodology, software, writing – review & editing. A.C.: investigation, methodology, software, validation, writing – review & editing. Y.C.: investigation, methodology, software, writing – review & editing. P.G.: funding acquisition, methodology, project administration, resources, supervision, validation, writing – review & editing. J.M.: conceptualization, funding acquisition, methodology, project administration, resources, supervision, validation, writing – review & editing.
Corresponding authors
Ethics declarations
Competing interests
The authors declare no competing interests.
Additional information
Publisher’s note Springer Nature remains neutral with regard to jurisdictional claims in published maps and institutional affiliations.
Supplementary information
Rights and permissions
Open Access This article is licensed under a Creative Commons Attribution-NonCommercial-NoDerivatives 4.0 International License, which permits any non-commercial use, sharing, distribution and reproduction in any medium or format, as long as you give appropriate credit to the original author(s) and the source, provide a link to the Creative Commons licence, and indicate if you modified the licensed material. You do not have permission under this licence to share adapted material derived from this article or parts of it. The images or other third party material in this article are included in the article’s Creative Commons licence, unless indicated otherwise in a credit line to the material. If material is not included in the article’s Creative Commons licence and your intended use is not permitted by statutory regulation or exceeds the permitted use, you will need to obtain permission directly from the copyright holder. To view a copy of this licence, visit http://creativecommons.org/licenses/by-nc-nd/4.0/.
About this article
Cite this article
Zhang, X., Yang, F., Tao, J. et al. Comprehensive genomic insights into the genetic causality and comorbidity in urological cancers. npj Precis. Onc. 10, 30 (2026). https://doi.org/10.1038/s41698-025-01235-7
Received:
Accepted:
Published:
Version of record:
DOI: https://doi.org/10.1038/s41698-025-01235-7










