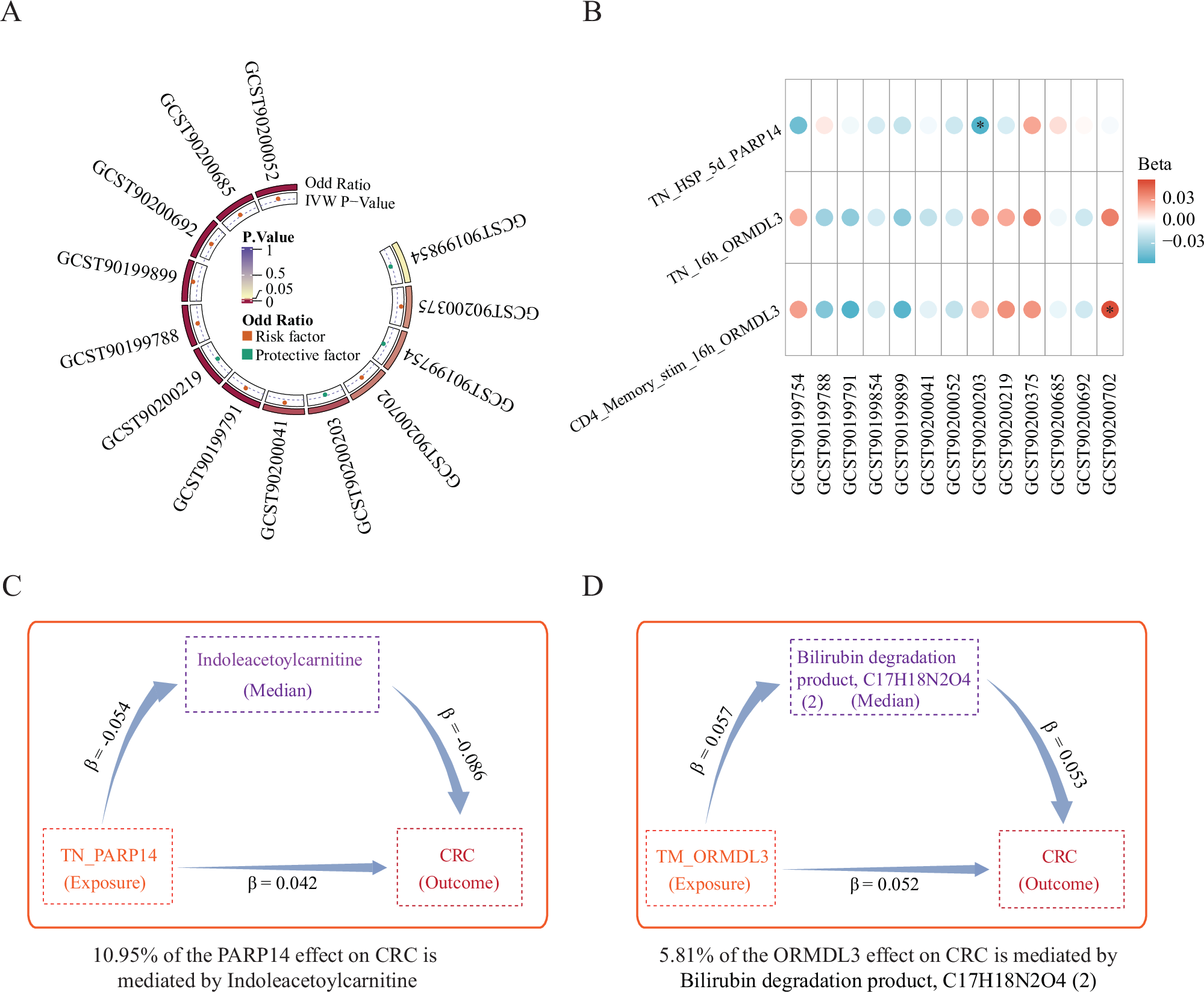
Fig. 5: Causal interactions between immune targets ORMDL3, PARP14, metabolites, and CRC.

A Causal association between plasma metabolites and CRC (FDR < 0.05). B Causal associations between primary targets ORMDL3 and PARP14 and plasma metabolites (p < 0.05). C Indoleacetoylcarnitine was identified as mediating 10.95% of the causal relationship between PARP14 and CRC. D The bilirubin degradation product, C17H18N2O4 (2), was identified as mediating 5.81% of the causal association between ORMDL3 (memory CD4+ T cell) and CRC. GCST90200052: 1-(1-enyl-palmitoyl)-2-arachidonoyl-gpc (p-16:0/20:4), GCST90200685: 1-stearoyl-2-arachidonoyl-gpc (18:0/20:4), GCST90200692: 1-palmitoyl-2-arachidonoyl-gpc (16:0/20:4n6), GCST90199899: 1-(1-enyl-palmitoyl)-GPC (p-16:0), GCST90199788: 1-arachidonoyl-gpc (20:4n6), GCST90200219: Cholic acid glucuronide, GCST90199791: 1-arachidonoyl-GPE (20:4n6), GCST90200041: 1-palmitoyl-2-stearoyl-gpc (16:0/18:0), GCST90200203: Indoleacetoylcarnitine, GCST90200702: Bilirubin degradation product, C17H18N2O4 (2), GCST90199754: 7-methylxanthine, GCST90200375: Gamma-glutamylglutamate, GCST90199854: 5alpha-pregnan-3beta,20alpha-diol monosulfate (2). Statistical significance is indicated as *p < 0.05.