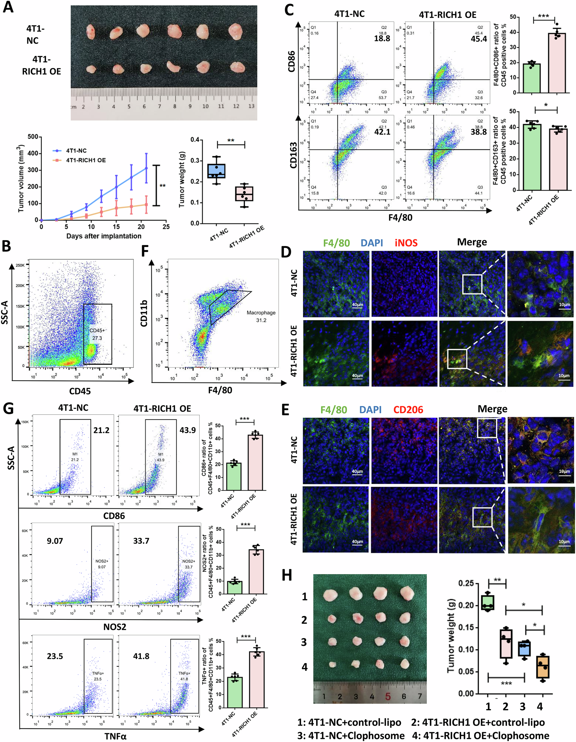
Fig. 2: RICH1 overexpression promotes M1-like TAMs infiltration and tumor inhibition in TME of 4T1 tumor-bearing mice.

A The volume and weight of the tumors compared in the mice injected with 4T1-RICH1 OE and 4T1-NC cells. B CD45 positive subpopulation represents immune cells in TME of 4T1 tumor-bearing mice. C Flow cytometry analysis and representative images of F4/80+CD86+ subpopulations and F4/80+CD163+ subpopulations in CD45 positive cells, in which the proportions indicate M1-like and M2-like TAMs percentages, respectively. Immunofluorescence assays marked F4/80+iNOS+ M1-like D and F4/80+CD206+ M2-like E TAMs for frozen sections of 4T1 tumors. F Representative images of CD11b+F4/80+ macrophages in CD45+ cells by flow cytometry analysis. G Representative images and proportions of CD86+ or NOS2+ or TNFα+ subpopulations in CD45+CD11b+F4/80+ cells by flow cytometry analysis. H The volume and weight of the tumors were compared in the 4T1-RICH1 OE/NC cells bearing mice with clophosome or control liposomes intraperitoneal injection. Abbreviation: P values in (A, C, G, and H) were calculated using unpaired two-tailed Student’s t tests. P value in line chart of A was calculated using two-way ANOVA tests. *P < 0.05; **P < 0.01; ***P < 0.001.