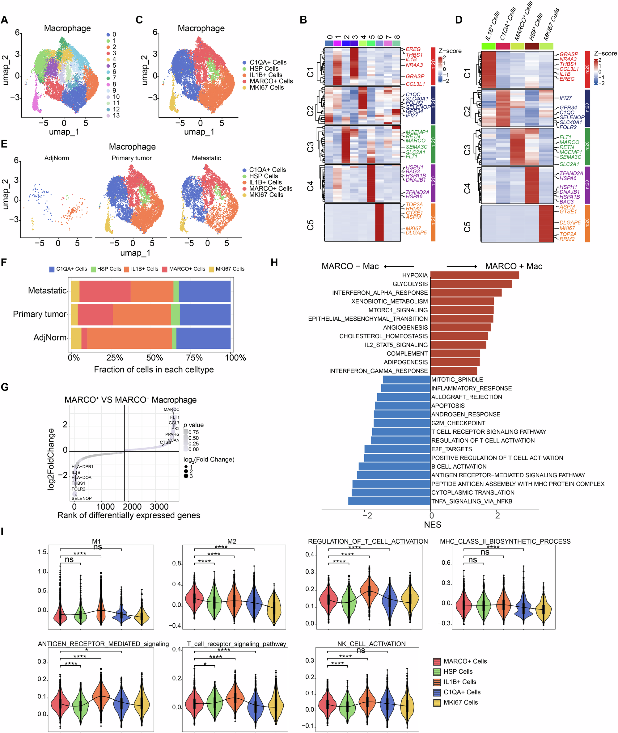
Fig. 1: Single-cell sequencing reveals an increased proportion of MARCO⁺ macrophages in both primary and metastatic PDAC tissues, exhibiting immunosuppressive signatures.

A The UMAP plot of macrophages from primary, metastatic, and paracancerous pancreatic cancers, including clusters 0–13; B The marker genes in each cluster. C UMAP plot of scRNA-seq data from primary, metastatic, and paracancerous pancreatic cancers, including C1QA+ macrophage, HSP+ macrophages, IL1B+ macrophages, MARCO+ macrophages, MKI67+ macrophages; D Heat map of scaled expression of the top marker genes for each cluster; E UMAP plot of macrophage subpopulation from primary (middle), metastatic (right) and paracancerous (left) pancreatic cancers; F Frequencies from scRNA-seq data of macrophage subpopulation from primary, metastatic and paracancerous pancreatic cancers; G Differences in transcriptional expression between MARCO+ macrophages and MARCO-macrophages; H Pathway analysis of MARCO+ macrophages and MARCO-macrophages; I Changes in M1 scores, M2 scores, regulation of T cell activation, MHC class II biosynthetic process scores, antigen receptor medicated scores, T cell receptor signaling pathway, and NK cell activation scores in various subpopulations of macrophages.