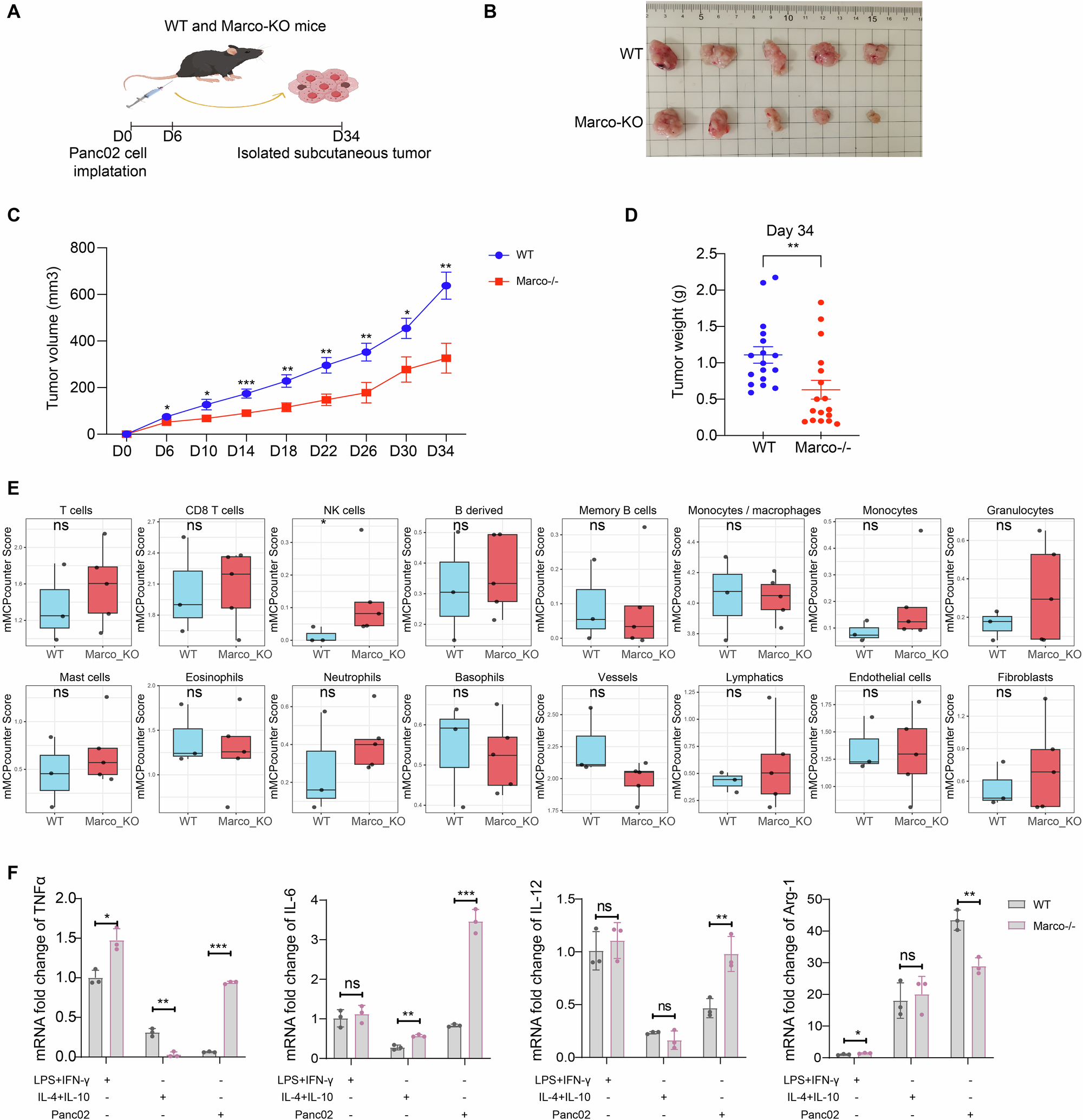
Fig. 4: Genetic ablation of Marco inhibits pancreatic cancer growth in vivo.

A Subcutaneous tumor formation pattern of pancreatic cancer in mice; B Representative tumor images of WT and Marco-/- mice at day 34 (N = 5); C Tumor growth curves of WT and Marco-/- mice (N = 17); D Tumor weight of WT and Marco-/- mice at day 34 (N = 17); E Detailed diferences in mMCP-counter scores between WT (N = 3) and Marco-/- mice (N = 5). Comparisons are computed using KruskalWalis tests; F qPCR analysis of the mRNA expression levels of TNF-α, IL-6, IL-12 and Arg-1 on mouse BMDMs from Marco-/- and WT mouse exposed to LPS + IFN-γ, IL-4 + IL-10, and Panc02 murine pancreatic cancer cells. *P < 0.05, **P < 0.01, ***P < 0.001.