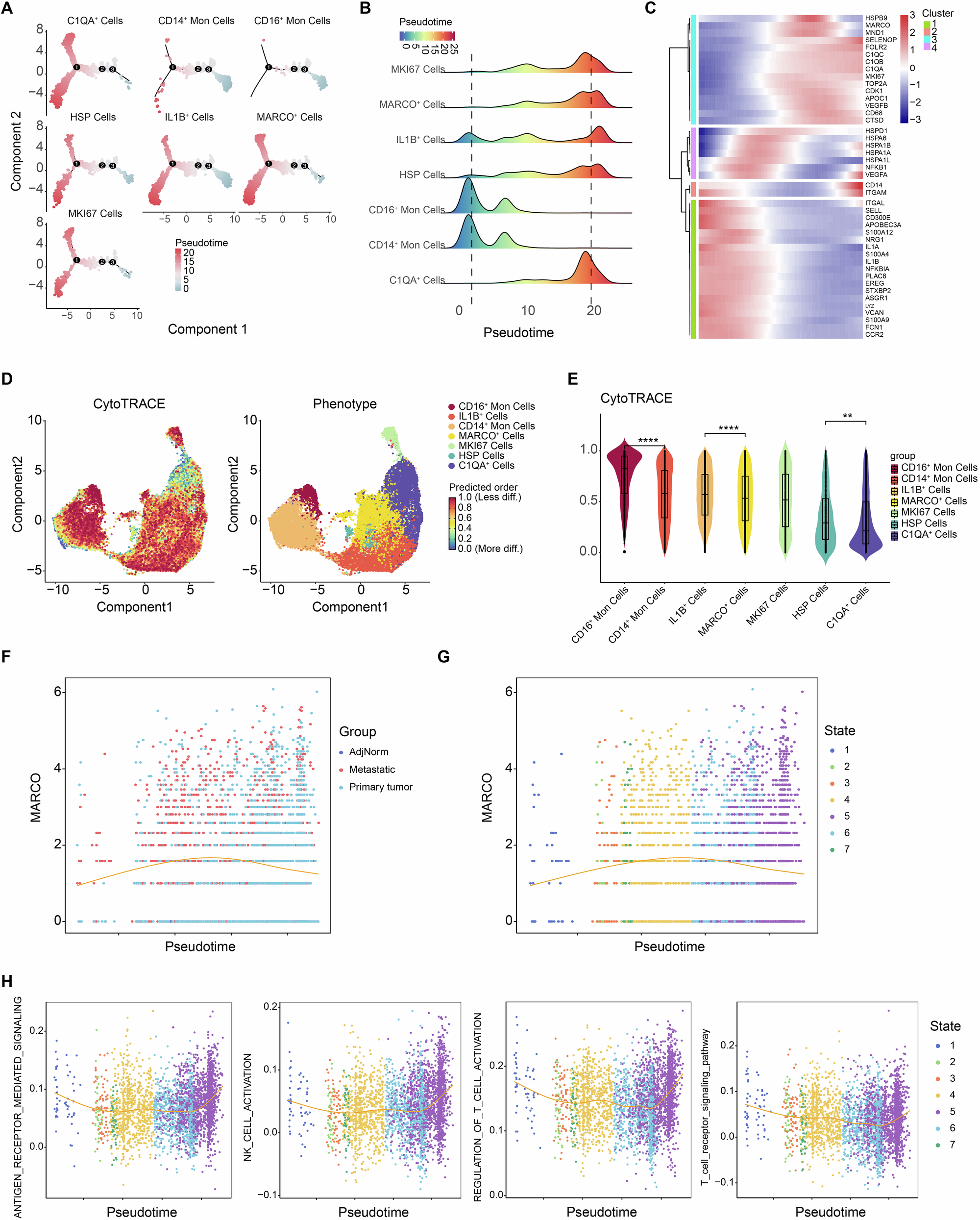
Fig. 6: Single-cell trajectory analysis with monocle 2 identifies MARCO+ macrophages.

A Cell states are calculated by Monocle 2 and classify the cells that are on the same branch as being most similar based on their pseudotime values. B Trajectory changes of cell states across distinct macrophage subpopulations. C Modules of genes covarying across pseudotime. D UMAP plot of scRNA-seq data overlaid with CytoTRACE scores (left) and cell types (right). E Boxplot of predicted differentiation score distributions for each cell cluster. F Trajectory changes of marker gene MARCO with clinical tumor types. G Trajectory changes of marker gene MARCO with cell states. H Trajectory changes of antigen receptor mediated signaling, NK cell activation, regulation of T cell activation, and T cell receptor signaling pathway with cell states.