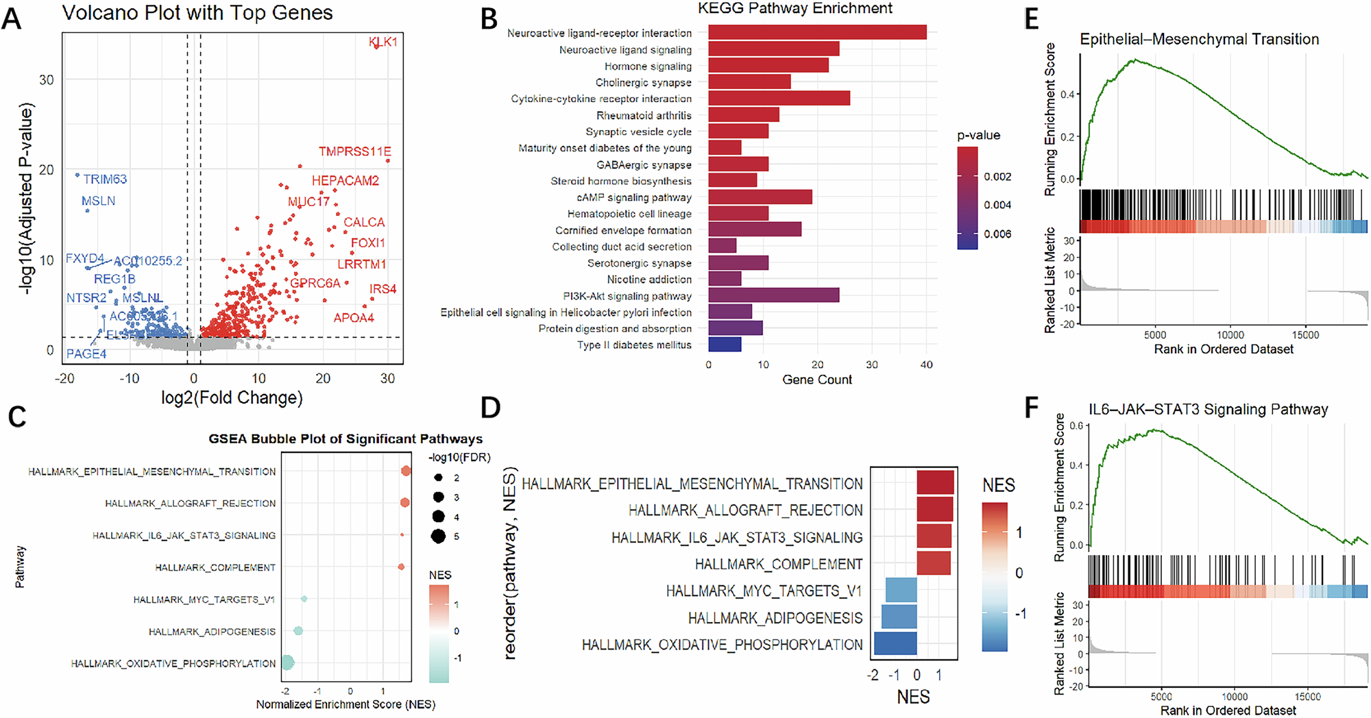
Fig. 5: Transcriptomic correlates of RENALNet-derived risk in clear cell renal cell carcinoma.

A Volcano plot showing differentially expressed genes (DEGs) significantly correlated with RENALNet risk, with representative top-ranked genes labeled. B Kyoto Encyclopedia of Genes and Genomes (KEGG) pathway enrichment analysis of DEGs, highlighting pathways such as PI3K–Akt signaling and cytokine–cytokine receptor interaction. C, D Gene set enrichment analysis (GSEA) results. The bubble plot C illustrates the significance, enrichment direction, and gene set size of hallmark pathways, while the heatmap D shows normalized enrichment scores (NES) for representative pathways. GSEA enrichment plots showing positive associations of epithelial–mesenchymal transition (EMT) (E) and IL6–JAK–STAT3 signaling F with higher RENALNet risk.