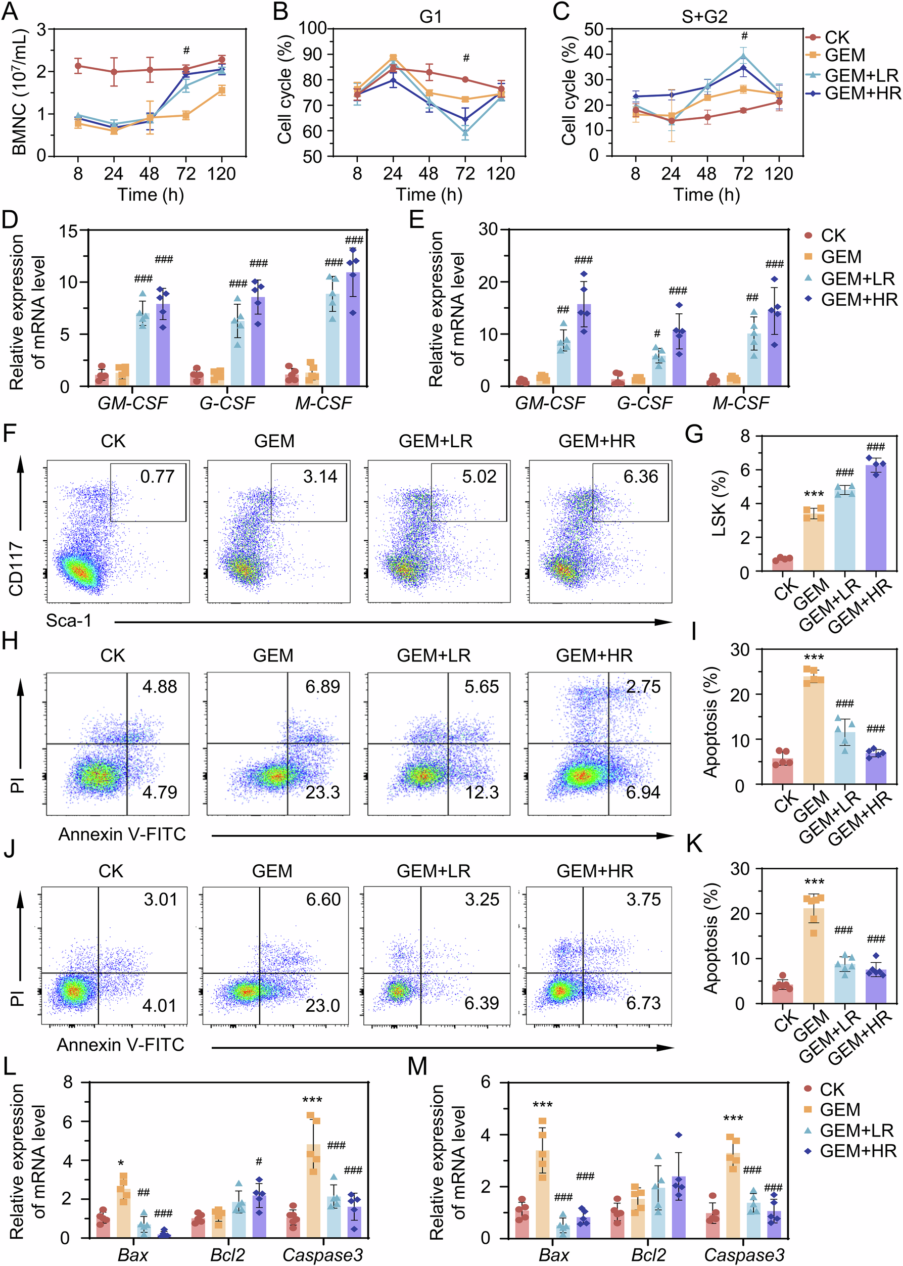
Fig. 6: Riclin rescues GEM-induced hematopoietic dysfunction.
From: Natural polysaccharide riclin acts as an immune adjuvant to enhance chemotherapy efficacy in NSCLC

BMNCs counts (A) and cell cycle distribution (G1 phase (B), S + G2 phase (C)) following riclin treatment at 24, 48, 72, and 120 h post-second GEM (i.p.). mRNA expression of hematopoietic cytokines (GM-CSF, G-CSF, M-CSF) in spleen (D) and bone marrow (E). Representative flow cytometry plots (F) and (G) quantitative analysis of bone marrow LSK cells. Flow cytometric analysis of apoptosis: representative plots and quantification in spleen (H–I) and bone marrow (J, K). mRNA expression of Bax, Bcl2, and Caspase3 in spleen (L) and bone marrow (M). Data represent mean ± SD (n = 3–6); *p < 0.05, **p < 0.01, ***p < 0.001 vs. CK; #p < 0.05, ##p < 0.01, ###p < 0.001 vs. GEM group.