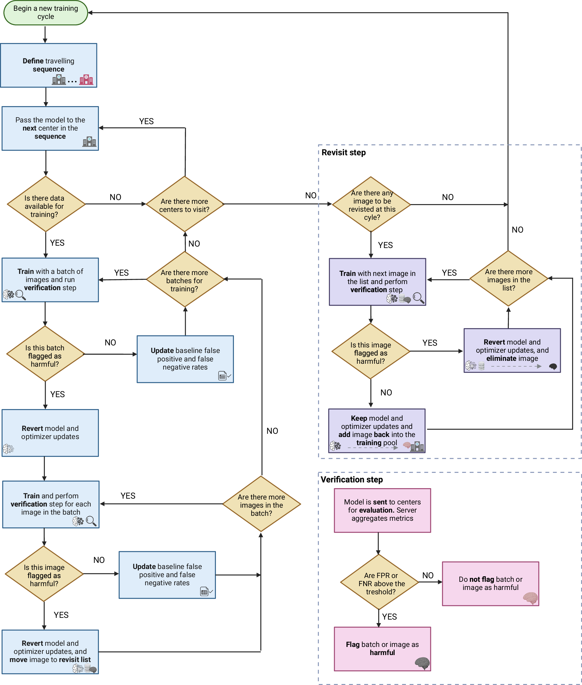
Fig. 7: Flowchart illustrating every quality control step integrated into the travelling model.

Blue represents the steps of a regular cycle, purple illustrates the steps of the revisit cycle, and pink shows the steps of the verification process. Created in BioRender: https://BioRender.com/w08f826.