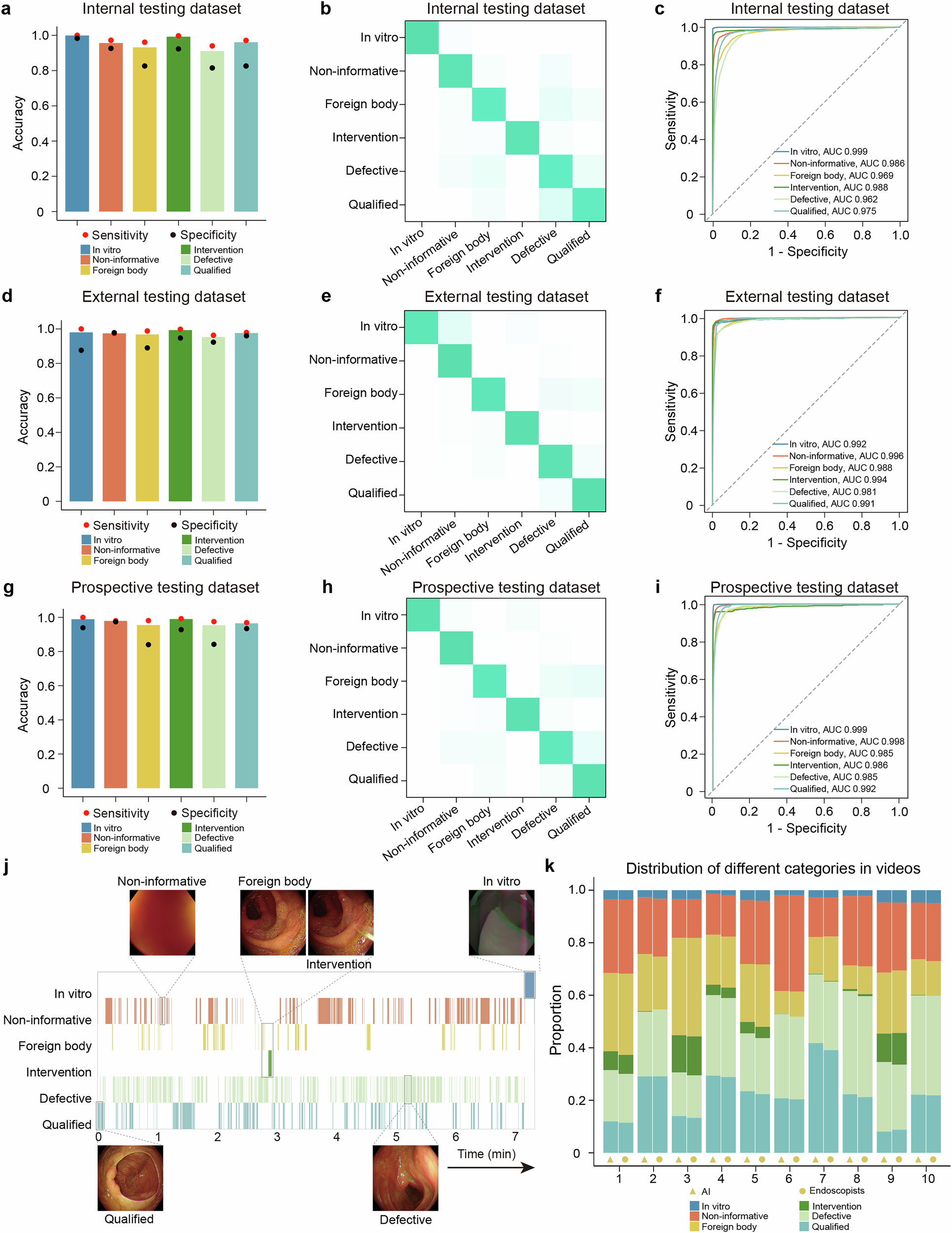
Fig. 2: Performance of Model I for image quality analysis.

a Accuracy, sensitivity, and specificity of Model I on the internal testing dataset. b Confusion matrix of Model I on the internal testing dataset. c AUC performance for classifying multiclass labels of Model I on the internal testing dataset. d Accuracy, sensitivity, and specificity of Model I on the external testing dataset. e Confusion matrix of Model I on the external testing dataset. f AUC performance for classifying multiclass labels of Model I on the external testing dataset. g Accuracy, sensitivity, and specificity of Model I on the prospective testing dataset. h Confusion matrix of Model I on the prospective testing dataset. i AUC performance for classifying multiclass labels of Model I on the prospective testing dataset. j Distribution of Model I in recognizing each classification in a representative withdrawal video. k Comparison between Model I and expert endoscopists in recognition of each classification in the 10 withdrawal videos. AUC area under the curve.