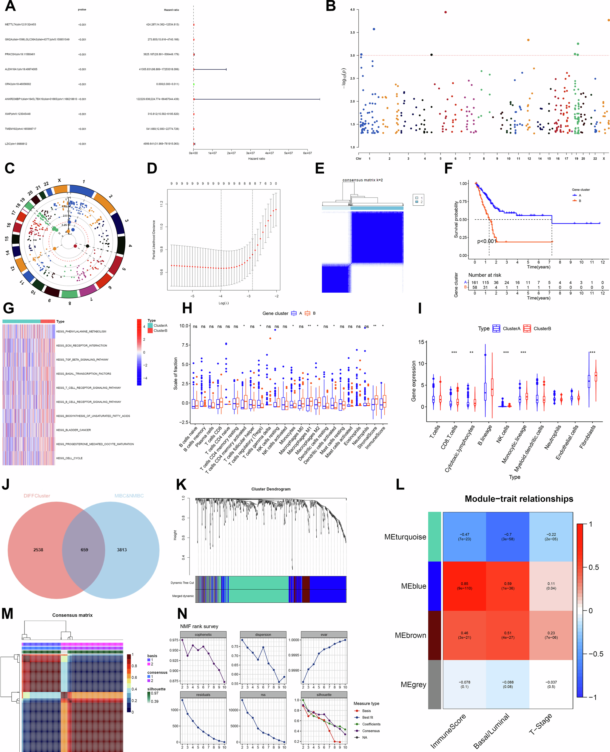
Fig. 1: Identification of RE subtypes and functional characterization in BCa.

A Univariate Cox regression identified nine prognostic ATIRE sites. B, C These sites were primarily located on Chromosome 1. D LASSO regression was used for feature selection. E Consensus clustering based on the nine ATIRE sites revealed two molecular subtypes (Cluster A and B) in the TCGA-BCa cohort. F Kaplan–Meier analysis showed worse prognosis in Cluster B (P < 0.001). G GSVA analysis highlighted immune-related and ECM signaling pathways enriched in Cluster B. H, I Immune infiltration analysis (CIBERSORT, MCP-counter) showed increased CD4+, CD8+ T cells and monocytes in Cluster B. J, K Venn analysis and WGCNA identified four gene modules; the turquoise module was most correlated with ImmuneScore, subtypes, and T stage. L The turquoise module negatively correlated with immune and clinical features. M, N NMF clustering based on 29 turquoise module genes further identified two distinct clusters (optimal k = 2). Results are presented as mean ± SD. ns indicates P > 0.05; * indicates P < 0.05; ** indicates P < 0.01; *** indicates P < 0.001.