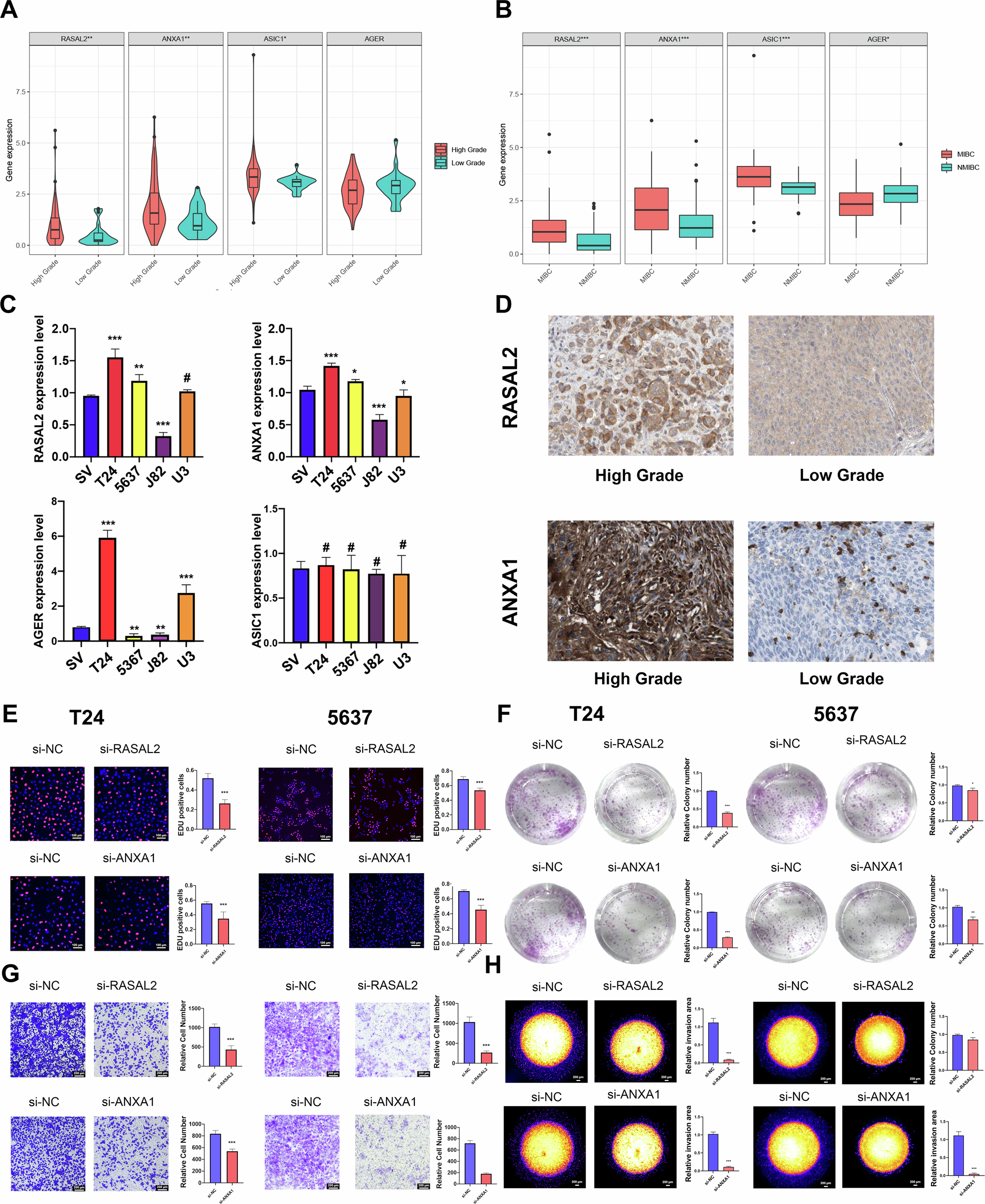
Fig. 3: Validation of RE subtype-associated gene expression and function in bladder cancer.

A, B RASAL2, ANXA1, and ASIC1 were upregulated in tumor tissues and MIBC samples; AGER was downregulated in MIBC. C RT-qPCR confirmed overexpression of RASAL2 and ANXA1 in bladder cancer cell lines. D IHC showed higher RASAL2 and ANXA1 expression in high-grade vs. low-grade tumors. E, F EdU and colony formation assays showed reduced proliferation after RASAL2 and ANXA1 knockdown. G, H Transwell and 3D-Transwell assays revealed impaired invasion and migration upon gene knockdown. Results are presented as mean ± SD. ns indicates P > 0.05; * indicates P < 0.05; ** indicates P < 0.01; *** indicates P < 0.001.