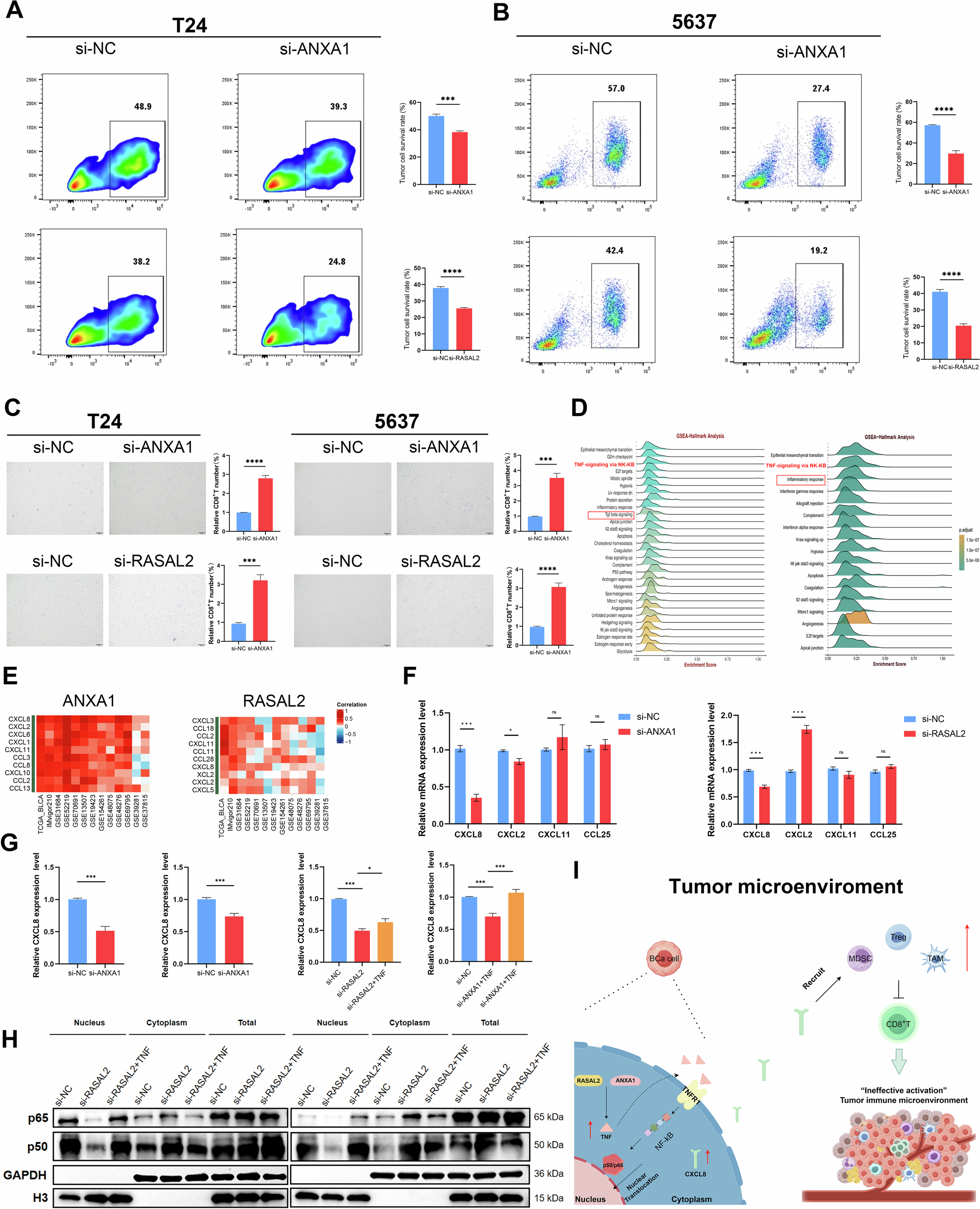
Fig. 4: RASAL2 and ANXA1 potentially promote immunosuppression in bladder cancer via the TNF-NF-κB-CXCL8 signaling axis.

A, B Flow cytometry showed enhanced CD8⁺ T cell-mediated killing of BCa cells (T24, 5637) after RASAL2 and ANXA1 knockdown. C Transwell assays revealed increased CD8⁺ T cell migration toward knockdown BCa cells. D GSEA indicated enrichment of RASAL2 and ANXA1 in the TNF signaling pathway. E Correlation analysis identified CXCL8, CXCL2, CXCL11, and CXCL8 as chemokines positively associated with RASAL2 and ANXA1. F qPCR and ELISA confirmed reduced CXCL8 expression and secretion upon knockdown in T24. G, H TNF stimulation restored NF-κB nuclear translocation and rescued CXCL8 expression in knockdown T24 cells. I The schematic summary of the proposed mechanism is drawn by Figdraw: RASAL2 and ANXA1 promote CXCL8 expression via TNF–NF-κB signaling, impairing CD8⁺ T cell function in the tumor microenvironment. Results are presented as mean ± SD. ns indicates P > 0.05; * indicates P < 0.05; ** indicates P < 0.01; *** indicates P < 0.001.