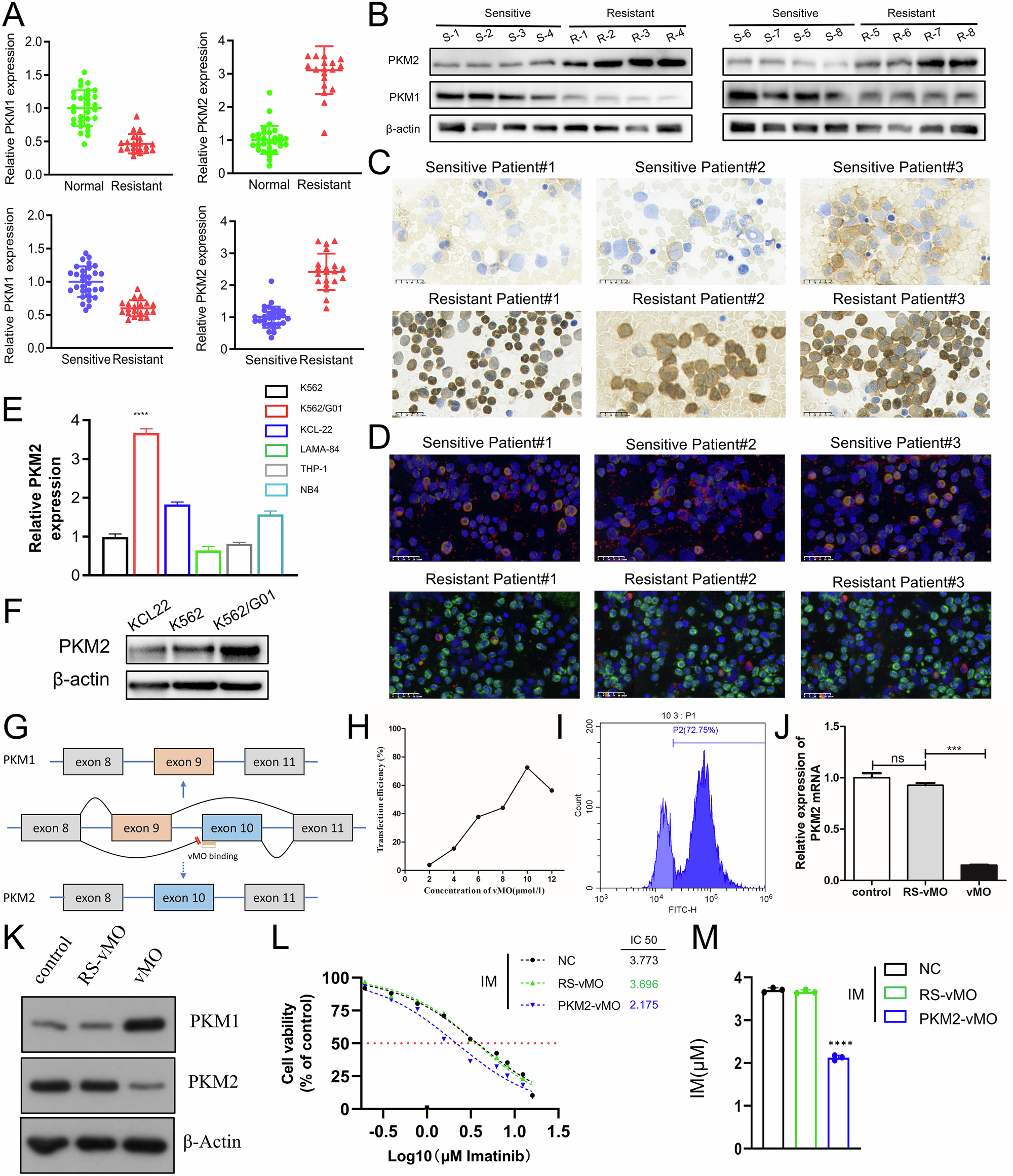
Fig. 3: Changes in PKM gene expression and validation of the role of vMO in the progression of myeloid leukemia.

A RT‒qPCR was used to detect the expression of PKM1 and PKM2 mRNAs in PBMCs from normal individuals, CML IM-sensitive patients, and CML IM-resistant patients. B Western blotting was used to detect the expression of PKM2 in PBMCs from CML IM-sensitive patients and CML IM-resistant patients. C Immunohistochemistry was used to detect the expression of PKM in bone marrow sections from CML patients. D Tissue immunofluorescence was used to detect the expression of PKM1 and PKM2 in bone marrow sections from CML patients; red fluorescence represents the PKM1 protein, and green fluorescence represents the PKM2 protein. E Expression of PKM2 mRNA in CML and AML cell lines. F Expression of the PKM2 protein in CML cell lines. G A diagram depicting alternative splicing of the PKM gene and the binding location of vMO. H Transfection efficiency was assessed by flow cytometry after treating K562/G01 cells with various concentrations (2, 4, 6, 8, 10, or 12 μmol/l) of vMO for 48 h. I Flow cytometry was used to detect the fluorescence intensity in K562/G01 cells treated with 10 μmol/l vMO for 48 h. J, K After treatment with a concentration of 10 μmol/l vMO, RT‒qPCR was used for mRNA expression analysis to reveal changes in PKM2 levels, while western blotting was used for protein expression analysis to assess alterations in both PKM1 and PKM2 levels. L, M Effect of vMO on the imatinib resistance of K562/G01 cells. RS-vMO: random sequence vMO.