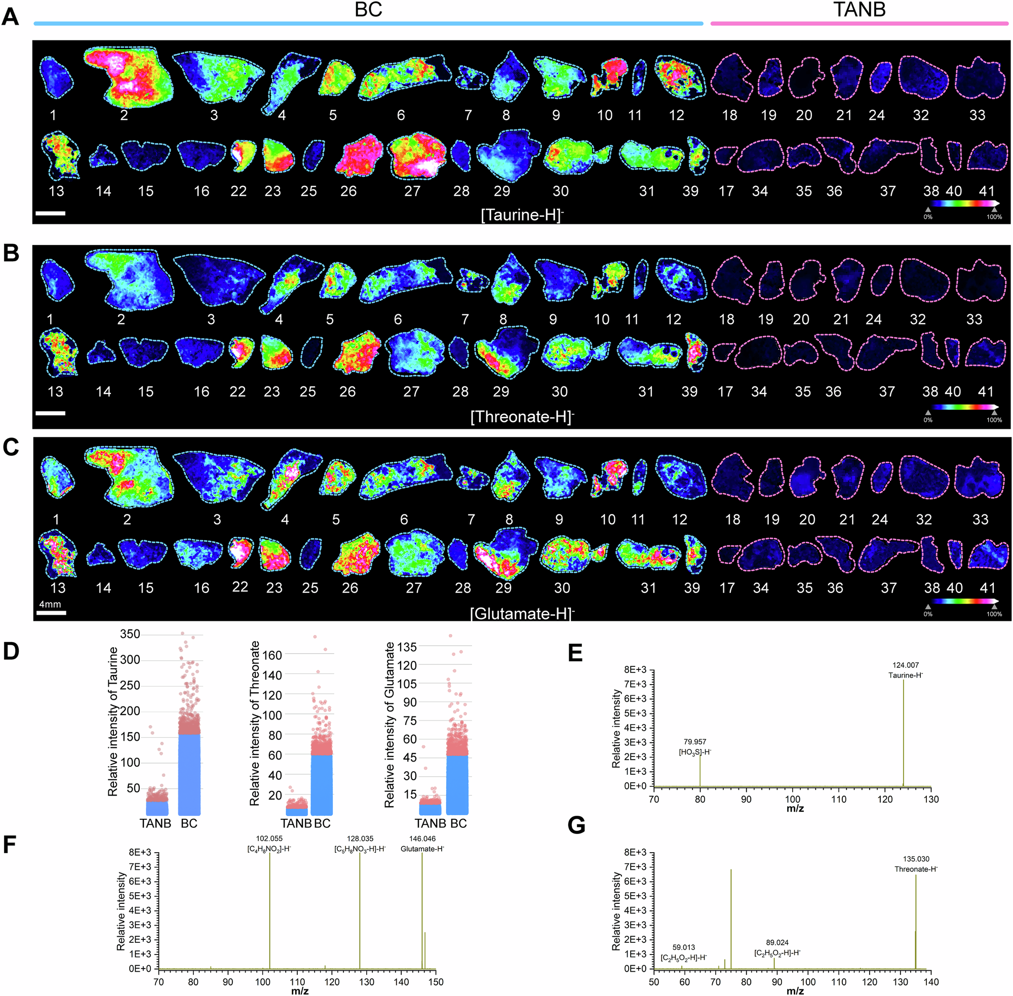
Fig. 4: Representative MS images of potential biomarkers.

A–C MS images of three respective ion images. Intensity in MS image color scale is relative value. D Relative intensity of taurine, threonate and glutamate. E–G The spectra of MS/MS fragments of three metabolites.