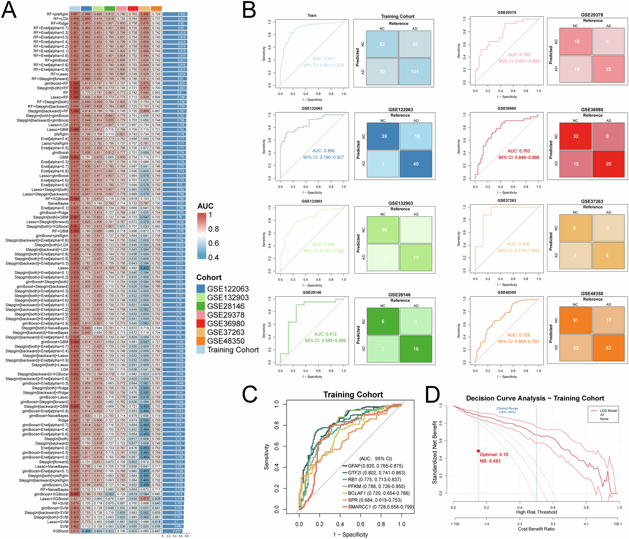
Fig. 3: Construction and validation of the LDS diagnostic model.

A Heatmap showing AUC values of the LDS model, eight published transcriptomic signatures, and the seven individual LDS genes across the Training Cohort and seven external GEO cohorts; colors indicate AUC magnitude. B ROC curves and confusion matrices of the optimal “RF+plsRglm” model across the 8 validation cohorts. C ROC curves of the seven individual LDS genes (GFAP, GTF2I, RB1, PFKM, BCLAF1, SPR, and SMARCC1) for distinguishing AD from NC in the Training Cohort (n = 121 AD and n = 102 NC). D Decision curve analysis of the LDS model in the Training Cohort, showing standardized net benefit across a range of risk thresholds compared with “treat-all” and “treat-none” strategies. All AUCs were derived from ROC analyses with 95% CI; where applicable, differences between AUCs were assessed using two-sided DeLong tests.