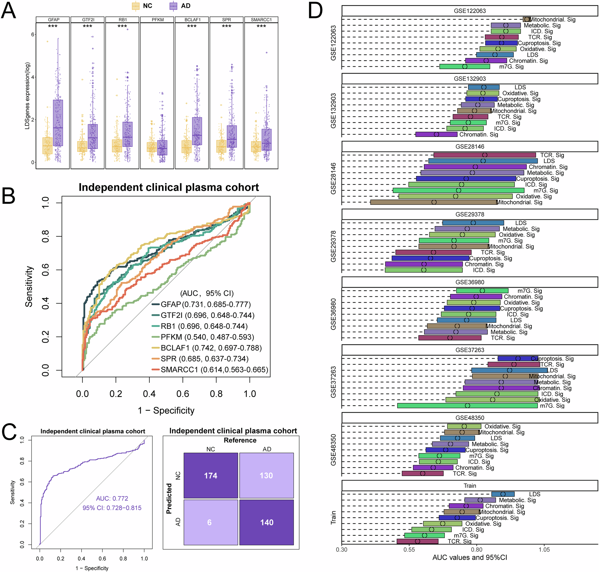
Fig. 5: Performance of the LDS model in the Independent clinical plasma cohort.

A Plasma expression of the seven LDS genes in NC and AD groups in the independent clinical cohort (n = 180 NC, n = 270 AD). B ROC curves of each LDS gene for discriminating AD from NC in the same cohort. C ROC curve and confusion matrix of the LDS model for AD vs NC in the plasma cohort. D Comparison of AUCs (with 95% CI) for the LDS model, eight published gene signatures, and single LDS genes across the Training Cohort and seven external GEO cohorts. Group comparisons were performed using the Mann–Whitney U test, and ROC-based performance metrics were compared using the DeLong method. ***P < 0.001.