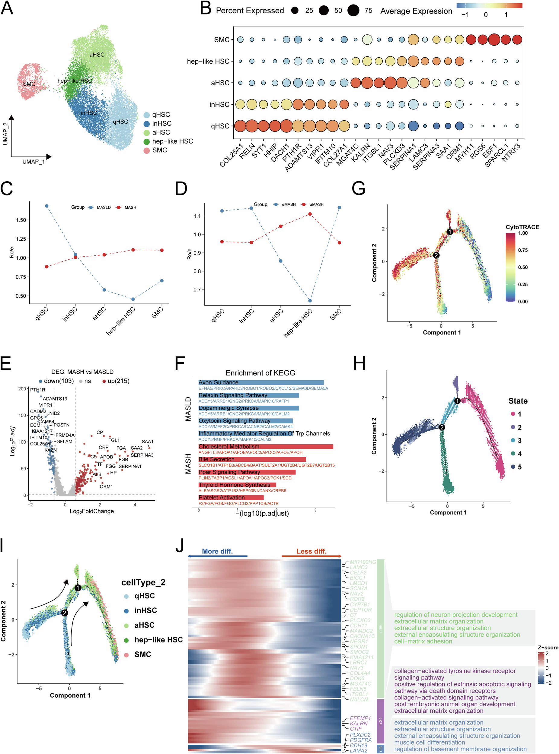
Fig. 3: Identification and differentiation trajectory of hepatic stellate-cell (HSC) subtypes.

A UMAP visualization of five HSC subtypes in liver tissue: quiescent HSC (qHSC), inflammatory HSC (inHSC), activated HSC (aHSC), hepatocyte-like HSC (hep-like HSC), and smooth-muscle-cell-like HSC (SMC). B Dot plot displaying marker-gene expression for each HSC subtype, scaled by percentage of expressing cells and mean expression level. C Ro/e analysis quantifying relative abundance trends of each HSC subtype across MASLD and MASH. D Ro/e analysis quantifying relative abundance trends of each HSC subtype across eMASH and aMASH. E Volcano plot of differentially expressed genes (DEGs) between MASLD- and MASH-derived HSCs. F Bar chart showing KEGG pathways enriched in up-regulated DEGs of MASLD versus MASH HSCs. G CytoTRACE analysis evaluating differentiation-potential distribution across HSC subtypes. H, I Pseudotemporal trajectory analysis revealing differentiation paths: qHSC → inHSC → aHSC / hep-like HSC / SMC. J Smoothed heat map illustrating dynamic gene-expression patterns along HSC differentiation.