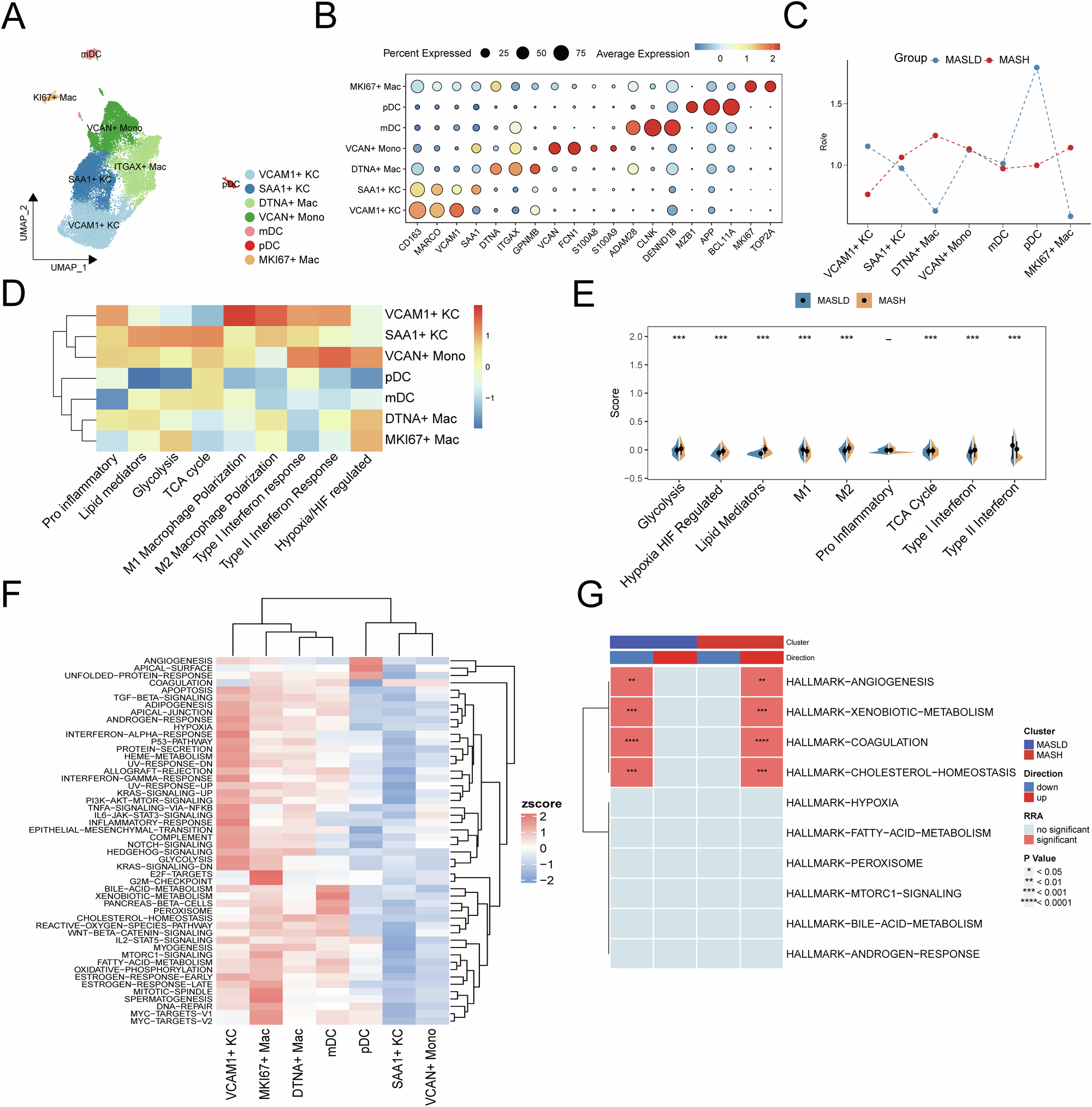
Fig. 4: DTNA⁺ macrophages drive progression from MASLD to MASH.

A UMAP projection of hepatic myeloid compartments revealing clusters including VCAM1⁺ KCs, SAA1⁺ KCs, and DTNA⁺ macrophages. B Dot plot of key marker genes across myeloid clusters, scaled by percentage of expressing cells and mean expression level. C Ro/e analysis showing relative abundance changes of each myeloid cluster between MASLD and MASH; DTNA⁺ macrophages are significantly expanded in MASH. D Heat map of z-scored metabolic and inflammatory pathways specifically activated in MASH-derived DTNA⁺ macrophages. E Box plots comparing glycolysis, hypoxia, and other pathway scores in DTNA⁺ macrophages between MASLD and MASH (*P < 0.05, ***P < 0.001). F Heat map of Hallmark gene-set enrichment across the seven identified myeloid populations. G irGSEA highlighting differentially enriched pathways between MASLD and MASH myeloid cells; angiogenesis and coagulation are up-regulated in MASH (p <0.05 to <0.0001).