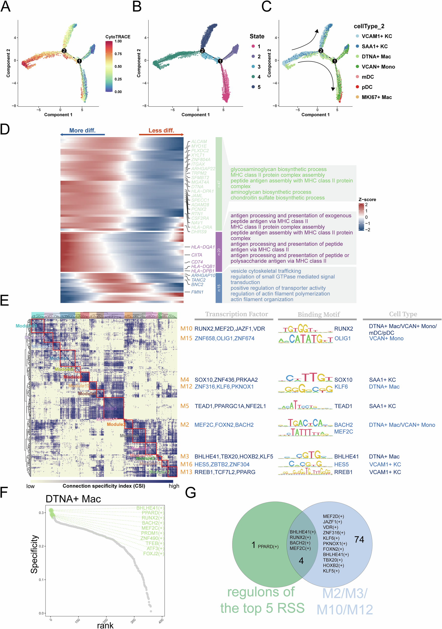
Fig. 5: Pseudotemporal and transcriptional-regulatory landscape of DTNA⁺ macrophages.

A CytoTRACE projection showing stemness scores (0–1 gradient) across hepatic myeloid cells. B State-map visualization tracing the evolution of cellular states (States 1–5). C State map color-coded by cell-type annotation, highlighting the position of DTNA⁺ macrophages. D Smoothed heat map of gene-expression dynamics along the inferred myeloid differentiation trajectory. E Heat map depicting transcriptional activity of M1–M17 regulon modules. F Top 10 transcription factors (TFs) ranked by regulon specificity score (RSS) in each myeloid subset, with DTNA⁺ macrophage-associated TFs highlighted. G Venn diagram intersecting two TF sets, identifying BHLHE41, RUNX2, BACH2, and MEF2C as shared regulators.